
| 📰 Title: | Crown | 🕹️ / 🛠️ Type: | Tool |
|---|---|---|---|
| 🗃️ Genre: | Development | 👁️ Visual: | 2D & 3D |
| 🏷️ Category: | Development ➤ Engine ➤ 2D & 3D ➤ Misc. | 🏝️ Perspective: | First person (interface) |
| 🔖 Tags: | Development; Multi-platform; 2D & 3D engine; UI; IDE; Crown engine; Scripting support; Level Editor | ⏱️ Pacing: | Real Time |
| 🐣️ Approx. start: | 2012-08-05 | 👫️ Played: | Single & Multi |
| 🐓️ Latest: | 2025-12-30 | 🚦 Status: | 05. Tested & Playable (status) |
| 📍️ Version: | Latest: - // Dev: 0.60 / 369d6e0 | ❤️ Like it: | 7. ⏱️ (untested|fct test) |
| 🏛️ License type: | 🕊️ Libre | 🎀️ Quality: | 1. 🏆️⭐⭐⭐⭐⭐ (perfect) |
| 🏛️ License: | MIT & GPL-3+ | ⭐ (temporary): | |
| 🐛️ Created: | 2025-12-31 | 🐜️ Updated: | 2026-01-31 |
| 📦️ Package name: | crown | ..... 📦️ Arch: | |
|---|---|---|---|
| 📄️ Source: | ..... 📦️ RPM: | ||
| ⚙️ Generic binary: | ..... 📦️ Deb: | ||
| 🌍️ Browser version: | ..... 📦️ AppImage: | ||
| 📱️ Mobile support: | ..... 📦️ Flatpak: | ||
| 🧹️ Not use: | ..... 📦️ Snap: |
| 💡 Lights on: | 🚧️ Some work remains to be done: | ||
|---|---|---|---|
| 📰 What's new?: | 💥️ New | 💭️ New version published (to be updated): | |
| 🦣️ Awaiting publication on Mastodon: | 🎨️ Significant improvement: | ||
| 🦺️ Work in progress: | 🎖️ This work: | ||
| 📰 Previous News: | 👫️ Contrib.: | goupildb | |
| 🎰️ ID: | 16551 |
| 📜️[en]: | A complete, libre, multiplatform game engine designed for flexibility, performance, and rapid iteration. It features a comprehensive editor with importers, level editor, deployers, Lua REPL, and much more. It offers rapid iteration through hot reloading in less than a second (including gameplay code), runtime data optimization for maximum performance, and multiplatform deployment (Android, HTML5, Linux, or Windows). Its projects are simple text files compiled into optimized binaries, and it is plug-and-play—requiring no configuration, account, or internet connection. | 📜️[fr]: | Un moteur de jeu complet, libre et multiplateforme, conçu pour offrir flexibilité, performances et itérations rapides. Il offre notamment un éditeur complet avec importateurs, éditeur de niveaux, déployeurs, Lua REPL et bien plus encore. Il offre des itérations rapides par le rechargement à chaud en moins d'une seconde (y compris le code du gameplay), une optimisation des données d'exécution pour des performances maximales, le déploiement multiplateforme (Android, HTML5, Linux ou Windows). Ses projets sont de simples fichiers texte compilés en binaires optimisés et il est plug-and-play - ne nécessitant aucune configuration ni compte ou connexion internet. |
|---|
🏡️ Website & videos
• Website: [Homepage] [Dev site] [Features/About] [Screenshots]
• Videos: t(202xxx) gd(202xxx) gu(202xxx) r(202xxx) lp(202xxx) ht(202xxx) g[fr](202xxx) g[de](202xxx) g[ru](202xxx) g[pl](202xxx) g[cz](202xxx) g[sp](202xxx) g[pt](202xxx) g[it](202xxx) g[tr](202xxx)]
• Doc: [WIKI 1 2] [FAQ]
• Updates: [RSS] / [Changelog 1(news/blog) 2a(release notes) 2b(release notes) 3(tags) 4(commits)]
💰 Commercial
• [Support their work (Donate)]
🍩️ Resources
• (empty, license): [Homepage] [Dev site] 🎬️ g(202xxx)
🛠️ Technical informations
[PCGamingWiki] [MobyGames]
🦣️ Social
Devs (Crown Foundation 1 2 [fr] [en]): [Site 1 2] [Chat] [mastodon] [PeerTube] [YouTube] [PressKit] [Interview 1(202xxx) 2(202xxx)]
Devs (Daniele Bartolini (dbartolini) 1 2 [fr] [en]): [Site 1 2] [Chat] [mastodon] [X] [PeerTube] [YouTube] [PressKit] [Interview 1(202xxx) 2(202xxx)]
Devs (Michele Rossi (mikymod) 1 2 [fr] [en]): [Site 1 2] [Chat] [mastodon] [X] [PeerTube] [YouTube] [PressKit] [Interview 1(202xxx) 2(202xxx)]
The Project: [Blog] [Chat] [Forums] [mastodon] [Bluesky] [X] [PeerTube] [YouTube] [PressKit] [Lemmy] [reddit] [Discord]
🐝️ Related
📦️ Misc. repositories
[Repology] [pkgs.org] [Generic binary] [Arch Linux / AUR] [openSUSE] [Debian/Ubuntu] [Flatpak] [AppImage(author's repo)] [Snap] [PortableLinuxGames]
🕵️ Reviews
[HowLongToBeat] [metacritic] [OpenCritic] [iGDB]
🕊️ Source of this Entry: [phoronix (20251231)]
🦣️ Social Networking Update (on mastodon)
🛠️ Title: Crown
🦊️ What's: A libre game engine & IDE
🏡️ https://www.crownengine.org/
🐣️ https://github.com/crownengine/
🔖 #LinuxGameDev #LibreEngine
📦️ #Libre #Bin #Arch
📕️ https://lebottinlinux.vps.a-lec.org/LO.html
🕵 0.60: ⏱️ (seems great, but I don't have the skills)
🥁️ Update: 0.60
⚗️ Major release (Unst.)🍏️
📌️ Changes: https://www.crownengine.org/news/crown-0-60/
🦣️ From: https://masto.ai/@phoronix/115814042622146375
🛜️ https://github.com/crownengine/crown/releases.atom
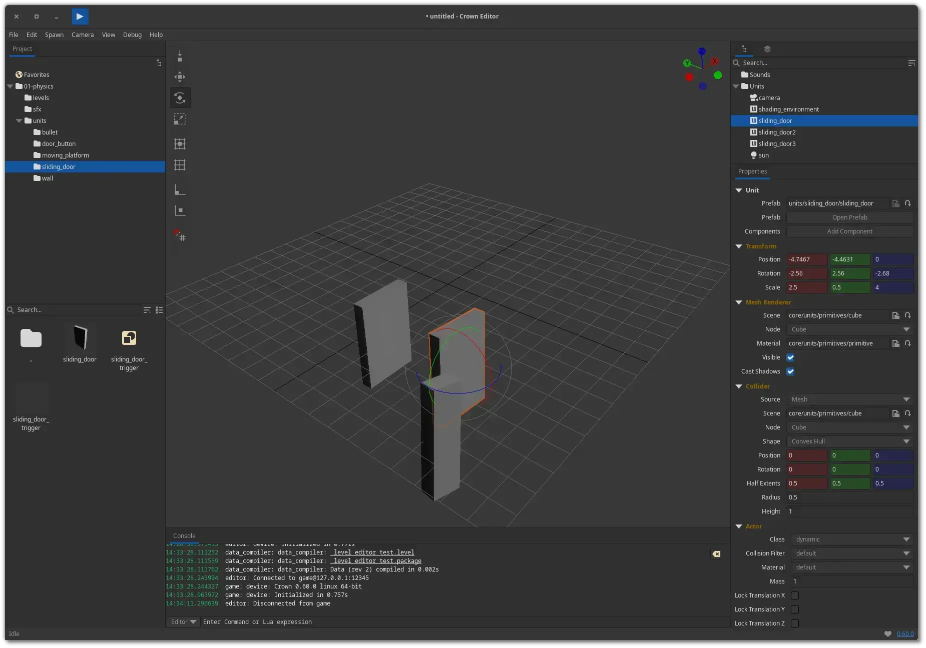
🕶️ A view of its user interface (v. 0.60, on my Linux PC) after starting a project (“physics” provided with the UI). The UI is fairly standard: the scene rendering in the center, a console at the bottom, various windows on each side (project tree and properties), the project launch button at the top, and the menus.
📚️ Crown is a complete, libre, multiplatform game engine designed for flexibility, performance, and rapid iteration. It features a comprehensive editor with importers, level editor, deployers, Lua REPL, and much more. It offers rapid iteration through hot reloading in less than a second (including gameplay code), runtime data optimization for maximum performance, and multiplatform deployment (Android, HTML5, Linux, or Windows). Its projects are simple text files compiled into optimized binaries, and it is plug-and-play—requiring no configuration, account, or internet connection.
📜️ "A libre game engine & IDE" 📜️
The Flexible Game Engine
Crown is a complete and cross-platform game engine designed for flexibility, performance and fast-iterations.
Sensible Game Development
✅️ Batteries Included
Complete Editor with importers, level editor, deployers, Lua REPL, and much more.
✅️ Fast iteration times
Everything is hot-reloadable in less than a second, gameplay code included.
✅️ Multi-platform
Dev on your favorite desktop platform and ship to Android, HTML5, Linux or Windows.
✅️ Performance-first
Runtime data is carefully arranged to reach maximum gameplay performance all the time.
✅️ Simple and hackable
Projects are just text files that are compiled into optimized binaries before shipping.
✅️ Plug-and-play
No setup, no account, no internet required. Get a copy, unzip it and start creating.
✅️ Free and Open Source
Crown is a public, collaborative project, owned by its contributors and free forever.
Un moteur de jeu complet et libre, conçu pour offrir flexibilité, performances et itérations rapides, par la Crown Foundation, initié par Daniele Bartolini (dbartolini) & Michele Rossi (mikymod).
En C++/Vala.
Crown est un moteur de jeu complet, libre et multiplateforme, conçu pour offrir flexibilité, performances et itérations rapides. Il offre notamment un éditeur complet avec importateurs, éditeur de niveaux, déployeurs, Lua REPL et bien plus encore. Il offre des itérations rapides par le rechargement à chaud en moins d'une seconde (y compris le code du gameplay), une optimisation des données d'exécution pour des performances maximales, le déploiement multiplateforme (Android, HTML5, Linux ou Windows). Ses projets sont de simples fichiers texte compilés en binaires optimisés et il est plug-and-play - ne nécessitant aucune configuration ni compte ou connexion internet.
Le moteur de jeu flexible
Crown est un moteur de jeu complet et multiplateforme conçu pour offrir flexibilité, performances et itérations rapides.
Développement de jeux intelligent
✅️ Tout compris
Éditeur complet avec importateurs, éditeur de niveaux, déployeurs, Lua REPL et bien plus encore.
✅️ Itérations rapides
Tout peut être rechargé à chaud en moins d'une seconde, y compris le code du gameplay.
✅️ Multiplateforme
Développez sur votre plateforme de bureau préférée et déployez sur Android, HTML5, Linux ou Windows.
✅️ Priorité aux performances
Les données d'exécution sont soigneusement organisées pour atteindre à tout moment des performances de gameplay maximales.
✅️ Simple et modifiable
Les projets sont de simples fichiers texte qui sont compilés en binaires optimisés avant d'être publiés.
✅️ Plug-and-play
Aucune configuration, aucun compte, aucune connexion Internet requis. Procurez-vous une copie, décompressez-la et commencez à créer.
✅️ Libre et open source
Crown est un projet public et collaboratif, appartenant à ses contributeurs et libre pour toujours.
⚙️ Installation à partir du binaire
📦️ Installation à partir du/des paquet(s) Manjaro/Arch :
• Il(s) est/sont dans les dépôts Manjaro/Arch, il suffit d'installer le(s) paquet(s).
⛓️ Installation à partir du binaire classique :
• Un binaire statique est disponible, décompressez le livrable, et rendez son binaire exécutable (clic droit sous votre gestionnaire de fichier).
📄️ Installation à partir du source
• Source non testé.
🚀️ LANCEMENT DE L'INTERFACE
▸ Classique :
• Si vous l'avez installé à partir d'un paquet / dans l'un des répertoires système : [Alt+F2] crown-launcher ou $ crown-launcher
• Ou, rendez son binaire exécutable (clic droit sous votre gestionnaire de fichier) et cliquez dessus, ou dans le répertoire où se trouve le binaire lancez : $ ./crown-launcher
💡 Nota : si vous l'avez installé via votre gestionnaire de paquets et ne connaissez pas le nom précis du binaire, sélectionnez le paquet dans votre gestionnaire, et dans l'onglet “Fichiers” recherchez son nom dans l'arborescence d'installation (le binaire est généralement installé dans /usr/bin/).
● 📜️ Préambule :
⚬ 1ere édition : le 1er Janvier 2026 sous Manjaro. Par : goupildb. ⏱️ Durée du test : 10 minutes. 🎯️ Objectif : Initialisation de l'entrée, test binaire de fonctionnement et prise d'une copie d'écran.
● 💻️ PC specs :
Linux distribution: Manjaro
Kernel: 6.17.11-1-MANJARO +iw (pour le wi-fi) + acpi_call-dkms + rapiddisk-dkms + uwurandom-git-dkms + v4l2loopback-dkms
Graphics driver: NVIDIA 580.105.08 (proprietary version, via Manjaro)
Desktop environment: X-Cinnamon (6.4.12) / Xorg 11.0 (21.1.21)
CPU: AMD Ryzen 7 2700X (3,7GHz, 8 cores)
Motherboard: MSI B450 GAMING PRO CARBON AC (RVB) + (zenpower-dkms + zenpower3-dkms + iwlwifi-ax101-dkms)
RAM: 32Go DDR4 (2x16GB)
Graphics card: GeForce RTX 2070 (TU106)
Hard disk: 1TB NVMe Force MP510 + 2x4TB Seagate Barracuda + 2x12TB Seagate IronWolf
Monitors: 1 x ASUS ROG Swift PG348Q (3440x1440) (The other died after a micro-power cut 😤️) + 1 x ASUS ROG Swift OLED PG48UQ 47,5" (3840x2160) (Get used to it 🦒️)
Webcam: Logitech HD Pro Webcam C920 (1080p@30FPS, stereo mic.)
Microphone: Samson G-Track pro Condenser
Keyboard: Keychron K1 Pro
MIDI keyboard: ARTURIA Minilab 3
Mouse: G-Lab Kult-Iridium (RVB)
Tablet: WACOM PTZ-930 (Intuos 3) (input-wacom-dkms-patched required)
Printer: brother MFC-L2800DW (brother-mfc-l2820dw (Print) + brscan5 (Scan) required).
Gamepads (test: jstest-gtk):
- (USB): Logitech Rumblepad (2 analog pads, one digital pad, + force feedback).
- (Bluetooth): Microsoft Xbox Elite Wireless Controller Series 2 (xpadneo-dkms required + Plugging & unplugging the gamepad to load the driver. If necessary, leave the gamepad connected)(drift if battery low)
● 🫕️ Installation :
‣ (🧪️not_tested) Paquet Arch/AUR : NON TESTE.
‣ (✔ v. 0.60.0) Binaire classique : FONCTIONNEL.
🟢️ Il est très facile à installer et à lancer grâce à ses différents types de livrables disponibles.
● 🌻️ Premières impressions :
⚪️ Il s'agissait d'une première approche de son interface pour voir si elle se lançait et ne plantait pas.
🟢️ Au lancement elle propose de charger un projet (choix retenu) ou d'en créer un nouveau (testé aussi).
🟢️ Elle semble encore dépouillée (par rapport à d'autres outils) mais tout à fait fonctionnelle.
⚪️ On déplace la vue via le maintien du clic du milieu et le déplacement. Différentes actions (étirement de formes, basculement, ...) sont réalisables en sélectionnant les icônes situés à gauche du graphique. Ces boutons sont des bascules On/Off (il faut re-cliquer dessus pour les désactiver), permettant ainsi de cumuler des actions.
🟢️ En utilisant le modèle "physics" j'ai créé 3 parallélépipèdes (en reprenant le modèle "sliding-door" que j'ai glissé-déposé sur la zone principale) avec l'idée de positionner le 3ème sur les 2 autres mais n'y suis pas parvenu (test réalisé en 2 minutes, en insistant j'y serais peut-être parvenu). Il est assez facile de modifier leurs dimensions en les sélectionnant un à un. J'ai pu ensuite lancer la simulation (via le bouton "▸") et ai pu lancer ce qui ressemble à une balle et constater qu'elle rebondissait différemment suivant l'angle de tir par rapport à la surface (très bien).
🟠️ Je n'ai ni les compétences ni le temps pour un test plus approfondi. Dommage que les exemples fournis ne soient pas un peu plus élaborés (une scène complète, ou un petit jeu par exemple).
● 🧭️ Conclusion :
🕵️ Impression globale : 👍️
❤️ Like it: ⏱️ (untested|fct test)
🎀️ Quality: 🏆️⭐⭐⭐⭐⭐ (perfect)
🟢️ Un superbe outil de plus pour le développement. A suivre.
👏️ ❤️ Un grand bravo et merci (notamment pour la version Linux !) à son/ses auteur(s) !