| 🏖️ Screenshot | 📰 Title | 🔖 Tags | 🏛️ License type | 📜️[en] | 📜️[fr] | 📰 What's new? | 📍️ Version | 🐜️ Updated |
|---|---|---|---|---|---|---|---|---|
![]() |
BigPEmu | Emulation; ATARI; atari jaguar; HLE BIOS; Keyboard; Controller | 🎁 Free of charge | A free, multiplatform emulator for the ATARI Jaguar console. It offers 100% full-speed compatibility, HLE BIOS (no external BIOS required), overclocking/underclocking of each Jaguar core, speed and precision adjustment of other system components, fast forward/rewind, state saving, Jaguar CD support, HDR screens, graphic effects (smoothing filters, CRT screen simulation, etc.), custom display cropping, multiple screens, stereoscopic rendering, Jaguar VR, multiplayer (2 to 8 via JagLink support), scripts and plugins, custom languages, gamepads (with mapping), and custom boot ROM images. | Un émulateur gratuit et multiplateforme de console ATARI Jaguar. Il offre notamment une compatibilité à 100% en pleine vitesse, un BIOS HLE (pas de BIOS externe requis), l'overclock/underclock de chacun des cœurs Jaguar, l'ajustement de la vitesse et de la précision des autres composants du système, l'avance rapide /retour arrière, la sauvegarde d'état, le support du CD Jaguar, des écrans HDR, des effets graphiques (filtres de lissage, simulation d'écrans CRT,..), du recadrage d'affichage personnalisé, des écrans multiples, du rendu stéréoscopique, du Jaguar VR, du multijoueur (2 à 8 via le support du JagLink), des scripts et plugins, des langues personnalisées, des gamepads (avec mappage), des images ROM de démarrage personnalisées. | 💥️ New | Latest: 1.21 | 2026-01-10 |
![]() |
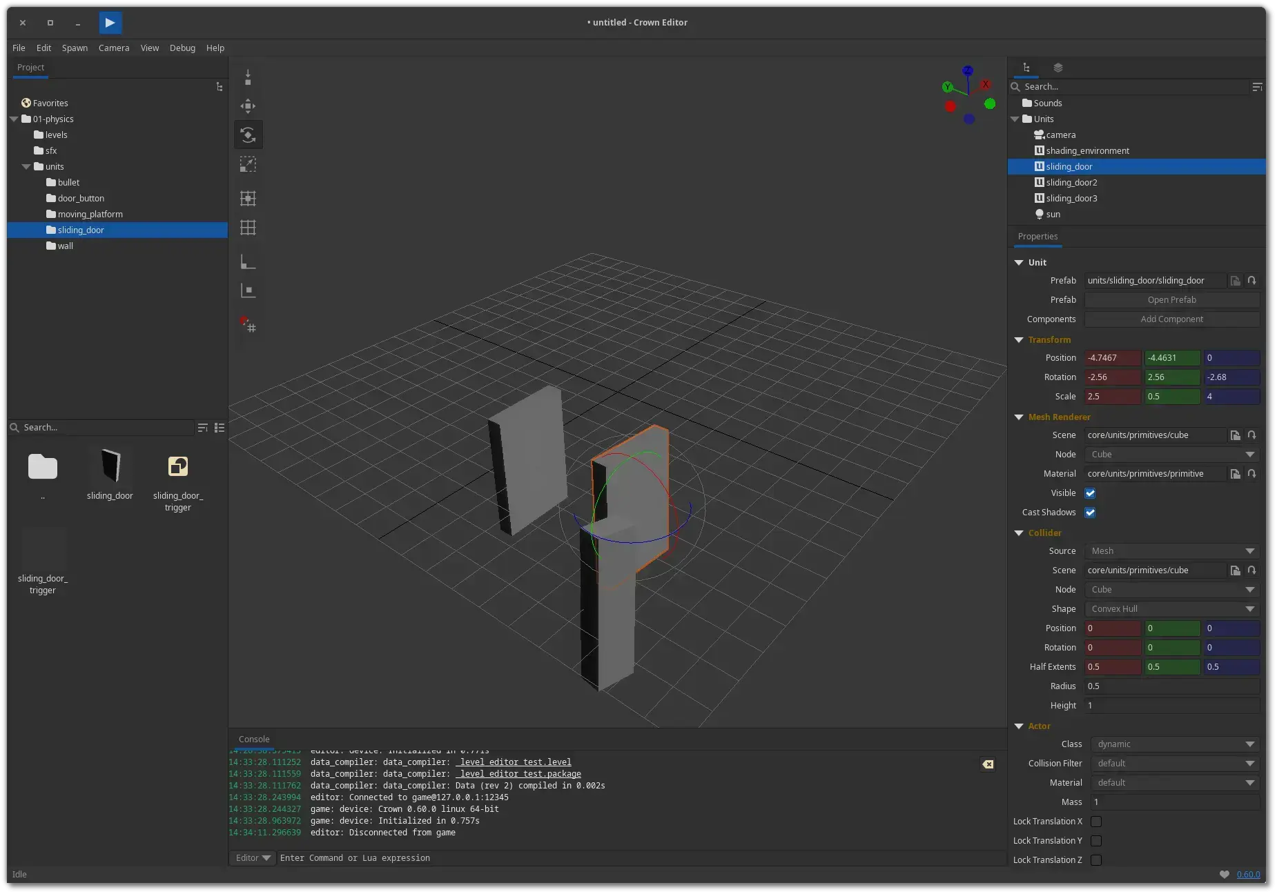
Crown | Development; Multi-platform; 2D & 3D engine; UI; IDE; Crown engine; Scripting support; Level Editor | 🕊️ Libre | A complete, libre, multiplatform game engine designed for flexibility, performance, and rapid iteration. It features a comprehensive editor with importers, level editor, deployers, Lua REPL, and much more. It offers rapid iteration through hot reloading in less than a second (including gameplay code), runtime data optimization for maximum performance, and multiplatform deployment (Android, HTML5, Linux, or Windows). Its projects are simple text files compiled into optimized binaries, and it is plug-and-play—requiring no configuration, account, or internet connection. | Un moteur de jeu complet, libre et multiplateforme, conçu pour offrir flexibilité, performances et itérations rapides. Il offre notamment un éditeur complet avec importateurs, éditeur de niveaux, déployeurs, Lua REPL et bien plus encore. Il offre des itérations rapides par le rechargement à chaud en moins d'une seconde (y compris le code du gameplay), une optimisation des données d'exécution pour des performances maximales, le déploiement multiplateforme (Android, HTML5, Linux ou Windows). Ses projets sont de simples fichiers texte compilés en binaires optimisés et il est plug-and-play - ne nécessitant aucune configuration ni compte ou connexion internet. | 💥️ New | Latest: - // Dev: 0.60 / 369d6e0 | 2026-01-01 |
![]() |
Star Fox 64 (Lylat Wars) (with Starfox 64: Recompiled engine) | On-Rails Shooter; TPS; Space Combat; Spaceship; Decompilation; RT64; RmlUi; Sci-fi; Anthropomorphism; 1990s; Linear; Story-driven; Missions; Squad-based; Controller; Force Feedback | 🕊️💰 Libre with Commercial assets | Star Fox 64 (Lylat Wars in Europe) is a commercial 3D rail shooter, the second in the Star Fox series developed in 1997 (by Nintendo EAD) for the Nintendo 64, featuring anthropomorphic characters in Star Wars-inspired spaceship battles. Andross, a mad scientist exiled to the distant planet Venom, is on the verge of dominating the Lylat solar system and subjugating the planet Corneria. General Pepper calls on the Star Fox mercenary team, composed of Fox McCloud (the leader, the fox player), Falco Lombardi (the falcon, an ace pilot), Slippy Toad (the frog, a poor pilot but who visualizes the structure of the bosses) and Peppy Hare (the hare, an experienced survivor of the former Star Fox team). The game is punctuated by missions, usually followed by a boss battle. Starfox 64: Recompiled engine is a libre, multiplatform engine that is compatible with Nintendo 64 format ROMs. It provides support for modern hardware (including force feedback gamepads, widescreen displays, high frame rates, etc.) and mods. | Star Fox 64 (Lylat Wars en Europe) est un rail shooter commercial en 3D, 2nd de la série Star Fox développé en 1997 (par Nintendo EAD) pour la Nintendo 64, mettant en scène des personnages anthropomorphes dans des affrontements à bords de vaisseaux inspirés de Star Wars. Andross, un savant fou extradé sur la lointaine planète Venom, est en passe de dominer le système solaire de Lylat et de soumettre la planète Corneria. Le Général Pepper fait appel à l'équipe des mercenaires de Star Fox, composée de Fox McCloud (le leader, le joueur-renard), Falco Lombardi (le faucon, as du pilotage), Slippy Toad (la grenouille, piètre pilote mais visualise la structure des Boss) et de Peppy Hare (le lièvre, survivant expérimenté de l'ancienne équipe Star Fox). Le jeu est jalonné de missions suivies généralement par l'affrontement d'un boss. Starfox 64: Recompiled engine est un moteur libre, multi-plateforme et compatible (avec la ROM au format Nintendo 64). Il apporte notamment le support du matériel moderne (dont le gamepad avec retour de force, les écrans larges, les fréquences d'images élevées, ...) et les mods. | 💥️ New | Latest: 1.0.3 / Dev: 1edf495 | 2026-01-16 |
![]() |
StarPSX | Emulation; SONY; ps1; Multi-platform | 🕊️ Libre | A libre and multiplatform PlayStation 1 console emulator. As of January 2026, it is in development and is just becoming playable (with Mortal Combat 2). | Un émulateur libre et multi-plateforme de console PlayStation 1. En Janvier 2026, il est en développement et commence tout juste à être jouable (avec Mortal Combat 2). | 💥️ New | Latest: 💥️ 0.4.0➜0.4.5 / Dev: de33b12 | 2026-01-16 |
![]() |
Tomb Raider 3 (with TRX engine) | Adventure; Shooter; Platformer; Puzzle; 3D engine; Lara Croft; Decompilation; Female Protagonist; Retro; 1990s; Classic; Multi-platform; Keyboard; Controller | 🕊️💰 Libre with Commercial assets | Tomb Raider 3 (aka Tomb Raider III: The Adventures of Lara Croft) is an adventure game (released in 1998) with a 3D objective view featuring Lara Croft, a British archaeologist. In this third episode, Lara is on the trail of dangerous artifacts linked to a meteorite that crashed into Earth several million years ago. TRX is a compatible, libre, and multiplatform engine. It offers tons of improvements, such as expanded Lara movements (rotational jumps, somersaults, swimming, wading, TR2+ mechanics), support for modern hardware (60 FPS displays, gamepads), a smoother interface, numerous bug fixes, and customization of almost everything. | Tomb Raider 3 (aka Tomb Raider III : Les Aventures de Lara Croft) est un jeu d'aventure (publié en 1998) en vue objective 3D mettant en scène Lara Croft, une archéologue britannique. Dans ce 3eme épisode, Lara est sur les traces de dangereux artefacts en lien avec une météorite qui se serait écrasée sur Terre il y a plusieurs millions d'années. TRX est un moteur compatible, libre et multiplateforme. Il offre des tonnes d'améliorations, comme l'extension des mouvements de Lara (sauts avec rotation, sauts périlleux, nage, pataugeage, mécanismes TR2+), le support du matériel moderne (écrans en 60 FPS, gamepad), une interface plus fluide, la correction de nombreux bugs, et la personnalisation de presque tout. | 💥️ New | Latest: (see "Tomb Raider 1 (with TRX engine)") | 2026-01-17 |
[New] [LightsOn] [Last entries] [0-C] [D-J] [K-O] [P-Q] [R-S] [T-Z]