Le Bottin des Jeux Linux [Home] [mastodon]

🏖️ Screenshot 📰 Title 🔖 Tags 🏛️ License type 📜️[en] 📜️[fr]
[ADAM+] ADAM+ Emulation; COLECO; colecovision; adam; libretro compatible; HLE BIOS; Multi-platform; Controller 🎁 Free of charge A free (GPL-3 + NC parts) and multi-platform emulator for the ColecoVision game console and its Coleco ADAM expansion module (also sold as a personal computer). It offers support for Coleco ADAM games (.ddp, .dsk), several ROM formats (.rom, .bin, .col), cartridges & disks, HLE BIOS (does not require an external BIOS to work), debugging (several tools), the Super Game module (including the AY audio chip), Megacart bank switching up to 512 KB, state saving, full screen (with built-in bezels) and windowed modes, graphics filters (Sharp, Smooth), gamepad, and controller button mapping. Un émulateur gratuit (GPL-3 + parties NC) et multi-plateforme de la console de jeux ColecoVision et de son module d'extension Coleco ADAM (aussi vendu en tant qu'ordinateur personnel). Il offre notamment le support des jeux Coleco ADAM (.ddp, .dsk), de plusieurs formats de ROMs (.rom, .bin, .col), des cassettes & disques, du BIOS HLE (ne nécessite pas de BIOS externe pour fonctionner), du débogage (plusieurs outils), du module Super Game (y compris la puce audio AY), de la commutation de banque Megacart jusqu'à 512 Ko, de la sauvegarde d'état, du plein écran (avec cadres intégrés) et fenêtré, des filtres graphiques (Sharp, Smooth), du gamepad, du mappage des boutons de la manette.
[ADrift] ADrift Adventure; Visual Novel; Exploration; Fantasy; PICO-8 engine; Dog; Pixel Art; Space; Open ended; Atmospheric; Browser version; Keyboard; Controller 🎁 Free of charge A poetic game inspired by the charm of small planets and the book “The Little Prince”. The author created this game during a period when death was very present in his life, particularly through the loss of his beloved little corgi dog, Hoggle. What is the meaning of it all? Is everything meaningless? Is everything beautiful and poignant? How can we know if we have lived well? Is it even possible? Un jeu poétique inspiré par le charme des petites planètes et par le livre « Le Petit Prince ». L'auteur à créé ce jeu dans une période où la mort était très présente dans ma vie, notamment à travers la perte de son cher petit chien corgi Hoggle. Quel est le sens de tout cela ? Tout est-il dénué de sens ? Tout est-il beau et poignant ? Comment savoir si nous avons bien vécu ? Est-ce même possible ?
[BigPEmu] BigPEmu Emulation; ATARI; atari jaguar; HLE BIOS; Keyboard; Controller 🎁 Free of charge A free, multiplatform emulator for the ATARI Jaguar console. It offers 100% full-speed compatibility, HLE BIOS (no external BIOS required), overclocking/underclocking of each Jaguar core, speed and precision adjustment of other system components, fast forward/rewind, state saving, Jaguar CD support, HDR screens, graphic effects (smoothing filters, CRT screen simulation, etc.), custom display cropping, multiple screens, stereoscopic rendering, Jaguar VR, multiplayer (2 to 8 via JagLink support), scripts and plugins, custom languages, gamepads (with mapping), and custom boot ROM images. Un émulateur gratuit et multiplateforme de console ATARI Jaguar. Il offre notamment une compatibilité à 100% en pleine vitesse, un BIOS HLE (pas de BIOS externe requis), l'overclock/underclock de chacun des cœurs Jaguar, l'ajustement de la vitesse et de la précision des autres composants du système, l'avance rapide /retour arrière, la sauvegarde d'état, le support du CD Jaguar, des écrans HDR, des effets graphiques (filtres de lissage, simulation d'écrans CRT,..), du recadrage d'affichage personnalisé, des écrans multiples, du rendu stéréoscopique, du Jaguar VR, du multijoueur (2 à 8 via le support du JagLink), des scripts et plugins, des langues personnalisées, des gamepads (avec mappage), des images ROM de démarrage personnalisées.
[Bridge Command] Bridge Command Simulation; Naval Sim; Contemporary; Realistic; Irrlicht engine; Boats; Ships; Warships; Ferries; Cruise ships; Cargo ships; Harbour vessels; Support vessels; Commercial vessels; Level Editor; 3D VR 🕊️ Libre A libre, multi-platform, interactive, 3D ship and radar simulator. It is designed as a highly flexible tool for training in navigation, radar, ship handling, and other maritime skills. Almost all aspects of the simulation (environmental model, ships, buoys, individual scenarios, etc.) can be configured. It can run on a single computer or via physical controls and has an interface that allows a trainer to control scenarios in order to conduct training exercises from a second computer. It can be displayed on a single screen or offer a complete panoramic view on multiple screens using several PCs. The radar image is simulated in real time and includes standard marine radar controls such as gain and clutter, as well as features such as parallel indexes and ARPA contact tracking. Un simulateur libre, multi-plateforme, interactif et en 3D de navire et de radar. Il est conçu comme un outil d'une grande flexibilité pour la formation à la navigation, au radar, à la conduite des navires et à d'autres compétences maritimes. Presque tous les aspects de la simulation (modèle environnemental, navires, bouées, scénarios individuels, ...) peuvent être configurés. Il peut fonctionner sur un seul ordinateur, ou via des commandes physiques et dispose d'une interface permettant à un formateur de contrôler les scénarios afin de réaliser des exercices de formation depuis un 2nd ordinateur. Il peut s'afficher sur un seul écran ou offrir une vue panoramique complète sur plusieurs écrans à l'aide de plusieurs PC. L'image radar est simulée en temps réel et comprend des commandes radar marines standard telles que le gain et le clutter, ainsi que des fonctionnalités telles que les index parallèles et le suivi des contacts ARPA.
[Bryce Tiles] Bryce Tiles Puzzle; Transport; Sokoban; Level Editor; Keyboard; Controller 💰 Commercial A commercial sokoban game with isometric graphics based on tiles representing Manhattan and taxis. It's a mix of Rescue Rover, Bolo Adventures, Puzzle Pits, Adventures of Lolo, and Capt'n Squiddy's Bootleg Push-Push. Bryce is the anti-hero of the 90s who moves crates on various surfaces (tiles, sand, calm or fast-flowing water, moving floors, ice, coal), redirects lasers to achieve his goals—all while avoiding his enemies. It features 10 unique enemies, 100 main campaign levels, 30 additional mission levels, secret levels and endings, an editor, and dozens of Sokoban-inspired gameplay mechanics and designs. Un sokoban commercial au graphisme isométrique basé sur des tuiles représentant Manhattan et des taxis. C'est un mixe de Rescue Rover, Bolo Adventures, Puzzle Pits, Adventures of Lolo et Capt'n Squiddy's Bootleg Push-Push. Bryce est l'anti-héros des années 90 qui déplace des caisses sur de nombreux supports (tuiles, sable, eaux calmes ou rapides, sols mobiles, glace, charbons), redirige des lasers pour pour parvenir à ses fins - tout en évitant ses ennemis. Il comprend 10 ennemis uniques, 100 niveaux de campagne principale, 30 niveaux de mission supplémentaires, des niveaux et des fins secrètes, un éditeur, et des dizaines de mécanismes et de designs de gameplay inspirés de Sokoban.
[Catacomb series (with CatacombGL engine)] Catacomb series (with CatacombGL engine) FPS; Fantasy; Sci-fi; Magic; Wizard; Zombies; 1990s; PvE; Keyboard; Mouse 🕊️💰 Libre with Commercial assets Catacomb series is a series of commercial 3D first-person shooters including Catacomb 3D: The Descent (1991, by Id Software, third in the series after Catacomb and Catacomb2), Catacomb Adventure Series (1992-1993, by Softdisk, The Catacomb Abyss, The Catacomb Armageddon & The Catacomb Apocalypse). The player is the wizard Petton Everhail, who descends into the catacombs of Towne Cemetery to try to defeat the evil lich Nemesis and save his friend Grelminar. To counter his enemies (goblins, skeletons, ogres, gargoyles, and dragons), Petton has four attacks at his disposal (Fireball, Super Fireball, Bolt, and Nuke, the latter two requiring scrolls to be invoked). CatacombGL is a libre, multiplatform-compatible engine offering support for modern hardware (accelerated rendering, better resolution, more precise movements, etc.) and control settings (keyboard and mouse). Catacomb series est une série de FPS en 3D commerciaux comprenant Catacomb 3D: The Descent (1991, par Id Software, 3eme de la série après Catacomb et Catacomb2), Catacomb Adventure Series (1992-1993, par Softdisk, The Catacomb Abyss, The Catacomb Armageddon & The Catacomb Apocalypse). Le joueur est le magicien Petton Everhail qui descend dans les catacombes du cimetière de Towne pour tenter de vaincre le maléfique liche Nemesis et sauver son ami Grelminar. Pour contrer ses ennemis (gobelins, squelettes, ogres, gargouilles & dragon) Petton dispose de 4 attaques (Fireball, Super Fireball, Bolt & Nuke, les 2 dernières nécessitant des parchemins pour être invoquées). CatacombGL est un moteur compatible libre et multiplateforme offrant le support du matériel moderne (rendu accéléré, meilleure résolution, meilleure précision des mouvements, ...) et du paramétrage des contrôles (clavier et souris).
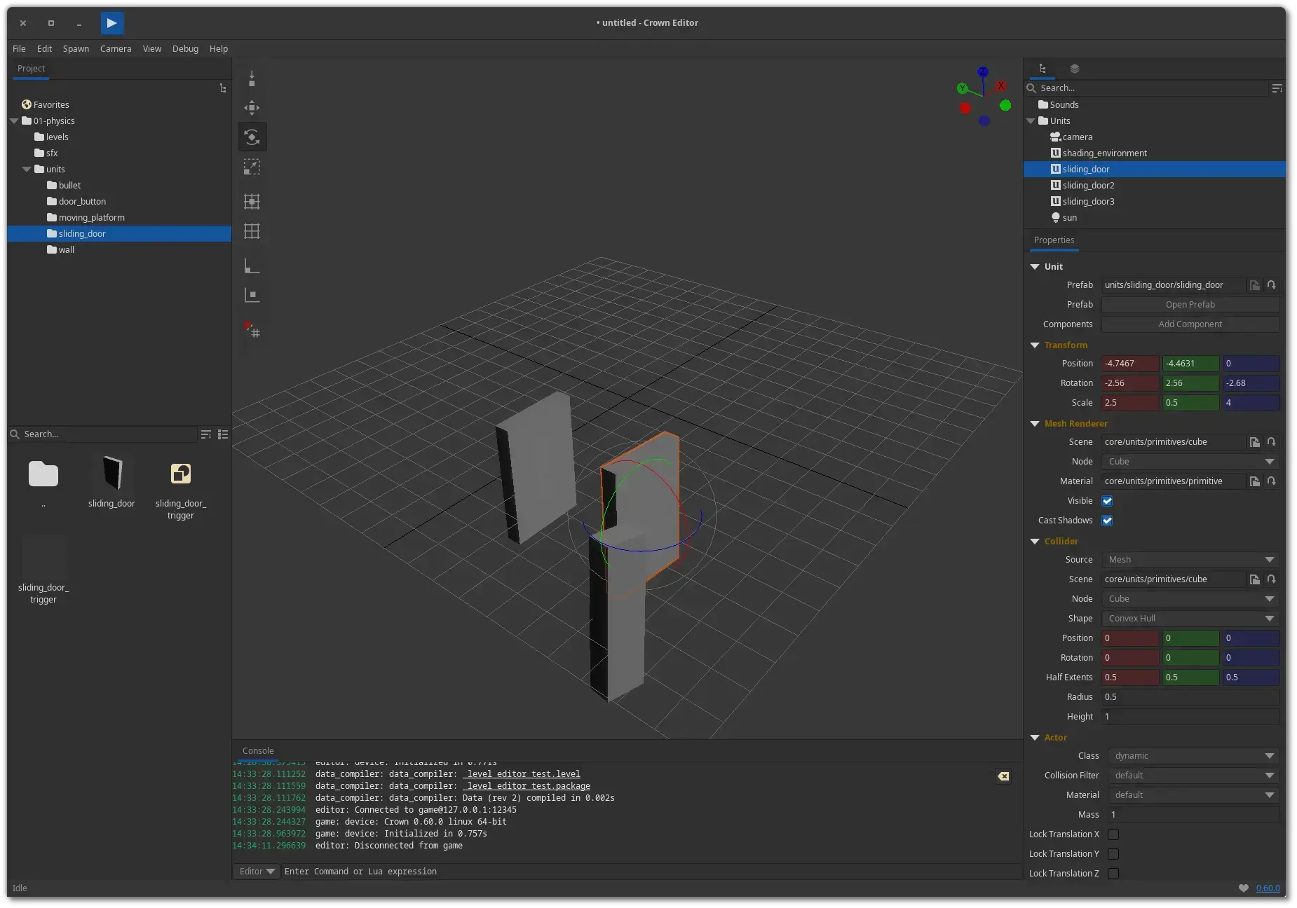
[Crown] Crown Development; Multi-platform; 2D & 3D engine; UI; IDE; Crown engine; Scripting support; Level Editor 🕊️ Libre A complete, libre, multiplatform game engine designed for flexibility, performance, and rapid iteration. It features a comprehensive editor with importers, level editor, deployers, Lua REPL, and much more. It offers rapid iteration through hot reloading in less than a second (including gameplay code), runtime data optimization for maximum performance, and multiplatform deployment (Android, HTML5, Linux, or Windows). Its projects are simple text files compiled into optimized binaries, and it is plug-and-play—requiring no configuration, account, or internet connection. Un moteur de jeu complet, libre et multiplateforme, conçu pour offrir flexibilité, performances et itérations rapides. Il offre notamment un éditeur complet avec importateurs, éditeur de niveaux, déployeurs, Lua REPL et bien plus encore. Il offre des itérations rapides par le rechargement à chaud en moins d'une seconde (y compris le code du gameplay), une optimisation des données d'exécution pour des performances maximales, le déploiement multiplateforme (Android, HTML5, Linux ou Windows). Ses projets sont de simples fichiers texte compilés en binaires optimisés et il est plug-and-play - ne nécessitant aucune configuration ni compte ou connexion internet.
[DogWalk] DogWalk Exploration; Puzzle elements; Dog; Cartoon; Contemporary; Nature; Family Friendly; Cute; Open World; Relaxing; Casual; Short; Keyboard; Mouse; Controller 🕊️ Libre A libre, multi-platform exploration game in which the player is a big, lovable dog exploring the woods in winter with a small child looking for accessories to decorate his snowman. In this miniature open world, the player is free to roam campgrounds, forest trails, idyllic streams and a frozen pond, guiding or dragging his little owner in tow. There is no state of failure. There are only player-led moments. Un jeu d'exploration libre et multi-plateforme dans lequel le joueur est un grand chien adorable explorant les bois l'hiver avec un petit enfant à la recherche d'accessoires pour décorer son bonhomme de neige. Dans ce monde ouvert miniature, le joueur est libre de parcourir des terrains de camping, des sentiers forestiers, des ruisseaux idylliques et un étang gelé, guidant ou traînant son petit propriétaire qu'il a en remorque. Il n'y a pas d'état d'échec. Il n'y a que des moments dirigés par le joueur.
[Duke Nukem: Zero Hour (with DNZHRecomp engine)] Duke Nukem: Zero Hour (with DNZHRecomp engine) Adventure; Duke Nukem; Run and Gun; Decompilation; RT64; RmlUi; Sci-fi; Open World; Atmospheric; Day & Night; Online Multi; Co-op; Moddable; Keyboard; Controller 🕊️💰 Libre with Commercial assets Duke Nukem: Zero Hour is a third-person shooter game released in 1999 (developed by Eurocom) on the Nintendo 64. Duke Nukem is called upon by the government to once again fight off an alien invasion. Their plan is to travel back in time to change the past and turn history to their advantage. Duke will also have to travel through time (from the Wild West to the post-apocalyptic future, via the Wild West and the present) to confront them. Each period has its own universe and weapons. DNZHRecomp is a libre, multi-platform engine compatible with game data (Nintendo 64 format ROM). It notably provides support for modern hardware (widescreen displays), gamepads, and mods. A good port. Duke Nukem: Zero Hour est un jeu de tir à la 3eme personne commercial publié en 1999 (développé par Eurocom) sur la Nintendo 64. Duke Nukem est appelé par le gouvernement pour contrer une nouvelle fois l'invasion des aliens. Leur plan est de se rendre dans le passé pour le changer et tourner l'histoire à leur avantage. Duke va lui aussi être amené à voyager dans le temps (du Far West, au futur post-apocalyptique en passant par le Far West et le présent) pour les affronter. Chaque période a son propre univers et armes. DNZHRecomp est un moteur libre, multi-plateforme et compatible avec les données du jeu (ROM au format Nintendo 64). Il apporte notamment le support du matériel moderne (écrans larges), le support du gamepad et des mods. Un bon portage.
[Enlisted] Enlisted MOBA; FPS; Squad-based; Vehicular Combat; Tank; Aircraft; Historical; Gore; World War II; PvE; PvP; Co-op; Controller 🎁 Freemium A free (freemium) WW2-themed squad-based FPS / MMO in which the player is an infantry platoon leader, tank crewman or airplane pilot, with the other members being AIs who obey him. Dozens of units with different specializations participate simultaneously in battles, offering spectacular density and immersion in battle while maintaining a high contribution from each participant to the team's victory. Infantry, armored vehicles and aircraft fight together, and players can try out several roles in a single game session. The weaponry, soldier uniforms, appearance and capabilities of in-game vehicles are all historically accurate. Un FPS / MMO gratuit (freemium) sur le thème de la 2nde guerre mondiale, en escouades, dans lequel le joueur est un chef de section d'infanterie, d'équipage de char ou de pilote d'avion, les autres membres étant des IAs qui lui obéissent. Des dizaines d'unités avec des spécialisations différentes participent simultanément aux batailles, offrant une densité et une immersion spectaculaires en bataille tout en maintenant une contribution élevée de chaque participant pour la victoire de l'équipe. L'infanterie, les véhicules blindés et les avions s'affrontent ensemble et le joueur peut essayer plusieurs rôles en une seule session de jeu. L’armement, l’uniforme du soldat, l’apparence et les capacités des véhicules en jeu sont conformes aux faits historiques.
[FinalBurn Neo (FBNeo)] FinalBurn Neo (FBNeo) Emulation; libretro compatible; Multi Emulation; BIOS ROM required; ARCADE CABINET; mame; sega system; toaplan; taito; CAPCOM; cps1; cps2; cps3; SNK; neo-geo; Multi-platform; Keyboard; Controller; Touchscreen 🕊️ Libre A free multi-system arcade emulator based on the FinalBurn emulator and an older version of MAME. It emulates a wide range of classic arcade and console games, such as Capcom CPS-1, CPS-2, CPS-3, Neo Geo and Sega System 16, among others. FBNeo focuses on emulation accuracy and high performance, supporting advanced features such as netplay, rewind and shader effects. Note that the Linux version (v.1.0.0.03-dev) is still incomplete compared with the Windows version (no logo, many menus missing, lack of integration). Un émulateur d'arcade multi-systèmes gratuit basé sur l'émulateur FinalBurn et une ancienne version de MAME. Il émule une large gamme de jeux d'arcade et de consoles classiques, tels que Capcom CPS-1, CPS-2, CPS-3, Neo Geo et Sega System 16, entre autres. FBNeo se concentre sur la précision de l'émulation et la haute performance, en prenant en charge des fonctions avancées telles que le netplay, le rembobinage et les effets de shaders. A noter que la version Linux (v.1.0.0.03-dev) est encore inachevée par rapport à celle de Windows (pas de logo, nombreux menus absents, manque d'intégration).
[Friday Night Funkin] Friday Night Funkin Multimedia; Karaoke; Rhythm; Contemporary; Local Multi; Moddable; Keyboard; Controller; Dance Pad 🕊️ Libre A libre, multi-platform rhythm game similar to Dance Dance Revolution, where the player presses the corresponding arrow when it is above another arrow. Its initial version was designed for Ludum Dare 47. Oh oh! You're trying to kiss your sexy girlfriend, but her EVIL and DIABOLICAL father is trying to KILL you! He's a former rock star, and the only way to touch his heart is with the power of music... Un jeu de rythme libre et multiplateforme semblable à Dance Dance Revolution, le joueur appui sur la flèche correspondante quand elle se trouve au-dessus d'une autre flèche. Sa version initiale a été conçue à l'occasion du Ludum Dare 47. Oh oh ! Vous essayez d'embrasser votre petite amie sexy, mais son père MÉCHANT et DIABOLIQUE essaie de vous TUER ! C'est une ancienne rock star, le seul moyen de toucher son cœur ? Le pouvoir de la musique...
[GSE] GSE Emulation; Multi-platform; NINTENDO; gb; gbc; gba; BIOS ROM required; Keyboard; Controller 🕊️ Libre A libre, multiplatform emulator of Game Boy, Game Boy Color, and Game Boy Advance consoles designed for speedrunners (and can also be used for classic emulation). It also emulates Game Boy Player accessories (support for GB, GBC, and GBA games on the GameCube console) and Super Game Boy 2 (support for GB games on the SNES console). For speedrunners, it provides a constant clock frequency (~59.7275 FPS) and thus an extremely smooth frame rate, as well as a low-latency mode (at the cost of a potentially less consistent frame rate). It offers 100 save slots, drag-and-drop support (for ROMs and saves) and compressed ROMs, graphics filters, DPI-based interface scaling, configurable keyboard shortcuts with modifiers, and support for many gamepads (thanks to SDL3). It requires the original BIOS to function. A very good emulator. Un émulateur libre et multiplateforme des consoles Game Boy, Game Boy Color et Game Boy Advance destiné aux speedrunners (et peut aussi être utilisé en émulation classique). Il émule également les accessoires Game Boy Player (support des jeux GB, GBC et GBA sur la console GameCube) et Super Game Boy 2 (support des jeux GB sur la console SNES). Pour les speedrunners il fournit une fréquence d'horloge constante (~59,7275 FPS) et ainsi un rythme d'images extrêmement régulier, et un mode faible latence (au prix d'un rythme d'images potentiellement moins constant). Il offre notamment 100 emplacements de sauvegarde, le support du glisser-déposer (pour les ROMs et les sauvegardes) et des ROMs compressées, les filtres graphiques, la mise à l'échelle de l'interface en fonction du DPI, les raccourcis clavier configurables avec modificateurs, et le support de nombreux gamepads (grâce à SDL3). Il nécessite les BIOS d'origine pour fonctionner. Un très bon émulateur.
[Gearlynx] Gearlynx Emulation; ATARI; atari lynx; BIOS ROM required; Multi-platform; Keyboard; Mouse; Controller 🕊️ Libre A libre and multiplatform Atari Lynx console emulator, focusing on the accuracy of the 65C02 processor emulation—a low-power version of the Western Design Center CMOS 6502 processor used in this ATARI portable console. It offers a high-quality interface, support for window resizing, filters (dithering, LCD effect, bilinear anti-aliasing), state saving, gamepad support, drag-and-drop content, debugging (full debugger), command line, and external interfaces via libretro. A good emulator. Un émulateur de console Atari Lynx libre et multiplateforme, mettant l'accent sur la précision de l'émulation du processeur 65C02 - une version peu énergivore du processeur Western Design Center CMOS 6502, équipant cette console portable ATARI. Il offre notamment une interface de qualité, le support du redimensionnement de l'affichage à la fenêtre, des filtres (tramage, effet LCD, anti-crénelage bilinéaire), de la sauvegarde d'état, du gamepad, du glisser-déposer de contenu, du debug (débogueur complet), de la ligne de commande, des interfaces externes via libretro. Un bon émulateur.
[J2SC (JACK 2 Simple Configurator)] J2SC (JACK 2 Simple Configurator) Audio Production; Configuration; JACK 🕊️ Libre A libre interface for easy configuration of the Jack2 sound server, and a rewrite of the old Cadence tool (by the same author). Other components of the old Cadence tool have been integrated into other tools (Carla for patchbay, Raysession, pyjacklib, qjackcapture). Une interface libre facilitant la configuration du serveur de son Jack2, et une ré-écriture de l'ancien outil Cadence (du même auteur). Les autres composants de l'ancien outil Cadence ont été intégrés dans d'autres outils (Carla pour le patchbay, Raysession, pyjacklib, qjackcapture).
[LITIENGINE] LITIENGINE Development; 2D engine; Java; 2D-Rendering; Physics; Collision-handling; Sound; Easy To Use; Keyboard; Mouse; Controller 🕊️ Libre A simple, libre, multiplatform Java game engine for creating tile-based 2D games with simple Java. The game engine consists of a lightweight Java library that provides the basic game infrastructure, a dedicated project management tool, and a map editor, all with minimal external dependencies to keep the library clean and lightweight. It is designed to be easy to learn and simple to use for creating 2D games. Even beginners can quickly achieve excellent results. It provides a basic game infrastructure, a 2D rendering engine, a 2D audio engine, a 2D physics engine, supports tile maps (.tmx format), and supports mouse and gamepad input. Un moteur de jeu Java, simple, libre et multiplateforme, permettant de créer des jeux 2D basés sur des tuiles avec du Java simple. Le moteur de jeu se compose d'une bibliothèque Java légère qui fournit l'infrastructure de base du jeu, d'un outil de gestion de projet et d'un éditeur de carte dédiés utiLITI, le tout avec un nombre de dépendances externes minimales pour conserver une bibliothèque ordonnée et légère. Il est conçu pour être facile à apprendre et simple à utiliser pour créer des jeux en 2D. Même les débutants peuvent obtenir rapidement d'excellents résultats. Il fourni une infrastructure de jeu de base, un moteur de rendu 2D, un moteur audio 2D, un moteur physique 2D, prend en charge les cartes de tuiles (format .tmx), et supporte la souris et le gamepad.
[Labyrinth of Legendary Loot] Labyrinth of Legendary Loot RPG; Dungeon Crawler; Fantasy; Löve engine; Pixel Art; Retro; Cute; Procedural Generation; Perma Death; Casual; Easy; Keyboard; Mouse; Controller 🎁 Free of charge A free, simple turn-based RPG/dungeon crawler focused on tactical combat. The player is an adventurer who enters the labyrinth with the goal of eliminating the demon lord located in its depths. He begins with a blunt sword, but the loot collected along the way will allow him to greatly improve his abilities. No levels, no experience, no grinding, just 3 basic stats (health, mana, and attack damage). The player can choose to be an axe-wielding berserker, a spell-obsessed wizard, or something in between. The player can also change characters during the game. Games last between 1 and 2 hours and offer high replayability (100 unique items and abilities, over fifty modifiers for each item, a unique legendary modifier for each item, and randomly generated dungeons). A good game. Un RPG / Dungeon Crawler gratuit au tour par tour simple, axé sur le combat tactique. Le joueur est un aventurier qui pénètre dans le labyrinthe avec pour d'éliminer le seigneur démoniaque situé dans ses soubassements. Il démarre avec une épée émoussée, mais le butin récolté en chemin lui permettra d'améliorer largement ses capacités. Pas de niveaux, pas d'expérience, pas de grinding, juste 3 statistiques de base (santé, mana et dégâts d'attaque). Le joueur peut choisir d'être un berserker maniant la hache, un sorcier obsédé par les sorts, ou entre les deux. Il peut aussi changer de personnage en cours de partie. Les parties durent entre 1 et 2h, et offrent une rejouabilité élevée (100 objets et capacités uniques, plus de cinquante modificateurs pour chaque objet, un modificateur légendaire unique pour chaque objet, et des donjons générés aléatoirement). Un bon jeu.
[LibreMage] LibreMage Puzzle; Transport; Sokoban; Fantasy; Female Protagonist; Wizard; Keyboard 🕊️ Libre A libre puzzle game featuring two female magicians and their teacher who are trying to reach one of their colleagues who is plotting to conquer the world, holed up in his castle. Each character takes a different route to get there (the gardens, the underground passages, and the north). The player can switch between characters, use objects, and cast a teleportation spell that allows two mages to summon the third, as well as two specific spells (Mia masters telekinesis and the magic path that allows collapsed floors to be rebuilt, Metodej masters the fireball that melts ice and the cloak of fire that protects against fire, Professor Starovous masters the ghost-killing light and the regeneration of another mage)... Un jeu de réflexion libre mettant en scène 2 magiciennes et leur professeur qui tentent d'atteindre l'un de leurs confrères qui manigance de conquérir le monde, retranché dans son château. Chacun s'y dirige par des chemins différents (les jardins, les souterrains et le nord). Le joueur peut passer de l'un à l'autre, utiliser des objets et lancer un sort de téléportation permettant à deux mages d'invoquer le troisième ainsi que 2 sorts spécifiques (Mia maîtrise la télékinésie et le chemin magique permettant la reconstruction de sols effondrés, Metodej la boule de feu permettant de faire fondre la glace et le manteau de feu permettant de se protéger du feu, le professeur Starovous la lumière tueuse de fantômes et la régénération d'un autre mage)...
[MarioKart 64 (with MarioKart 64: Recompiled engine)] MarioKart 64 (with MarioKart 64: Recompiled engine) Sports; Motorsport; Decompilation; RT64; RmlUi; Arcade; Mario Kart; Family Friendly; PvP; Quick race; Championships; Moddable; Force Feedback; Controller 🕊️💰 Libre with Commercial assets MarioKart 64 is a commercial 3D kart racing game released in 1996 (by Nintendo EAD) for the Nintendo 64. In this 2nd opus in the series (after Super Mario Kart on SNES), you can slow down your opponents using various weapons and bonuses collected on a circuit featuring obstacles, springboards and shortcuts. Up to 4 players can play simultaneously. Each of the available characters (Mario, Luigi, Peach, Toad, Yoshi, Donkey Kong, Wario, Bowser) has its own characteristics (weight, speed, acceleration) that influence the race. The game includes 16 circuits and 4 arenas. MarioKart 64: Recompiled is a libre, multi-platform engine compatible with the game's data (ROM in Nintendo 64 format). Features include support for modern hardware, enhanced graphics, gamepad support and mods. MarioKart 64 est un jeu commercial de course de karting en 3D sorti en 1996 (par Nintendo EAD) sur la Nintendo 64. Dans ce 2eme opus de la série (après Super Mario Kart sur SNES) il est possible de ralentir ses adversaires au moyen de diverses armes armes et bonus collectés sur un circuit comprenant des obstacles, tremplins et raccourcis. Il est possible de jouer jusqu'à 4 joueurs simultanés. Chacun des personnages disponibles (Mario, Luigi, Peach, Toad, Yoshi, Donkey Kong, Wario, Bowser) dispose de ses propres caractéristiques (poids, vitesse, accélération) qui influencent la course. Le jeu comprend 16 circuits et 4 arènes. MarioKart 64: Recompiled est un moteur libre, multi-plateforme et compatible avec les données du jeu (ROM au format Nintendo 64). Il apporte notamment le support du matériel moderne, des graphismes améliorés, le support du gamepad et des mods.
[MarioKart 64 (with Spaghetti Kart engine)] MarioKart 64 (with Spaghetti Kart engine) Sports; Motorsport; Decompilation; libultraship; Arcade; Mario Kart; Family Friendly; PvP; Quick race; Championships; Local Multi; 4 Player Local; Split Screen; Force Feedback; Controller 🕊️💰 Libre with Commercial assets MarioKart 64 is a commercial 3D kart racing game released in 1996 (by Nintendo EAD) for the Nintendo 64. In this 2nd opus in the series (after Super Mario Kart on SNES), you can slow down your opponents using various weapons and bonuses collected on a circuit featuring obstacles, stepping stones and shortcuts. Up to 4 players can play simultaneously. Each of the available characters (Mario, Luigi, Peach, Toad, Yoshi, Donkey Kong, Wario, Bowser) has its own characteristics (weight, speed, acceleration) that influence the race. The game features 16 circuits and 4 arenas. Spaghetti Kart engine is libre, multi-platform and compatible with game data (ROM in Nintendo 64 format). It features modern hardware, gamepad and force feedback support, and split-screen play for up to 4 players. MarioKart 64 est un jeu commercial de course de karting en 3D sorti en 1996 (par Nintendo EAD) sur la Nintendo 64. Dans ce 2eme opus de la série (après Super Mario Kart sur SNES) il est possible de ralentir ses adversaires au moyen de diverses armes armes et bonus collectés sur un circuit comprenant des obstacles, tremplins et raccourcis. Il est possible de jouer jusqu'à 4 joueurs simultanés. Chacun des personnages disponibles (Mario, Luigi, Peach, Toad, Yoshi, Donkey Kong, Wario, Bowser) dispose de ses propres caractéristiques (poids, vitesse, accélération) qui influencent la course. Le jeu comprend 16 circuits et 4 arènes. Spaghetti Kart engine est un moteur libre, multi-plateforme et compatible avec les données du jeu (ROM au format Nintendo 64). Il apporte notamment le support du matériel moderne, le support du gamepad et du retour de force, et le jeu jusqu'à 4 joueurs en écran splitté.
[Nazi Zombies: Portable] Nazi Zombies: Portable FPS; Arena Shooter; Tower Defense; Fantasy; Survival Horror; Zombies; PvE; Online Multi; Co-op; Up to 4 Player; Co-op vs AI; Moddable; Keyboard; Mouse; Twin Stick; Controller 🕊️ Libre A libre, multi-platform, single-player/multiplayer (co-op) game combining FPS, survival, and tower defense, inspired by Call of Duty: Zombies (one of the most popular modes in the Call of Duty series). It uses an engine derived from FTEQW (itself derived from QuakeWorld). Players face successive and increasingly powerful waves of zombie hordes, with the goal of holding out as long as possible (similar to a tower defense game). Eliminating zombies earns credits that can be used to buy ammunition and upgrade equipment (via terminals on certain walls). It offers engaging, somewhat stressful, challenging gameplay, several game modes, activatable options, and nearly twenty maps. Un jeu libre et multi-plateforme, solo / multi (en coop) mixant FPS, survie et défense de tour, inspiré de Call of Duty: Zombies ('un des modes les plus populaires de la série Call of Duty). Il utilise un moteur dérivé de celui de FTEQW (dérivé lui-même de QuakeWorld). Les joueurs sont confrontés à des vagues successives et de plus en plus puissantes de hordes de zombies, avec pour objectif de tenir le plus longtemps possible (à la manière d'un jeu de défense de tour). L'élimination des zombies rapporte des crédits utilisés pour acheter des munitions et améliorer l'équipement (via des bornes sur certains murs). Il offre un gameplay prenant, un peu stressant, difficile, plusieurs modes de jeu, des options activables, et près d'une vingtaine de cartes.
[QuackStation] QuackStation Emulation; SONY; ps1; Multi-platform; libretro compatible; BIOS ROM required; Moddable; Mouse; Force Feedback; Controller 🕊️ Libre A libre, multiplatform fork of DuckStation (which is no longer libre), and a SONY PlayStation 1 (PSX, PSone) game console emulator focused on accuracy, playability, maintainability, and performance on low-end devices. It requires an external BIOS to function. It offers an interface (Qt), Android and libretro support, hardware and software rendering, high-resolution widescreen support, upscaling, scaling, texture filtering, and true color (24-bit), force feedback for the gamepad, and state loading/saving. Un fork libre et multiplateforme de DuckStation (qui n'est plus libre), et un émulateur de console de jeux SONY PlayStation 1 (PSX, PSone) axé sur la précision, la jouabilité, la maintenabilité et les performances sur des appareils bas de gamme. Il nécessite un BIOS externe pour fonctionner. Il offre notamment une interface (Qt), le support Android et libretro, le rendu matériel et logiciel, le support des écrans large en haute résolution, l'upscaling, la mise à l'échelle, le filtrage des textures et les couleurs réelles (24 bits), le retour de force pour le gamepad et le chargement/la sauvegarde d'état.
[Shamogu (Shamanic Mountain Guardian)] Shamogu (Shamanic Mountain Guardian) Adventure; Stealth; RPG; Tile version; Procedural Generation; Short; Casual; Browser game; Keyboard; Mouse 🕊️ Libre A libre, multiplatform RPG to play during your coffee break that emphasizes tactical movement and precise timing when summoning totem spirits and consuming food. Visibility and sound stealth mechanics also play an important role. "All life in your mountain is corrupted. Beasts are losing their minds and becoming aggressive. These disturbing events began after the sudden appearance of a portal leading to a dungeon at the top of the mountain. As the guardian, you decide to explore this dungeon to find and destroy the source of the corruption... You hope that luck will be on your side!" Un RPG libre et multi-plateforme à jouer pendant la pause café qui met l'accent sur les mouvements tactiques et le timing précis de l'invocation des esprits totémiques et de la consommation de nourriture. Les mécanismes de visibilité et de furtivité sonore jouent également un rôle important. « Toute vie dans votre montagne est corrompue. Les bêtes perdent la raison et deviennent agressives. Ces événements inquiétants ont commencé après l'apparition soudaine d'un portail menant à un donjon au sommet de la montagne. En tant que gardien, vous décidez d'explorer ce donjon afin de trouver et de détruire la source de la corruption... Vous espérez que la chance sera de votre côté ! »
[Star Fox 64 (Lylat Wars) (with Starfox 64: Recompiled engine)] Star Fox 64 (Lylat Wars) (with Starfox 64: Recompiled engine) On-Rails Shooter; TPS; Space Combat; Spaceship; Decompilation; RT64; RmlUi; Sci-fi; Anthropomorphism; 1990s; Linear; Story-driven; Missions; Squad-based; Controller; Force Feedback 🕊️💰 Libre with Commercial assets Star Fox 64 (Lylat Wars in Europe) is a commercial 3D rail shooter, the second in the Star Fox series developed in 1997 (by Nintendo EAD) for the Nintendo 64, featuring anthropomorphic characters in Star Wars-inspired spaceship battles. Andross, a mad scientist exiled to the distant planet Venom, is on the verge of dominating the Lylat solar system and subjugating the planet Corneria. General Pepper calls on the Star Fox mercenary team, composed of Fox McCloud (the leader, the fox player), Falco Lombardi (the falcon, an ace pilot), Slippy Toad (the frog, a poor pilot but who visualizes the structure of the bosses) and Peppy Hare (the hare, an experienced survivor of the former Star Fox team). The game is punctuated by missions, usually followed by a boss battle. Starfox 64: Recompiled engine is a libre, multiplatform engine that is compatible with Nintendo 64 format ROMs. It provides support for modern hardware (including force feedback gamepads, widescreen displays, high frame rates, etc.) and mods. Star Fox 64 (Lylat Wars en Europe) est un rail shooter commercial en 3D, 2nd de la série Star Fox développé en 1997 (par Nintendo EAD) pour la Nintendo 64, mettant en scène des personnages anthropomorphes dans des affrontements à bords de vaisseaux inspirés de Star Wars. Andross, un savant fou extradé sur la lointaine planète Venom, est en passe de dominer le système solaire de Lylat et de soumettre la planète Corneria. Le Général Pepper fait appel à l'équipe des mercenaires de Star Fox, composée de Fox McCloud (le leader, le joueur-renard), Falco Lombardi (le faucon, as du pilotage), Slippy Toad (la grenouille, piètre pilote mais visualise la structure des Boss) et de Peppy Hare (le lièvre, survivant expérimenté de l'ancienne équipe Star Fox). Le jeu est jalonné de missions suivies généralement par l'affrontement d'un boss. Starfox 64: Recompiled engine est un moteur libre, multi-plateforme et compatible (avec la ROM au format Nintendo 64). Il apporte notamment le support du matériel moderne (dont le gamepad avec retour de force, les écrans larges, les fréquences d'images élevées, ...) et les mods.
[Star Fox 64 (Lylat Wars) (with Starship engine)] Star Fox 64 (Lylat Wars) (with Starship engine) On-Rails Shooter; TPS; Space Combat; Spaceship; Decompilation; libultraship; Sci-fi; Anthropomorphism; 1990s; Linear; Story-driven; Missions; Squad-based; Controller; Force Feedback 🕊️💰 Libre with Commercial assets Star Fox 64 (Lylat Wars in Europe) is a 3D commercial rail shooter, 2nd in the Star Fox series developed in 1997 (by Nintendo EAD) for the Nintendo 64, featuring anthropomorphic characters in Star Wars-inspired spaceship battles. Andross, a mad scientist extradited to the distant planet Venom, is poised to dominate the Lylat solar system and subjugate the planet Corneria. General Pepper calls in the Star Fox team of mercenaries, made up of Fox McCloud (the leader, the fox player), Falco Lombardi (the falcon, an ace pilot), Slippy Toad (the frog, a poor pilot but who can visualize the Boss structure) and Peppy Hare (the hare, an experienced survivor from the old Star Fox team). The game is punctuated by missions, usually followed by a boss fight. Starship is a libre, multi-platform, compatible engine (with the Nintendo 64 format ROM). In particular, it supports modern hardware, including the gamepad with force feedback, 5.1 surround sound. Star Fox 64 (Lylat Wars en Europe) est un rail shooter commercial en 3D, 2nd de la série Star Fox développé en 1997 (par Nintendo EAD) pour la Nintendo 64, mettant en scène des personnages anthropomorphes dans des affrontements à bords de vaisseaux inspirés de Star Wars. Andross, un savant fou extradé sur la lointaine planète Venom, est en passe de dominer le système solaire de Lylat et de soumettre la planète Corneria. Le Général Pepper fait appel à l'équipe des mercenaires de Star Fox, composée de Fox McCloud (le leader, le joueur-renard), Falco Lombardi (le faucon, as du pilotage), Slippy Toad (la grenouille, piètre pilote mais visualise la structure des Boss) et de Peppy Hare (le lièvre, survivant expérimenté de l'ancienne équipe Star Fox). Le jeu est jalonné de missions suivies généralement par l'affrontement d'un boss. Starship est un moteur libre, multi-plateforme et compatible (avec la ROM au format Nintendo 64). Il apporte notamment le support du matériel moderne, dont le gamepad avec retour de force, le surround 5.1.
[StarPSX] StarPSX Emulation; SONY; ps1; Multi-platform 🕊️ Libre A libre and multiplatform PlayStation 1 console emulator. As of January 2026, it is in development and is just becoming playable (with Mortal Combat 2). Un émulateur libre et multi-plateforme de console PlayStation 1. En Janvier 2026, il est en développement et commence tout juste à être jouable (avec Mortal Combat 2).
[The Legend of Zelda - Majora's Mask (with 2 Ship 2 Harkinian engine)] The Legend of Zelda - Majora's Mask (with 2 Ship 2 Harkinian engine) Adventure; Action RPG; Zelda; Decompilation; libultraship; Fantasy; Family Friendly; Quest; Story Rich; Open World; Cinematic; Atmospheric; Day & Night; Online Multi; Co-op; Moddable; Keyboard; Controller; Force Feedback; Gyro 🕊️💰 Libre with Commercial assets The Legend of Zelda: Majora's Mask is a commercial 3D action-adventure game released in 2000 (by Nintendo EAD) on the Nintendo 64. It is the sixth installment in the series and the second in 3D (after Ocarina of Time). A few months after Ocarina of Time, Link travels to Termina—a parallel world to Hyrule—in search of his friend, the fairy Navi. Along the way, he encounters a goblin named Skull Kid, who steals his horse and ocarina and transforms him into Mojo Pests. Skull Kid also stole a powerful relic from a merchant—the Mask of Majora—and used it to pull the moon out of its orbit so that it would fall on Termina in three days... Link must explore dungeons, solve puzzles, and battle monsters in an attempt to save Termina. 2 Ship 2 Harkinian (2S2H) is a libre, multi-platform engine compatible with game data (Nintendo 64 format ROM). It features support for modern hardware, improved graphics, gamepad and force feedback support, and mods. Generally speaking, the interface is less appealing than that of the Zelda64Recomp engine, but it offers much more comprehensive settings (by far). The Legend of Zelda - Majora's Mask est un jeu commercial d'action-aventure en 3D sorti en 2000 (par Nintendo EAD) sur la Nintendo 64. Il s'agit du 6eme opus de la série, et le 2nd en 3D (après Ocarina of Time). Quelques mois après Ocarina of Time, Link se rend sur Termina - un monde parallèle à Hyrule, à la recherche de son amie la fée Navi. En chemin il croise un lutin nommé Skull Kid, qui lui vole son cheval et son ocarina et le transforme en Peste Mojo. Skull Kid a aussi dérobé à un marchand une relique puissante - le Masque de Majora, et s'en est servi pour arracher la lune à son orbite pour la faire tomber sur Termina dans 3 jours... Link devra explorer des donjons, résoudre des énigmes et affronter des monstres pour tenter de sauver Termina. 2 Ship 2 Harkinian (2S2H) est un moteur libre, multi-plateforme et compatible avec les données du jeu (ROM au format Nintendo 64). Il apporte notamment le support du matériel moderne, des graphismes améliorés, le support du gamepad et du retour de force, et des mods. D'une manière générale l'interface est moins belle que celle du moteur Zelda64Recomp, mais elle offre un paramétrage bien plus complet (et de loin).
[The Legend of Zelda: Ocarina of Time (with Ship of Harkinian engine)] The Legend of Zelda: Ocarina of Time (with Ship of Harkinian engine) Adventure; Action RPG; Zelda; Decompilation; libultraship; Fantasy; Family Friendly; Quest; Story Rich; Open World; Cinematic; Atmospheric; Day & Night; Online Multi; Co-op; Moddable; Keyboard; Controller; Force Feedback; Gyro 🕊️💰 Libre with Commercial assets The Legend of Zelda: Ocarina of Time is a commercial 3D action-adventure game released in 1998 (by Nintendo EAD) on the Nintendo 64. It is the fifth installment in the series, and the first in 3D (the second is Majora's Mask). Link, a young boy living in a lost village in the forest, goes to the dying Great Deku Tree, who entrusts him with the Spirit Stone of the Forest and sends him to Hyrule Castle to speak to Zelda, the princess of Hyrule. She tells him that Ganondorf, the evil king of the Gerudo, is searching for the Triforce, a sacred relic split into three stones that gives its holder divine power. He must obtain the three stones, enter the sacred kingdom, and summon the Triforce before Ganondorf. Ship of Harkinian (SoH) is a libre, multi-platform engine that is compatible with its data (Nintendo 64 format ROM). It notably provides support for modern hardware (with adjustable display frequency and support for custom textures and models), saves, multiplayer (the second player can take control of Ivan the Fairy), a cheat menu, a randomizer (to add randomness to game elements), gamepad and force feedback support, and mods (especially the high-resolution mod). The Legend of Zelda: Ocarina of Time est un jeu commercial d'action-aventure en 3D sorti en 1998 (par Nintendo EAD) sur la Nintendo 64. Il s'agit du 5eme opus de la série, et le 1er en 3D (le 2nd est Majora's Mask). Link, un jeune garçon vivant dans un village perdu dans la forêt, se rend auprès du Grand Arbre Deku mourant qui lui confie la Pierre spirituelle de la forêt et l'envoie au château d'Hyrule pour parler à Zelda, la princesse d'Hyrule. Celle-ci lui confie que Ganondorf, le roi maléfique des Gerudo, est à la recherche de la Triforce, une relique sacrée scindée en 3 pierres qui confère à son détenteur un pouvoir divin. Il devra obtenir les 3 pierres, entrer dans le royaume sacré et convoquer la Triforce avant Ganondorf. Ship of Harkinian (SoH) est un moteur libre, multi-plateforme et compatible avec ses données (ROM au format Nintendo 64). Il apporte notamment le support du matériel moderne (avec fréquence d'affichage réglable, et prise en charge de textures et modèles personnalisés), les sauvegardes, le multijoueur (le 2nd joueur peut prendre le contrôle d'Ivan la Fée), un menu de triche, un randomiseur (pour ajouter de l'aléa aux éléments du jeu), le support du gamepad et du retour de force, et les mods (notamment le mod haute-résolution).
[Tomb Raider 3 (with TRX engine)] Tomb Raider 3 (with TRX engine) Adventure; Shooter; Platformer; Puzzle; 3D engine; Lara Croft; Decompilation; Female Protagonist; Retro; 1990s; Classic; Multi-platform; Keyboard; Controller 🕊️💰 Libre with Commercial assets Tomb Raider 3 (aka Tomb Raider III: The Adventures of Lara Croft) is an adventure game (released in 1998) with a 3D objective view featuring Lara Croft, a British archaeologist. In this third episode, Lara is on the trail of dangerous artifacts linked to a meteorite that crashed into Earth several million years ago. TRX is a compatible, libre, and multiplatform engine. It offers tons of improvements, such as expanded Lara movements (rotational jumps, somersaults, swimming, wading, TR2+ mechanics), support for modern hardware (60 FPS displays, gamepads), a smoother interface, numerous bug fixes, and customization of almost everything. Tomb Raider 3 (aka Tomb Raider III : Les Aventures de Lara Croft) est un jeu d'aventure (publié en 1998) en vue objective 3D mettant en scène Lara Croft, une archéologue britannique. Dans ce 3eme épisode, Lara est sur les traces de dangereux artefacts en lien avec une météorite qui se serait écrasée sur Terre il y a plusieurs millions d'années. TRX est un moteur compatible, libre et multiplateforme. Il offre des tonnes d'améliorations, comme l'extension des mouvements de Lara (sauts avec rotation, sauts périlleux, nage, pataugeage, mécanismes TR2+), le support du matériel moderne (écrans en 60 FPS, gamepad), une interface plus fluide, la correction de nombreux bugs, et la personnalisation de presque tout.
[UZDoom] UZDoom 3D engine; id Tech 1 engine; Flagship; Doom enhanced; Heretic; Hexen; Strife; Hacx; Chex Quest; FPS; Shooter; Multi-platform; Moddable; Level Editor; Local Multi; Online Multi; Co-op; Local Co-op; PvP; PvE; Controller; Force Feedback; Weather; Day & Night; 3D VR 🕊️ Libre A libre and multiplatform, single/multiplayer (up to 8 on LAN), source port of id Software's DOOM engine, and a fork of the GZDoom project (by some of its developers, following the use of AI-generated code by its main author). It retains compatibility with GZDoom mods and saves while adding new features (new mods that start using them will likely no longer be executable in GZDoom). It is compatible with Ultimate Doom (Doom 1), Doom 2, Heretic, Hexen, and Strife. The vast majority of Doom's limitations have been removed, and many new features have been added, such as free camera (up/down), high resolutions, transparency, jumps, 3D sloped floors, dynamic lighting, and more. It is currently one of the best DOOM engines available. Un port source libre et multiplateforme, solo/multi (jusqu'à 8 en LAN), du moteur de DOOM d'id Software, et un fork du projet GZDoom (par une partie de ses développeurs, suite à l'utilisation de code généré par IA par son auteur principal). Il reprend la compatibilité avec les mods et sauvegardes de GZDoom tout en ajoutant de nouvelles fonctionnalités (les nouveaux mods qui commenceront à les utiliser ne seront probablement plus exécutables dans GZDoom). Il est compatible avec Ultimate Doom (Doom 1), Doom 2, Heretic, Hexen, et Strife. La vaste majorité des limites de Doom est supprimée, et de nombreuses fonctionnalités ont vu le jour telles que la vue libre (haut/bas), les hautes résolutions, la transparence, les sauts, les planchers inclinés en 3D, les lumières dynamiques, ... Il s'agit actuellement de l'un des meilleurs moteurs de DOOM.
[WinBoat] WinBoat Tool; Virtualization; windows 🕊️ Libre A libre tool that allows you to run Windows applications on Linux using a containerized approach in an Electron application. Windows runs as a virtual machine inside a Docker container, and the tool communicates with it using the WinBoat guest server to retrieve the data it needs from Windows. It uses FreeRDP with the Windows RemoteApp protocol to compose applications as native windows at the operating system level, providing a native experience through an elegant and intuitive interface that seamlessly integrates Windows into a Linux desktop environment. It also offers extremely simple installation of Windows under its interface. Un outil libre permettant d'exécuter des applications Windows sous Linux à l'aide d'une approche conteneurisée dans une application Electron. Windows s'exécute comme une machine virtuelle à l'intérieur d'un conteneur Docker, l'outil communique avec lui à l'aide du serveur invité WinBoat pour récupérer les données dont il a besoin à partir de Windows. Il fait appel à FreeRDP avec le protocole RemoteApp de Windows pour composer des applications sous forme de fenêtres natives au niveau du système d'exploitation, offrant ainsi une expérience native via une interface élégante et intuitive qui intègre Windows de manière transparente dans un environnement de bureau Linux. Il offre aussi une installation extrêmement simple de Windows sous son interface.
[YKnytt] YKnytt Adventure Platformer; Exploration; Sci-fi; Metroidvania; Atmospheric; Godot engine; Pixel Art; Family Friendly; Nonviolent; Female Protagonist; Remake; Keyboard; Controller; Touchscreen 🕊️🎁 Libre with Free assets A free (libre code, free content) and multi-platform atmospheric adventure and platform game continuing the work done on the game Knytt Stories (by Nicklas Nygren) with the author's consent. The player follows the adventures of Juni, a female Knytt, on her planet. The game includes over 1,200 levels designed by the author or the community. This port offers an integrated level downloader, a detailed map system with markers, user settings, dynamic screen resizing, controller and touchscreen support, and control configuration. The visual and audio atmosphere is particularly well crafted, and the content is immense and high quality. Brilliant! Un jeu d'aventure et de plateforme atmosphérique gratuit (code libre, contenu gratuit) et multiplateforme poursuivant le travail réalisé sur le jeu Knytt Stories (par Nicklas Nygren) avec l'accord de l'auteur. Le joueur suit les aventures de Juni, une Knytt féminine, sur sa planète. Le jeu comprend plus de 1200 niveaux conçus par l'auteur ou par la communauté. Ce portage offre notamment un téléchargeur de niveaux intégré, un système de carte détaillé avec des marqueurs, les paramètres utilisateur, le redimensionnement dynamique de l'écran, la prise en charge des manettes et des écrans tactiles, la configuration des contrôles. L'ambiance visuelle et sonore est particulièrement soignée, et le contenu immense et de qualité. Génial !
[dodge_ball] dodge_ball Arcade; Avoid; Bevy engine; Casual; Controller; Force Feedback 🕊️ Libre A minimalist, libre, multi-platform arcade game of the “bullet hell” type, where the goal is to avoid other balls for as long as possible. The player controls the movement of a white ball that continuously (every 1.5 seconds) fires colored balls that bounce off the sides of the playing area. The game ends and the timer stops when a ball hits the player's ball. Sound and visual effects, as well as force feedback, enhance the game's atmosphere. Great fun. Un jeu d'arcade minimaliste, libre et multi-plateforme, de type « bullet hell » dont l'objectif est d'éviter les autres balles le plus longtemps possible. Le joueur contrôle le déplacement d'une balle blanche qui émet continuellement (toutes les 1,5 secondes) des balles colorées qui rebondissent sur les côtés de l'aire de jeu. La partie s'arrête ainsi que le chronomètre lorsqu'une balle vient heurter la balle du joueur. Des effets sonores et visuels, ainsi que le retour de force viennent renforcer l'ambiance du jeu. Très amusant.
[felix86] felix86 Emulation; LINUX 🕊️ Libre A libre Linux user space emulator that allows x86 and x86-64 programs to run on RISC-V processors. Un émulateur libre d'espace utilisateur Linux permettant d'exécuter des programmes x86 et x86-64 sur des processeurs RISC-V.
[nsmb MARIO Vs LUIGI online] nsmb MARIO Vs LUIGI online Arcade; Platformer; Shooter; Smash Bros; Unity engine; Family Friendly; Mario; Pixel Art; Colorful; Cute; PvP; Competitive; Online Multi; Casual; Moddable; 3D Positional Audio; Dynamic Music; Controller; Force Feedback 🎁🥴️ Free with fairuse assets A free, standalone remake of New Super Mario Bros DS, a multiplayer platform game (2 to 10 players) in which the series' protagonists compete in superb animated side-scrolling arenas, collecting coins and bonuses with different objectives to achieve depending on the game mode selected (star chase - classic, or coin race). It offers the 5 default levels (Plains, Underground, Fortress, Pipes, and Ice), as well as custom levels (Jungle, Bonus, Sky, Volcano, Desert, Beach, Haunted Mansion). All bonuses are implemented and faithful to their original versions, with the addition of the propeller suit and ice flower from NSMBWii. It supports 3D sound, dynamic sound, and force feedback. A very high-quality game! Un remake gratuit et autonome du jeu New Super Mario Bros DS, un jeu de plateforme multi-joueurs (2 à 10 joueurs), dans lequel s'affrontent les protagonistes de la série dans de superbes arènes animées à défilement horizontal en collectant pièces et bonus avec différents objectifs à atteindre en fonction du mode de jeu retenu (chasse à l'étoile - classique, ou course aux pièces). Il offre les 5 niveaux par défaut (Plaines, Souterrain, Forteresse, Tuyaux et Glace), et des niveaux personnalisés (Jungle, Bonus, Ciel, Volcan, Désert, Plage, Manoir hanté). Tous les bonus sont implémentés et fidèles à leurs versions originales, avec en plus l'ajout de la combinaison à hélices et de la fleur de glace issues de NSMBWii. Il supporte notamment le son 3D, le son dynamique et le retour de force. Un jeu de très grande qualité !

[New] [LightsOn] [Last entries] [0-C] [D-J] [K-O] [P-Q] [R-S] [T-Z]

Généré par Tellico