| 🏖️ Screenshot | 📰 Title | 🔖 Tags | 🏛️ License type | 📜️[en] | 📜️[fr] | 📰 What's new? | 📍️ Version | 🐜️ Updated |
|---|---|---|---|---|---|---|---|---|
![]() |
ADAM+ | Emulation; COLECO; colecovision; adam; libretro compatible; HLE BIOS; Multi-platform; Controller | 🎁 Free of charge | A free (GPL-3 + NC parts) and multi-platform emulator for the ColecoVision game console and its Coleco ADAM expansion module (also sold as a personal computer). It offers support for Coleco ADAM games (.ddp, .dsk), several ROM formats (.rom, .bin, .col), cartridges & disks, HLE BIOS (does not require an external BIOS to work), debugging (several tools), the Super Game module (including the AY audio chip), Megacart bank switching up to 512 KB, state saving, full screen (with built-in bezels) and windowed modes, graphics filters (Sharp, Smooth), gamepad, and controller button mapping. | Un émulateur gratuit (GPL-3 + parties NC) et multi-plateforme de la console de jeux ColecoVision et de son module d'extension Coleco ADAM (aussi vendu en tant qu'ordinateur personnel). Il offre notamment le support des jeux Coleco ADAM (.ddp, .dsk), de plusieurs formats de ROMs (.rom, .bin, .col), des cassettes & disques, du BIOS HLE (ne nécessite pas de BIOS externe pour fonctionner), du débogage (plusieurs outils), du module Super Game (y compris la puce audio AY), de la commutation de banque Megacart jusqu'à 512 Ko, de la sauvegarde d'état, du plein écran (avec cadres intégrés) et fenêtré, des filtres graphiques (Sharp, Smooth), du gamepad, du mappage des boutons de la manette. | 🍏️ (Unstable) Major release | Latest: - // Dev: 💥️ 0.9.04.26 / f22b2c0 | 2026-04-07 |
![]() |
Adventure Game Studio (AGS) | Development; 2D engine; AGS engine; Flagship; Multi-platform; Adventure; Sierra, LucasArts, ... | 🕊️ Libre | A libre, multiplatform engine geared toward point-and-click adventure design. It offers a comprehensive suite of features that allow developers to design their own games with custom graphics, sounds, and gameplay mechanics, even without extensive programming knowledge. Today, it is an ideal platform for both novice and experienced developers who want to bring their creative visions to life. Thanks to its active community and numerous tutorials, it allows anyone passionate about storytelling and game design to start developing their own adventures. The catalog includes several thousand titles. | Un moteur libre et multiplateforme orienté vers la conception de pointer-et-cliquer d'aventure. Il offre une suite complète de fonctionnalités qui permettent aux développeurs de concevoir leurs propres jeux avec des graphismes, des sons et des mécanismes de jeu personnalisés, même sans connaissances approfondies en programmation. C'est aujourd'hui une plateforme idéale pour les développeurs débutants et expérimentés qui souhaitent donner vie à leurs visions créatives. Grâce à sa communauté active et à ses nombreux tutoriels, il permet à toute personne passionnée par la narration et la conception de jeux de commencer à développer ses propres aventures. Le catalogue comprend plusieurs milliers de titres. | 🍎️ (Stable) Patch release | Latest: 💥️ 3.6.2.18 (3.6.2 Patch 8) // Dev: 💥️ 4.0.0.27 (4.0 Alpha 31) / 💥️ 3.6.3.7/8/9 (Beta 7/8/9) / 8b4259a | 2026-03-31 |
![]() |
Angband | RPG; Hack and Slash; Procedural Generation; Fantasy; Open World; Tile version; Classic; Class-Based; Perma Death; Difficult; Keyboard; Flagship | 🕊️🧛️ Libre with NC assets | A mature roguelike (released in 1990, derived from Moria, itself based on Rogue), libre, multi-platform and single-player, very close to J.R.R. Tolkien's books. It has given birth to many variants. The player begins his adventure in a small trading town located above the dungeons of Angband, before undertaking to confront Sauron and then Morgoth, two incarnations of evil whose lair is located deep in the dungeons (level -100). But to do so, he will have to acquire enough experience points and magic items. The game provides a quality interface with a choice of ncurses or tile graphics (several sets delivered) in windowed or full screen, an advanced windowing system, and the possibility of sound effects. | Un roguelike mature (sorti en 1990, dérivé de Moria, lui-même basé sur Rogue), libre, multiplateforme et solo, très proche des ouvrages de J.R.R. Tolkien. Il a donné naissance à de nombreuses variantes. Le joueur commence son aventure dans une petite ville commerçante située au-dessus des sous-terrains d'Angband, avant d'entreprendre d'affronter Sauron puis Morgoth, deux incarnations du mal dont l'antre est située au plus profond de ces souterrains (niveau -100). Mais pour y arriver il devra acquérir suffisamment de points d'expérience et d'objets magiques. Le jeu fournit une interface de qualité avec au choix un graphisme ncurses ou par tuiles (plusieurs sets livrés) en fenêtré ou plein écran, un système de fenêtrage évolué, et la possibilité d'effets sonores. | 🦍️ Signific. vers. | Latest: 💥️ 4.2.6-107/117 / Dev: f1f841f | 2026-05-05 |
![]() |
Apache NetBeans | Development; IDE; Editor; Java; Javascript; HTML5; PHP; CSS; Ruby; XML; C/C++; Python; Fortran; Plugins system; Templates; Wizards; Multi-platform | 🕊️ Libre | A libre, multi-platform IDE, framework and programming platform. It supports Java (its favorite language), JavaScript, PHP, HTML5, CSS, Ruby, XML, C/C++, Python, Fortran, and others via its plugin system. In particular, it provides an editor with syntax and semantic highlighting, a graphical interface and Web page editor, wizards (for starting a project) and templates. | Un IDE, un framework et une plateforme de programmation libre et multiplateforme. Il supporte les langages Java (son langage de prédilection), JavaScript, PHP, HTML5, CSS, Ruby, XML, C/C++, Python, Fortran, et d'autres via son système de plugins. Il fournit notamment un éditeur avec coloration syntaxique et sémantique, un éditeur graphique d'interface et de pages Web, des assistants (pour démarrer un projet) et des modèles. | 🍎️ (Stable) Major release | Latest: 💥️ 29 // 💥️ 30-rc1 / 07c9213 | 2026-04-17 |
![]() |
Arasan | Strategy; Chess; Chess Engine; CECP Protocol; UCI Protocol | 🕊️ Libre | A libre, multi-platform AI for chess, very strong (power estimated at 3544 ELO for v.24.1 ranked 20th out of 3784 candidates in CCRL 40/15 - All engines - best versions only" on April 13, 2024), it far exceeds the best human players (whose level is around 2900 Elo). It communicates with CECP or UCI protocols (the most common protocols are CECP aka Winboard/Xboard, and UCI). It uses the majority of current search algorithms. Another superb gift to the Open Source community! | Une IA libre et multiplateforme pour le jeu d'échecs, très forte (puissance estimée à 3544 ELO pour la v.24.1 classée 20ème sur 3784 candidats au CCRL 40/15 - All engines - best versions only" du 13 avril 2024), elle dépasse largement les meilleurs joueurs humains (dont le niveau se situe aux alentours 2900 Elo). Elle communique avec les protocoles CECP ou UCI (les protocoles les plus courants sont CECP aka Winboard/Xboard, et UCI). Elle utilise la majorité des algorithmes de recherche actuels. Là aussi un superbe cadeau à la communauté du Libre ! | 🙈️🙉️🙊️ No changelog | Latest: 💥️ 25.4 / Dev: e094f00 | 2026-04-17 |
![]() |
Armagetron Advanced | Tron; Tactical; Real Time Tactics; Avoid; Blockade; Flagship; Motorsport; Motorcycle; Steering; Sci-fi; PvE; PvP; Competitive; Online Multi; Co-op; Local Multi; 4 Player Local; Local Co-op; Deathmatch; Team Deathmatch; Fast-Paced; Built-in tutorial; Moddable; Split Screen; Keyboard; Mouse; Controller | 🕊️ Libre | A solo (vs. AI) / multiplayer (co-op, local or online), libre, multi-platform game of futuristic motorcycle battles in arenas where the objective is to be the last survivor. This tactical game was inspired by a sequence from the film Tron (by Steven Lisberger, produced by Disney Studios in 1982). The player is at the controls of a lightcycle, an unstoppable futuristic motorcycle that leaves behind an uncrossable frame that he exploits to try to lock up his opponents and thus force them to crash. The lightcycle advances at a constant speed unless it turns 90° (loss of speed) or brushes against the opponent's frame (acceleration that he uses to reach him). Several modes allow to modify the gameplay (fortress, deathmatch, team deathmatch, CTF, sumo, ...) or the aspect of the game. | Un jeu solo (vs IA)/multi (en coop, en local ou en ligne), libre et multiplateforme d'affrontement de motos futuristes en arènes dont l'objectif est d'être le dernier survivant. Ce jeu tactique s'est inspiré d'une séquence du film Tron (de Steven Lisberger, produit par les studios Disney en 1982). Le joueur est aux commandes d'un lightcycle, une moto futuriste inarrêtable laissant derrière elle une trame infranchissable qu'il exploite pour tenter d'enfermer ses adversaires et ainsi les contraindre à s'écraser. Le lightcycle avance à vitesse constante à moins qu'il ne tourne à 90° (perte de vitesse) ou qu'il frôle la trame adverse (accélération qu'il met à profit pour le rattraper). Plusieurs modes permettent de modifier le gameplay (fortress, deathmatch, team deathmatch, CTF, sumo, ...) ou l'aspect du jeu. | 🦍️ Signific. vers. | Latest: 💥️ 0.2.9.3.0 / LTS: 0.2.8.3.6 // Dev: ebf65cd0 | 2026-04-25 |
![]() |
Aseprite | Development; Content Creation; Raster graphics editor; Sprite Editor; Pixel Art; Retro | 💰 Commercial | A free (redistribution forbidden) / paid, multi-platform image editor for 2D drawing and animation (animated sprites) in pixel art (pixel by pixel). It offers various tools for editing images and animations (layers, frames, tilemap, Lua scripts, ...) and allows export to different file formats (PNG, GIF, FLC, FLI, JPEG, PCX, TGA & bitmap). To store its data, it uses a specific binary format (.ase or .aseprite) supported by several programming languages & game engines. | Un éditeur d'images gratuit (redistribution interdite) / payant et multiplateforme pour le dessin et l'animation 2D (sprites animés) en pixel art (pixel par pixel). Il propose différents outils pour l'édition d'images et d'animations (layers, frames, tilemap, scripts Lua, ...) et autorise l'export vers différents formats de fichiers (PNG, GIF, FLC, FLI, JPEG, PCX, TGA & bitmap). Pour stocker ses données, il utilise un format binaire spécifique (.ase ou .aseprite) pris en charge dans plusieurs langages de programmation & moteurs de jeu. | 🐁️ Minor vers. | Latest: 💥️ 1.3.17.2 // Dev: 💥️ 1.3.18-beta3 / 793fb65 | 2026-05-03 |
![]() |
Avogadro | Puzzle; E-learning; Chemistry; Plugins system; Flagship | 🕊️ Libre | A libre and multi-platform molecular builder and visualization tool that is part of a software suite called Open Chemistry project. It can visualize properties such as molecular orbitals or electrostatic potentials and features an intuitive molecule builder. It can be used by end-users of the chemical industry and education. It can be extended with C ++ plugins or Python scripts, and integrates with online databases. An intuitive and ergonomic tool. Excellent. | Un outil libre et multiplateforme de modélisation et d'imagerie moléculaire faisant partie d'une suite logicielle dénommée Open Chemistry. Il permet de visualiser des propriétés comme les orbites moléculaires ou les potentiels électrostatiques et dispose d'un constructeur de molécules intuitif. Il se destine aux utilisateurs finaux de l'industrie chimique et de l'enseignement. Il peut être étendu avec des plugins C ++ ou des scripts Python, et s'intègre aux bases de données en ligne. Un outil intuitif et ergonomique. Excellent. | 🍎️ (Stable) Major release | Latest: 💥️ 2.0.0 / Dev: 251ac78 | 2026-04-06 |
![]() |
Azahar | Emulation; Multi-platform; NINTENDO; 3ds; HLE BIOS; Local Multi; Online Multi; Controller | 🕊️ Libre | A libre, multi-platform single player/multiplayer (local or online) Nintendo 3DS console emulator in development. It is the result of a merger of the Lime3DS project and the Citra fork of PabloMK7 (which have now been abandoned in favor of this project). | Un émulateur solo/multi (en local ou en ligne) libre et multiplateforme de console Nintendo 3DS en développement. Il est issu d'un regroupement des projets Lime3DS et le fork Citra de PabloMK7 (qui sont à présent abandonnés au profit de ce projet). | 🐁️ Minor vers. | Latest: 💥️ 2125.1.1 // Dev: b3ee2d8 | 2026-04-24 |
![]() |
Babylon.js | Development; Multi-platform; 2D & 3D engine; Rendering | 🕊️ Libre | A libre, multi-platform, powerful, yet simple game and rendering engine, integrated into a JavaScript framework. It offers tons of rendering features (procedural geometry, global illumination, Gaussian Splatting, ...), support for texture decals, a new greased line system, an advanced animation system, an advanced ground projection system, Ragdoll physics, the full WebXR specification, the Apple Vision Pro system (augmented reality glasses with integrated cameras), and the full glTF specification. | Un moteur de jeu et de rendu libre et multiplateforme, puissant, et simple, intégré dans un framework JavaScript. Il offre notamment des tonnes de fonctionnalités de rendu (géométrie procédurale, illumination globale, Gaussian Splatting, ...), le support des décalques de texture, d'un nouveau système de ligne graissée, d'un système d'animation avancé, d'un système de projection au sol avancé, de la physique Ragdoll, de l'intégralité de la spécification WebXR, du système Apple Vision Pro (lunettes de réalité augmentée avec caméras intégrées), et de la spécification glTF complète. | 🦬️ Huge. vers. | Latest: 💥️ 9.3.0➜9.5.0 / Dev: 1fc3e48 | 2026-05-05 |
![]() |
Bevy | Development; 2D & 3D engine; Bevy engine; No UI; Multi-platform; Rust; Rendering; Parallax Mapping; Animation; Multithreading; Audio system; 3D Sound; Lightmap; Plugins system; Asset system; Gamepad; Force Feedback | 🕊️ Libre | A libre, multi-platform, data-driven, simplicity-driven, game engine designed in Rust. It allows the development of 2D / 3D games, visualizations, user interfaces or other graphical applications. It is designed to be easy to learn for beginners, but infinitely flexible for experienced users, with a modular, data-oriented architecture using the Entity Component System (ECS) paradigm. It is fast and changes are quickly taken into account (less than 3 seconds to compile). An engine that matures very, very quickly. | Un moteur de jeu libre et multiplateforme, basé sur les données, axé sur la simplicité, et conçu en Rust. Il permet de développer des jeux en 2D / 3D, des visualisations, des interfaces utilisateur ou d'autres applications graphiques. Il se veut facile à prendre en main pour les débutants, mais infiniment flexible pour les utilisateurs expérimentés, avec une architecture modulaire, orientée données utilisant le paradigme Entity Component System (ECS). Il est rapide et les changements sont rapidement pris en compte (moins de 3 secondes pour compiler). Un moteur qui mûrit très très vite. | 🎩️ Enrichment of this entry | Latest: - // Dev: 0.18.1 / bd0eee7 | 2026-04-15 |
![]() |
Beyond All Reason | Strategy; Tactical; Real Time Tactics; Wargame; Large-Scale Combat; Conquest; Military; Mining; Building; Tower Defense; Macromanagement; Spring engine; Sci-fi; Mecha; Robots; Tanks; Planes; Ships; Naval battles; Fog of War; PvE; Campaigns; Missions; PvP; Competitive; Local Multi; Online Multi; Local Co-op; Co-op; Co-op vs AI; Flagship; Replay Value; Chat; Keyboard; Mouse | 🎁 Free of charge | A free, multi-platform, single-player / multi-player RTS with a sci-fi theme, simple metal and energy based economy, and classic gameplay (4X for supremacy on). The player starts with a mecha, draws resources, builds his army and faces adversity. A mature game designed by and for gamers, with scenarios, handpicked maps, over 400 different units designed with great care, a new multithreaded path system and OpenGL 4 support allowing the game to be played with over 10000 units at over 100 FPS in 4K, reworked lights, shadows and fog, a lobby client (also mature, for solo/multi, co-op vs other players and/or AIs, scenarios, rating, content loading, ...). Awesome! | Un RTS gratuit et multiplateforme, solo/multi sur un thème sci-fi, à l'économie simple basée sur le métal et l'énergie, et un gameplay classique (4X pour la suprématie sur la carte). Le joueur démarre avec un Mecha, puise des ressources, bâti son armée et affronte l'adversité. Un jeu mature conçu par et pour des joueurs, avec des scénarios, des cartes triées sur le volet, plus de 400 unités différentes conçues avec grand soin, un nouveau système de cheminement multi-tâches et le support d'OpenGL 4 autorisant le jeu avec plus de 10000 unités à plus de 100 FPS en 4K, des lumières, ombres et brouillard retravaillés, un client lobby (lui aussi mature, pour le solo/multi, coop vs d'autres joueurs et/ou IAs, les scénarios, le rating, le chargement de contenu, ...). Génial ! | 🐁️ Minor vers. | [Engine: Latest: 💥️ 2026.06.06/21 - Dev: 2f6e18a] // [Lobby : Latest : 0.15.2 / Dev: 2e91b7d] // [Assets : Latest : 20260310 / Dev: bcb5b0d] | 2026-04-16 |
![]() |
BigPEmu | Emulation; ATARI; atari jaguar; HLE BIOS; Keyboard; Controller | 🎁 Free of charge | A free, multiplatform emulator for the ATARI Jaguar console. It offers 100% full-speed compatibility, HLE BIOS (no external BIOS required), overclocking/underclocking of each Jaguar core, speed and precision adjustment of other system components, fast forward/rewind, state saving, Jaguar CD support, HDR screens, graphic effects (smoothing filters, CRT screen simulation, etc.), custom display cropping, multiple screens, stereoscopic rendering, Jaguar VR, multiplayer (2 to 8 via JagLink support), scripts and plugins, custom languages, gamepads (with mapping), and custom boot ROM images. | Un émulateur gratuit et multiplateforme de console ATARI Jaguar. Il offre notamment une compatibilité à 100% en pleine vitesse, un BIOS HLE (pas de BIOS externe requis), l'overclock/underclock de chacun des cœurs Jaguar, l'ajustement de la vitesse et de la précision des autres composants du système, l'avance rapide /retour arrière, la sauvegarde d'état, le support du CD Jaguar, des écrans HDR, des effets graphiques (filtres de lissage, simulation d'écrans CRT,..), du recadrage d'affichage personnalisé, des écrans multiples, du rendu stéréoscopique, du Jaguar VR, du multijoueur (2 à 8 via le support du JagLink), des scripts et plugins, des langues personnalisées, des gamepads (avec mappage), des images ROM de démarrage personnalisées. | 🍎️ (Stable) Major release | Latest: 1.22 | 2026-05-05 |
![]() |
BizHawk | Emulation; Multi Emulation; libretro compatible; HLE BIOS; BIOS ROM required; Keyboard; ARCADE CABINET; namco; sega system; taito; APPLE; apple2; ATARI; atari 2600; atari 7800; atari lynx; COLECO; colecovision; COMMODORE; c64; NINTENDO; famicom; virtual boy; gb; gbc; gba; n64; nes; snes; nds; dsi; MATTEL; intellivision; NEC; pc engine; supergrafx; pc-fx; SNK; neo-geo pocket; nes; famicom; MAGNAVOX; odyssey 2; SEGA; 32x; megadrive; sms; game gear; sg-1000; saturn; SONY; ps1; psp; SMITH ENGINEERING; vectrex; BANDAI; wonderswan; wonderswan color; SINCLAIR; zx spectrum; FANTASY CONSOLE; tic-80; uzebox | 🕊️ Libre | A libre, multi-platform, multi-system emulator emphasizing ease of use, precision and powerful user tools. It offers - in addition to support for numerous game consoles and arcade cabinets, various debugging tools, compatibility with libretro cores (making it an alternative to RetroArch), Lua scripting support, gamepad, full screen/windowed, automatic fire control, and state saving, TAS (Tool-Assisted Speedrun). | Un émulateur multi-systèmes libre et multiplateforme mettant l'accent sur la facilité d'utilisation, la précision et des outils utilisateur puissants. Il offre - outre le support de nombreuses consoles de jeux et des bornes d'arcade, divers outils de debug, la compatibilité avec les coeurs libretro (en faisant une alternative à RetroArch), le support des scripts Lua, du gamepad, du plein écran/fenêtré, du contrôle de tir automatique, et de la sauvegarde d'état, des TAS (Speedrun Assisté par Outil). | 🍎️ (Stable) Major release | Latest: 💥️ 2.11.1 / Dev: 924ecce | 2026-05-05 |
![]() |
Blender | 3D creation suite; Modeling; Rigging; Animation; Compositing; Simulation; Photorealistic Rendering; Motion tracking; 2D & 3D engine; Dynamic Lighting System; Plugins system; Asset system; Scripting support; Multi-platform; Flagship; 3D VR | 🕊️ Libre | A libre, multi-platform modeling and animation suite that supports the entire 3D pipeline: modeling, manipulation, animation, simulation, rendering, compositing and motion tracking, and even video editing and game creation (via an integrated engine). It is a mature tool, continuously improved since its creation in 1995. Several animation films have been created to test it in situation, and it is now also recognized and used in film creation. | Une suite libre et multiplateforme pour la modélisation et l'animation, prenant en charge l'intégralité du pipeline 3D : la modélisation, la manipulation, l'animation, la simulation, le rendu, le compositing et suivi de mouvement, et même l'édition vidéo et la création de jeux (via un moteur intégré). C'est un outil mature, amélioré continuellement depuis sa création en 1995. Plusieurs films d'animations ont été créés pour le tester en situation, et il est aussi à présent reconnu et utilisé dans la création cinématographique. | 🍎️ (Stable) Patch release | Latest : 5.1.1 / 💥️ 4.5.9 (LTS) / 4.4.3 / 💥️ 4.2.20 (LTS) / 3.6.23 (LTS) // Dev: 5.2 alpha / cecb32f642 | 2026-04-25 |
![]() |
Blockbench | Development; Content Creation; Image Manipulation; Voxel Art; Voxel graphics editor | 🕊️ Libre | A libre, multiplatform, voxel-based 3D graphics editor aimed at designing low-poly models with pixel art textures. Its interface provides all the tools needed to create low-poly models, such as cuboids, mesh modelling tools for complex shapes, texture design and painting to dress them up, and animation (its animation editor lets you rig a model (create its skeleton) and use position, rotation and scale keyframes to bring it to life. Models can be exported in standardised formats for sharing, rendering, 3D printing or use in game engines. Its interface can be customised and enhanced using plugins. | Un éditeur graphique 3D libre et multiplateforme basé sur des voxels, orienté vers la conception de modèles low-poly avec des textures pixel art. Son interface fournit tous les outils nécessaires à la création de modèles low-poly, tel que des cuboïdes, des outils de modélisation de maillage pour des formes complexes, de conception et de peinture de textures pour les habiller, d'animation (son éditeur d'animation permet de rigger un modèle (créer son squelette) et d'utiliser des images clés de position, de rotation et d'échelle pour lui donner vie. Les modèles sont exportables dans des formats standardisés pour être partagés, rendus, imprimés en 3D ou utilisés dans des moteurs de jeu. Son interface est personnalisable et améliorable par plugins. | 🦬️ Huge. vers. | Latest: 💥️ 5.1.1-4 // Dev: 8fe8d9d | 2026-05-01 |
![]() |
Blood (with NBlood engine) | FPS; Shooter; Build engine; Dark; Zombies; Horror; Gore; Atmospheric; Retro; 1990s; Classic | 🎁💰 Free with Commercial assets | Blood is an FPS on a horror / gore theme (released in 1997, then re-edited in 1998) in which the player embodies Caleb who sold his soul to an evil god, who later betrayed him / kill. Coming back from the dead, Caleb is determined to make him pay for it by letting his thirst for revenge speak ... NBlood is a modern, multi-platform, single-player / multi-player game engine resulting from an evolution of the EDuke32 engine to adapt it to Blood, also compatible with "Cryptic Passage" DLC. It offers software rendering and OpenGL, FM OPL3 emulation, & DEF (scripts) / HRP (High Res Pack) support. | Blood est un FPS sur un thème d'horreur / gore (sorti en 1997, puis ré-édité en 1998) dans lequel le joueur incarne Caleb qui a vendu son âme à un dieu maléfique, celui-ci l'ayant par la suite trahi / tué. Revenant d'entre les morts, Caleb est bien décidé à le lui faire payer en laissant parler sa soif de vengeance... NBlood est un moteur solo/multi moderne et multiplateforme issu d'une évolution du moteur EDuke32 pour l'adapter à Blood, aussi compatible avec le DLC "Cryptic Passage". Il offre le rendu logiciel et OpenGL, l'émulation FM OPL3, et le support DEF (scripts)/HRP (High Res Pack). | 🐁️ Minor vers. | Latest: 💥️ r14333 / Dev: f664889 | 2026-04-13 |
![]() |
Bottles | UI; Emulation; MICROSOFT; Wine; Automation | 🕊️ Libre | A libre, mature tool for simplifying Wine configuration (a tool for running Windows applications/games on Linux) via 2 pre-configured environments (Gaming or Software) and a test environment (Custom). These environments optimize Wine's settings for these uses, and handle the dependencies of the Windows applications to be run, all in a secure Flatpak environment that isolates these applications from the rest of the system. | Un outil libre et mature, de simplification du paramétrage de Wine (outil permettant l'exécution d'applications / jeux Windows sous Linux) via 2 environnements pré-configurés (Gaming ou Software) ainsi qu'un environnement de test (Custom). Ces environnements se chargent d'optimiser le paramétrage de Wine pour ces utilisations, et prennent en charge les dépendances des applications Windows à exécuter, le tout dans un environnement sécurisé Flatpak isolant ces applications du reste du système. | 🦍️ Signific. vers. | Latest: 💥️ 63.2 / Dev: 51da3f0 | 2026-04-06 |
![]() |
Box64 | Emulation; LINUX | 🕊️ Libre | A libre, multi-platform x86_64 Linux emulator for non-x86 Linux systems, such as ARM (the host system must also be a 64-bit system). It allows you to play Linux games on non-x86 systems (Raspberry Pi, ROCKPro64, Pandora console, or mobiles). | Un émulateur Linux x86_64 libre et multiplateforme pour systèmes Linux non x86, tel que ARM (le système hôte doit aussi être un système 64 bits). Il permet notamment de jouer à des jeux Linux sur des systèmes non x86 (Raspberry Pi, ROCKPro64, la console Pandora, ou des mobiles). | 🍏️ (Unstable) Major release | Latest: - // Dev: 💥️ 0.4.1-3 & 0.4.2 / 96fc30b | 2026-04-24 |
![]() |
Cave Story+ | Platformer; Action; Adventure; Shooter; Exploration; Anthropomorphism; Retro; Metroidvania; Sci-fi; Classic; Pixel Art; Cute; Story Rich; Replay Value; Difficult; Multiple Endings; Co-op; Level Editor; Moddable; Keyboard; Controller | 💰 Commercial | A commercial and improved version of Cave Story (by Daisuke Amaya (Pixel), a Japanese freelance author), a very deep platformer and adventure game inspired by titles such as Metroïd and Castelvania. Cave Story+ notably adds better definition graphics, new music and 5 new game modes. Its protagonist wakes up in a cave on a floating island, and discovers during his adventure the Machiavellian plans of the megalomaniac Dr. Fuyuhiko. | Une version commerciale et améliorée de Cave Story (de Daisuke Amaya (Pixel), un auteur indépendant Japonais), un jeu de plateforme et d'aventure d'une très grande profondeur qui s'inspire de titres tels que Metroïd et Castelvania. Cave Story+ lui ajoute notamment des graphismes d'une meilleur définition, une nouvelle musique et 5 nouveaux modes de jeux. Son protagoniste se réveille dans une caverne sur une île flottante, et découvre au fil de son aventure les plans machiavéliques du mégalomane Dr. Fuyuhiko. | 🍎️ (Stable) Major release | Latest: 20260411 | 2026-04-22 |
![]() |
Chance | Tool; Raffle | 🕊️ Libre | A libre, multi-platform virtual dice. It's a simple, effective application for generating a random number on a maximum number selected (=number of faces), with a history of the numbers rolled. | Un dé virtuel libre et multiplateforme. C'est une application simple et efficace, permettant de générer un nombre aléatoire sur un nombre maximum sélectionné (=nombre de faces), avec un historique des nombres sortis. | 🐁️ Minor vers. | Latest: 💥️ 4.0.3 / Dev: 5911a07 | 2026-04-22 |
![]() |
ChonkyStation3 | Emulation; SONY; ps3; BIOS ROM required; Multi-platform | 🕊️ Libre | A libre, multi-platform PlayStation 3 emulator, currently under development. It can currently (in February 2025) run a few simple commercial games. | Un émulateur libre et multiplateforme de PlayStation 3, en cours de développement. Il peut actuellement (en février 2025) démarrer quelques jeux commerciaux simples. | 🎥️ New video | Latest: - / Dev: b6e5bf4 | 2026-04-23 |
![]() |
Chris Sawyer's Locomotion (with OpenLoco engine) | Management; Simulation; Transportation; Economy; Train Sim; Strategy; Retro; 2000s; Atmospheric; Level Editor; Replay Value; Keyboard; Mouse | 🕊️💰 Libre with Commercial assets | Chris Sawyer's Locomotion is a 2.5D game (released in 2004) that simulates the construction and management of transport networks across various eras (from 1900 to 2006) and locations (North America, the United Kingdom, the Alps, and various islands). The player attempts to make their transport company (trains, trams, buses, lorries, ships and aeroplanes) prosper, competing against other opponents (AI) with different secondary objectives depending on the scenario, in an ever-changing world. OpenLoco is a libre and multiplatform engine (derived from that of OpenRCT2), written in C++ (the original mixed x86 assembly code with the RollerCoaster Tycoon 2 engine). Its maps are ranked by difficulty, and it features a built-in editor. | Chris Sawyer's Locomotion est un jeu en 2.5D (publié en 2004) de simulation de construction et de gestion de transport à diverses époques (de 1900 à 2006) et lieux (Amérique du Nord, Royaume-Uni, Alpes, mais aussi des îles). Le joueur tente de faire prospérer sa compagnie de transport (trains, tramways, bus, camions, navires et avions), contre d'autres concurrents (IAs) avec différents objectifs secondaires selon les scénarios, dans un monde en évolution. OpenLoco est un moteur libre et multiplateforme (dérivé de celui d'OpenRCT2), en C++ (l'original mixait du code assembleur x86 avec le moteur de RollerCoaster Tycoon 2). Ses cartes sont classées par difficulté, et il dispose d'un éditeur intégré. | 🍎️ (Stable) Major release | Latest: 💥️ 26.04 / Dev: 6f9cfc7 | 2026-05-05 |
![]() |
Citron | Emulation; NINTENDO; switch; Multi-platform; Keyboard; Mouse; Controller | 🕊️ Libre | A libre, multi-platform Nintendo Switch emulator focusing on performance and ease of use. It supports multi-core emulation, Vulkan and OpenGL graphics, and its compatibility is constantly improving (as of January 2025, it offers 85% playability, and 60% perfect playability). | Un émulateur libre et multiplateforme de Nintendo Switch mettant l'accent sur la performance et la facilité d'utilisation. Il supporte l'émulation sur plusieurs cœurs, les graphismes Vulkan et OpenGL et sa compatibilité s'améliore sans cesse (en Janvier 2025, il offre 85% de jeux jouables, et 60% de manière parfaite). | 🎥️ New video | Citron: Latest: 2026.02.1 // Dev: 659b23d642 | 2026-04-02 |
![]() |
Citron-Neo | Emulation; NINTENDO; switch; Multi-platform; Keyboard; Mouse; Controller | 🕊️ Libre | A libre and multiplatform Nintendo Switch emulator (based on work done on the Yuzu emulator) that prioritizes performance and ease of use. | Un émulateur libre et multiplateforme de Nintendo Switch (issu du travail réalisé sur l'émulateur Yuzu) mettant l'accent sur la performance et la facilité d'utilisation. | 🍎️ (Stable) Major release | Latest: 💥️ 2026-04-27 // Dev: 86db217 | 2026-05-01 |
![]() |
Clone Hero | Multimedia; Music; Rhythm; Dance & Rhythm; Karaoke; Guitar Hero; Unity engine; Local Multi; 4 Player Local; Online Multi; Co-op; Touchscreen | 🎁 Free of charge | A free (not libre) rhythm game similar to Guitar Hero, which can be played with any 5 or 6 button guitar controller, game controllers or just a standard computer keyboard. | Un jeu de rythme gratuit similaire à Guitar Hero, qui peut être joué avec n’importe quel contrôleur de guitare à 5 ou 6 boutons, contrôleurs de jeu ou tout simplement un clavier d’ordinateur standard. | 🍎️ (Stable) Major release | Latest: 💥️ 1.1 | 2026-05-05 |
![]() |
Code-OSS (Visual Studio Code) | Development; IDE; Telemetry | 🕊️ Libre | A libre, multi-platform code editor that combines the simplicity of a code editor with what developers need for their editing, building, and debugging cycle, and leaves more complex workflows to more comprehensive IDEs, such as the Visual Studio IDE. It offers full support for editing, navigating and understanding code, as well as lightweight debugging, a rich extensibility model and lightweight integration with existing tools. Visual Studio Code is a distribution of the Code - OSS repository with Microsoft-specific customizations released under a traditional Microsoft product license. | Un éditeur de code libre et multiplateforme combinant la simplicité d'un éditeur de code avec ce dont les développeurs ont besoin pour leur cycle d'édition, de construction et de débogage, et laisse les flux de travail plus complexes à des EDI plus complets, tels que Visual Studio IDE. Il offre un support complet pour l'édition, la navigation et la compréhension du code, ainsi qu'un débogage léger, un modèle d'extensibilité riche et une intégration légère avec les outils existants. Visual Studio Code est une distribution du dépôt Code - OSS avec des personnalisations spécifiques à Microsoft, publiée sous une licence de produit Microsoft traditionnelle. | 🍎️ (Stable) Major release | Latest: 💥️ 1.116.0-117.0 / 💥️ copilot-0.44.1-0.45.1 // Dev: 4651bee | 2026-05-01 |
![]() |
Counter-Strike 2 | FPS; Objective-Based; eSports; Tactical; Real Time Tactics; Urban Warfare; Counter-Strike; Fast-Paced; Difficult; Team-Based; Competitive; PvP; Co-op; Moddable; Keyboard; Mouse; Controller | 🎁 Freemium | A major technical upgrade to Counter-Strike: Global Offensive - the 4th game in the series, and an exclusively multiplayer online and team-based tactical FPS pitting counter-terrorists against terrorists. There's no storyline, just objectives to complete in different game modes (Competitive, Casual, Deathmatch, Arms Race, Demolition, Wingman, Retakes and Danger Zone). For example, the team may be tasked with securing a location, planting or defusing a bomb, or rescuing or capturing hostages. At the end of each round, players are rewarded for their individual and team performances. | Une amélioration technique majeure de Counter-Strike: Global Offensive - le 4ème jeu de la série, et un FPS tactique exclusivement multijoueur en ligne et en équipes opposant contre-terroristes et terroristes. Il n'y a pas de scénario mais des objectifs à compléter déclinés en différents modes de jeux (Compétitif, Occasionnel, Match à mort, Course aux armements, Démolition, Ailier, Prise de contrôle et Zone de danger). L'équipe peut par exemple se voir confier la sécurisation d'un lieu et la pose ou le désamorçage d'une bombe, le sauvetage ou la capture d'otages. A la fin de chaque round les joueurs sont récompensés sur leurs performances individuelles et celles de l'équipe. | 🦍️ Signific. vers. | Latest: 💥️ 20260425 ➜ 20260501 | 2026-05-05 |
![]() |
Counter-Strike: Global Offensive | FPS; Objective-Based; Strategy; eSports; Military; War; Urban Warfare; Counter-Strike; Realistic; Fast-Paced; Difficult; Team-Based; Competitive; PvP; Co-op; Moddable | 🎁 Free of charge | An objective-based multiplayer first-person shooter. Each player joins either the Terrorist or Counter-Terrorist team and attempts to complete objectives or eliminate the enemy team. The game operates in short rounds that end when all players on one side are dead or a team's objective is completed. For most game modes, once a player dies, they must wait until the round ends to respawn | Un FPS tactique basé sur des objectifs, poursuivant et améliorant l'expérience de jeu de Counter-Strike: Source. C'est un jeu exclusivement multijoueur en ligne et en équipes opposant contre-terroristes et terroristes. Il n'y a pas de scénario mais des objectifs à compléter déclinés en différents modes de jeux (occasionnel, match à mort par équipe, démolition, course à l'armement et compétitif). | 🦬️ Huge. vers. | Latest: 💥️ 20260429-0501 | 2026-05-05 |
![]() |
Crossfire | RPG; Strategy; Procedural Generation; Tile version; Retro; Massive World; Level Editor; Class-Based; PvE; PvP; Online Multi; Co-op; Local Co-op; Difficult | 🕊️ Libre | A libre, multiplayer (online/local, client/server) medieval fantasy RPG with features from Gauntlet and other RPGs (Nethack, Moria, Angband and Ragnarok). It supports an unlimited number of players, in co-op or not. It provides over 150 monsters, 3,000 maps, 13 races, 15 character classes, an elaborate magic system, a skill system, and numerous artifacts and treasures. It also features a map editor (Gridarta). Each server has its own "world", so to embody the same character the player will have to stay on that server. | Un RPG médiéval fantastique libre et multi-joueur (en ligne/en local, en mode clients/serveurs) reprenant les caractéristiques de Gauntlet et de divers RPG (Nethack, Moria, Angband et Ragnarok). Il supporte un nombre illimité de joueurs en coop ou non. Il fournit plus de 150 monstres, 3000 cartes, 13 races, 15 classes de personnages, un système de magie élaboré, un système de compétences, et de nombreux artefacts et trésors. Il dispose aussi d'un éditeur de cartes (Gridarta). Chaque serveur a son propre "monde", donc pour incarner le même personnage le joueur devra rester sur ce serveur. | 🎩️ Enrichment of this entry | Activity: August 2025 // [Client: Latest: Window: 0.8.13 / Linux: 1.75.5 / Dev: 896d4d] // [Server: Latest: Linux: 1.75.0 / Dev: 7ce38e // [Maps: Latest: Linux: 1.75.0 / Dev: 911807] | 2026-04-10 |
![]() |
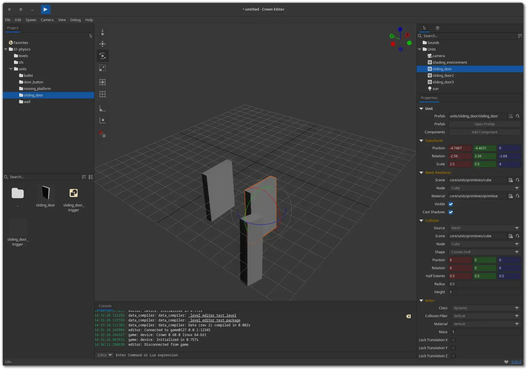
Crown | Development; Multi-platform; 2D & 3D engine; UI; IDE; Crown engine; Scripting support; Level Editor | 🕊️ Libre | A complete, libre, multiplatform game engine designed for flexibility, performance, and rapid iteration. It features a comprehensive editor with importers, level editor, deployers, Lua REPL, and much more. It offers rapid iteration through hot reloading in less than a second (including gameplay code), runtime data optimization for maximum performance, and multiplatform deployment (Android, HTML5, Linux, or Windows). Its projects are simple text files compiled into optimized binaries, and it is plug-and-play—requiring no configuration, account, or internet connection. | Un moteur de jeu complet, libre et multiplateforme, conçu pour offrir flexibilité, performances et itérations rapides. Il offre notamment un éditeur complet avec importateurs, éditeur de niveaux, déployeurs, Lua REPL et bien plus encore. Il offre des itérations rapides par le rechargement à chaud en moins d'une seconde (y compris le code du gameplay), une optimisation des données d'exécution pour des performances maximales, le déploiement multiplateforme (Android, HTML5, Linux ou Windows). Ses projets sont de simples fichiers texte compilés en binaires optimisés et il est plug-and-play - ne nécessitant aucune configuration ni compte ou connexion internet. | 🐁️ Minor vers. | Latest: - // Dev: 💥️ 0.62.1 / 01c4676 | 2026-04-22 |
![]() |
Crystal Caves trilogy (with OpenCrystalCaves engine) | Puzzle Platformer; Shooter; Sci-fi; Space; Pixel Art; Retro; 1990s; PvE; Perma Death; Keyboard | 🕊️🎁 Libre with Free assets | OpenCrystalCaves (OCC) is an unofficial, libre, multi-platform re-implementation of the Crystal Caves trilogy (published in 1991, by Apogee Software, with the 1st as shareware), a series of side-scrolling platform games mixing shooter, puzzles (traps to be foiled), and crystal collecting on a science-fiction theme, in which the player is Mylo Steamwitz, a space trader unlucky in his business attempts, but undeterred. OpenCrystalCaves is a fully playable (3 levels, since version 0.4.0, even if some features are still missing - such as saving, objects & enemies, etc.) and compatible engine. It is delivered with the 1st episode (shareware). | OpenCrystalCaves (OCC) est une ré-implémentation non officielle, libre et multi-plateforme de la trilogie Crystal Caves (publiée en 1991, par Apogee Software, avec le 1er en shareware), une série de jeux de plateforme à défilement latéral mixant shooter, puzzles (pièges à déjouer), et collecte de cristaux sur un thème de science-fiction, dans lequel le joueur est Mylo Steamwitz, un commerçant de l'espace malchanceux dans ses tentatives de business, mais qui ne se laisse pas décourager. OpenCrystalCaves est un moteur compatible et entièrement jouable (3 niveaux, depuis la version 0.4.0, même s'il manque encore quelques fonctionnalités - comme la sauvegarde, des objets & ennemis). Il est livré avec le 1er épisode (shareware). | 🍏️ (Unstable) Major release | Latest: - // Dev: 💥️ 0.6.0 / 5a9688d | 2026-04-06 |
![]() |
CudaText | Development; Editor | 🕊️ Libre | A mature libre, multi-platform code editor (derived from the SynWrite editor) supporting over 250 programming languages. It has a feature-rich parser (based on the EControl engine), a code tree (for structuring functions, classes, ...), a code folding system, allows multi-caret editing and multi-selection, regular expression find and replace, auto-completion for HTML and CSS, ... and is extensible by Python add-ons (plugins, linters, code tree parsers, external tools). | Un éditeur de code libre et multiplateforme mature (dérivé de l'éditeur SynWrite) supportant plus de 250 langages de programmation. Il dispose d'un analyseur syntaxique riche en fonctionnalités (basé sur le moteur EControl), d'un arbre de code (pour la structuration des fonctions, classes, ...), d'un système de pliage du code, permet l'édition multi-carets et la multi-sélection, la recherche et le remplacement d'expressions régulières, l'auto-complétion pour le HTML et le CSS, ... et est extensible par modules complémentaires Python (plugins, linters, analyseurs d'arbres de code, outils externes). | 🦍️ Signific. vers. | Latest: 💥️ 1.233.0.1/2 / Dev: 3b873bf | 2026-04-06 |
![]() |
DDraceNetwork | Arena Shooter; Action Platformer; Fast-Paced; Cartoon; Cute; Grappling Hook; JetPack; Wall Jump; Funny; Co-op; Level Editor | 🕊️ Libre | An actively maintained version of DDRace, a modification of Teeworlds with unique cooperative gameplay, in which players help each other play on custom maps with up to 64 players. Ranks are worldwide, maps are huge and numerous, and an editor is available. Finally, more than 700 skins allow to personalize the players. | Une version activement maintenue de DDRace, une modification de Teeworlds avec un gameplay coopératif unique, dans laquelle les joueurs s'entraident à jouer sur des cartes personnalisées pouvant comporter jusqu'à 64 joueurs. Les tableaux des scores sont mondiaux, les cartes sont nombreuses et vastes, et un éditeur est disponible. Enfin, plus de 700 skins permettent de personnaliser les joueurs. | 🦍️ Signific. vers. | Latest: 💥️ 19.8.1 / Dev: 8611c68 | 2026-04-25 |
![]() |
DOSBox-X | Emulation; MICROSOFT; dos; Multi-platform; DOSBox | 🕊️ Libre | A fork of DOSBox, a libre, multiplatform DOS emulator. It focuses on more precise emulation of DOS and its hardware environment, and adds support for Windows 9x (Windows 3.x, 95, 98, ME). The aim is to provide complete, accurate emulation covering all pre-2000 hardware scenarios. This allows retro-programming with the certainty that the program will run on real hardware. In particular, it offers internationalization (such as the French keyboard), and by supporting the mouse, it allows numerous parameter settings without leaving its interface, such as disk mounting, system configuration (such as emulation speed or emulated sound hardware), and even state saving. | Un fork de DOSBox, un émulateur DOS libre et multiplateforme. Il met l'accent sur une plus grande précision de l'émulation du DOS et de son environnement matériel, et lui ajoute le support de Windows 9x (Windows 3.x, 95, 98, ME). L'objectif est de fournir une émulation complète et précise couvrant tous les scénarios matériels pré-2000. Il permet ainsi la rétro-programmation avec la certitude que le programme fonctionne bien sur du matériel réel. Il offre notamment l'internationalisation (comme le clavier Français), et en supportant la souris, il permet de nombreux paramétrages sans quitter son interface tel que le montage de disques, la configuration du système (comme la vitesse d'émulation ou le matériel sonore émulé), et même la sauvegarde d'état. | 🍎️ (Stable) Major release | Latest: 💥️ 2026.05.02 / Dev: d35990b | 2026-05-05 |
![]() |
DRL | RPG; Shooter; Exploration; Doom-like; Procedural Generation; Sci-fi; Gore; Blood; Survival; Pixel Art; Fog of War; Funny; Remake; Tile version; Cult Classic; Retro; Replay Value; Character Customization; Moddable; Casual | 🕊️ Libre | A libre and multi-platform coffeebreak RPG whose scenario, gameplay and environment are inspired by Doom. This heritage makes it a faster and more combat-oriented game than a classic roguelike. A limited player's arsenal, non-transportable items, an emphasis on ranged combat, and other design choices contrast with other roguelikes that are often extremely complex. DRL has built upon the DownFall game code. | Un RPG pause-café libre et multiplateforme dont le scénario, le gameplay et l'environnement s'inspirent de Doom. Cet héritage en fait un jeu plus rapide et davantage orienté sur les combats qu'un roguelike classique. Une panoplie du joueur limitée, des objets non transportables, l'accent mis sur les combats à distance ainsi que d'autres choix de conception contrastent avec les autres roguelike à la complexité souvent extrême. DRL s'est appuyé sur le code du jeu DownFall. | 📨️📭️ No changelog yet | Latest: - // Dev: 💥️ 0.10.8b / bf313e2 | 2026-04-25 |
![]() |
Deecy | Emulation; SEGA; dreamcast; BIOS ROM required; Multi-platform | 🕊️ Libre | A libre, multi-platform experimental SEGA Dreamcast console emulator. It requires the console's BIOS (dc_boot.bin, dc_flash.bin files) to run, and game files must be in *.chd, *.cdi or *gdi format. Features include support for displaying recognized games under the interface, resolution adjustment, several types of graphics scaling (Fit, Center, Stretch), upscaling (x2 to x5), region selection (USA, Europe, Japan - for region-locked games), cable type selection (VGA, RGB, Composite), status saving, and up to 3 gamepads. In 2025, it can already run a good range of games (how many?) in relatively good conditions (the emulator is still a little slow) (functional graphics and sound). It has a fairly good interface (drag-and-drop adjustable dimensions) and is fairly easy to set up. A good emulator. | Un émulateur de console SEGA Dreamcast libre et multi-plateforme expérimental. Il nécessite le BIOS de la console (fichiers dc_boot.bin, dc_flash.bin) pour fonctionner, et les fichiers des jeux doivent être au format *.chd, *.cdi ou *gdi. Il offre notamment le support de l'affichage des jeux reconnus sous l'interface, le réglage de la résolution, plusieurs types de mise à l'échelle graphiques (Fit, Center, Stretch), l'upscale (x2 à x5), la sélection de la région (USA, Europe, Japan - pour les jeux verrouillés par région), la sélection du type de câble (VGA, RGB, Composite), la sauvegarde d'état, et jusqu'à 3 gamepads. En 2025 il permet déjà de faire fonctionner dans de relatives (l'émulateur est encore un peu lent) bonnes conditions (graphisme et son fonctionnels) un bon éventail de jeux (combien ?). Il dispose d'une assez bonne interface (dimension réglable par glisser-déposer) et son paramétrage est assez simple. Un bon émulateur. | 🦬️ Huge. vers. | Latest: - // Dev: 💥️ 0.6.1 / 9beea41 | 2026-04-25 |
![]() |
Demise of Nations | Grand Strategy; Strategy; 4X; Wargame; Board Game; Diplomacy; Trading; Research; City-Building; Hex Grid; Replay Value; Weather; Local Multi; Local Co-op; Built-in tutorial | 🎁 Free of charge | A free 4X turn-based grand strategy wargame (simultaneous turns) on hexagonal maps (representing a diameter of around 30 km) covering the period from the rise of Rome to the fall of modern civilization. Command your armies in one of many ancient and modern countries, including the Roman Empire, the British Isles, Germany, Japan or the USA. From Rome to modern nations. Fight colossal wars solo, against the AI, or take on your fellow players in multi-platform games. Form alliances and fight cooperatively with the AI and other players to achieve ultimate victory. | Un wargame de grande stratégie gratuit de type 4X au tour par tour (tours simultanés) sur cartes hexagonales (représentant un diamètre de l'ordre de 30 km) couvrant la période allant de l'essor de Rome à la chute de la civilisation moderne. Commandez vos armées dans l'un des nombreux pays anciens et modernes, dont l'Empire romain, les îles britanniques, l'Allemagne, le Japon ou les États-Unis. De Rome aux nations modernes. Menez des guerres colossales en solo, contre l'IA, ou affrontez vos amis joueurs dans des parties multiplateformes. Formez des alliances et combattez en coopération avec l'IA et d'autres joueurs pour remporter la victoire finale. | 🦬️ Huge. vers. | Latest: 💥️ 1.50.309 | 2026-05-01 |
![]() |
Descent 1 & 2 (with DXX-Rebirth engine) | Space Sim; Space Combat; Action; Shooter; Simulation; 6DOF; Space; Sci-fi; Fast-Paced; Classic; Difficult; PvE; Local Multi; Moddable | 🎁💰 Free with Commercial assets | A libre, multiplatform, single-player/multiplayer port of the game engines for *Descent 1* (engine named D1X-Rebirth) and *Descent 2* (engine named D2X-Rebirth) from Parallax Software (freed by Interplay Entertainment Corp. in 1995), 3D space shooters in which the player pilots a spaceship with 6 degrees of freedom of movement through a maze of mining tunnels, with the goal of eliminating the robots of a mining company that have gone haywire after being infected by a virus. This port, faithful to the original spirit of the game, notably adds multiplatform support, compatibility with modern hardware, advanced multiplayer, and bug fixes. | Un port source libre et multiplateforme, solo/multi des moteurs des jeux Descent 1 (moteur dénommé D1X-Rebirth) et Descent 2 (moteur dénommé D2X-Rebirth) du studio Parallax Software (libéré par Interplay Entertainment Corp. en 1995), des shooter spatiaux en 3D dans lequel le joueur pilote un vaisseau spatial avec 6 degrés de mouvements dans un dédale de galeries minières, avec pour objectif d'éliminer les robots d'une compagnie minière détraqués après avoir été infectés par un virus. Ce portage fidèle à l'esprit original du jeu, apporte notamment le multiplateforme, le fonctionnement sur du matériel moderne, le multi avancé, et la correction de bugs. | 🎩️ Enrichment of this entry | Latest: 0.60 beta 2 / Dev: b749ead | 2026-04-28 |
![]() |
Digital Paint: Paintball 2 | FPS; Arena Shooter; Paintball; Lethal Hits; eSports; Parkour; Fast-Paced; Team-Based; Online Multi; Competitive; PvP | 🕊️ Libre | A libre, multi-platform Paintball game, with online multiplayer (optional AI), based on the Quake 2 engine, taking the strategy, timing and teamwork essential to Paintball and transposing it to a fast-paced online universe. Its limited-range projectiles require intense movement. A single shot is all it takes to eliminate your opponent, but its fast-paced movements allow for rapid evasion, crazy jumps and dizzying speeds. | Un jeu de Paintball libre et multiplateforme, essentiellement multijoueur en ligne (IA optionnelle), basé sur le moteur Quake 2, qui transpose la stratégie, le timing et le travail d'équipe essentiels au Paintball dans un univers en ligne au rythme effréné. Ses projectiles à portée limitée exigent des mouvements intenses. Un seul tir suffit pour éliminer votre adversaire, mais ses mouvements rapides permettent des esquives rapides, des sauts fous et des vitesses vertigineuses. | 📨️📭️ No changelog yet | Latest: 💥️ 2.0 build 48 / Dev: r1001 | 2026-04-10 |
![]() |
Dioxus | Development; Framework; GUI; Multi-platform | 🕊️ Libre | A libre, multi-platform framework in Rust that lets you build lightweight, high-performance graphical interfaces for multiple platforms (desktop, web, mobile, etc.) in just a few lines of code, in the same way as the Electron framework. It uses the system's native WebView - or, as an option, a WGPU rendering engine. It can quickly convert any CLI tool into a magnificent interactive user interface in just a few lines of code. | Un framework libre et multiplateforme en Rust, permettant de construire des interfaces graphiques multiplateformes (bureau, web, mobiles, ...) légères et performantes en quelques lignes de codes, à la manière du framework Electron. Il utilise le WebView natif du système - ou, en option, un moteur de rendu WGPU. Il peut convertir rapidement n'importe quel outil CLI en une magnifique interface utilisateur interactive en quelques lignes de code. | 🐁️ Minor vers. | Latest: - // Dev: 💥️ 0.7.7 / 487aa05 | 2026-05-03 |
![]() |
Dolphin | Emulation; NINTENDO; gamecube; wii; triforce; libretro compatible; HLE BIOS; Multi-platform; RetroAchievements; Local Multi; Flagship; Controller | 🕊️ Libre | A libre and multi-platform emulator of Nintendo's Gamecube and Wii consoles. The highlights of this emulator are a high compatibility with most titles, support for full HD (1080p), compatibility with all PC controllers, turbo speed, multiplayer support, and frequent updates. | Un émulateur libre et multiplateforme des consoles Gamecube et Wii de Nintendo. Les points forts de cet émulateur sont une haute compatibilité avec la majorité des titres, le support du full HD (1080p), la compatibilité avec tous les contrôleurs de PC, la vitesse turbo, le support multijoueur, et des mises à jour fréquentes. | 🎥️ New video | Latest: 5.0 // Dev. : 2603a / c51d285 | 2026-04-15 |
![]() |
Doom Runner | Game Launcher; Doom-tools; Multi-platform; FPS | 🕊️ Libre | A libre, multi-platform launcher for Doom's source ports, designed around the idea of presets, allowing you to switch from one mod to another with a single click. A tool that quickly becomes essential for navigating between engines, content and mods. It supports an unlimited number of presets, automatic synchronization of IWAD and Map pack lists with the contents of the selected directory, drag & drop of files, selection of files by checkbox, launch of a local multiplayer game, automatic installation of files or loading of a map/save based on the selected preset, preset search (by filter), and UI themes (light, dark). | Un lanceur libre et multiplateforme pour les ports sources de Doom, conçu autour de l'idée de presets, permettant de passer d'un mod à l'autre en un seul clic. Un outil qui se rend vite indispensable pour naviguer entre les moteurs, les contenus et les mods. Il supporte notamment un nombre illimité de préréglages, la synchronisation automatique des listes d'IWAD et de Map packs avec le contenu du répertoire sélectionné, le glisser-déposer des fichiers, la sélection de fichiers par case à cocher, le lancement d'une partie multijoueur en local, l'installation automatique de fichiers ou le chargement d'une carte/une sauvegarde en fonction du preset sélectionné, la recherche (par filtre) de preset, et les thèmes d'IU (clair, foncé). | 🍎️ (Stable) Major release | Latest: 💥️ 1.9.2 / Dev: 7cb9d42 | 2026-03-31 |
![]() |
DuckStation | Emulation; SONY; ps1; Multi-platform; libretro compatible; BIOS ROM required; Moddable; Mouse; Force Feedback; Controller | 🎁 Free of charge | A free, multi-platform SONY PlayStation 1 (PSX, PSone) game console emulator focused on accuracy, playability, maintainability and performance on low-end devices. It requires an external BIOS to operate.It offers an interface (Qt or SDL), Android and libretro support, hardware and software rendering, support for high-resolution widescreen displays, scaling, filtering of textures and true colors (24-bit), force feedback for the joystick and state load/save. | Un émulateur gratuit et multiplateforme de console de jeux SONY PlayStation 1 (PSX, PSone) axé sur la précision, la jouabilité, la maintenabilité et les performances sur des appareils bas de gamme. Il nécessite un BIOS externe pour fonctionner. Il offre notamment une interface (Qt ou SDL), le support Android et libretro, le rendu matériel et logiciel, le support des écrans large en haute résolution, la mise à l'échelle, le filtrage des textures et les couleurs réelles (24 bits), le retour de force pour le joystick et le chargement / la sauvegarde d'état. | 🦬️ Huge. vers. | Latest: - // Dev: 💥️ 0.1-10975/10998 / aeeb592 | 2026-04-17 |
![]() |
Dwarf Fortress | Simulation; Colony Sim; Adventure; Management; Resource Management; Base-Building; Building; City-Building; Sandbox; Dwarf Fortress; RPG; Hack and Slash; Strategy; Survival; Fantasy; Violent; Psychological Horror; ASCII art; Pixel Art; Grid-Based Movement; Procedural Generation; Open World; Persistent World; Tile version; Weather; Day & Night; Difficult; Cult Classic; Moddable; Keyboard; Mouse | 🎁 Freemium | A game mixing RPG and strategy/management (free ncurse version, paid graphical version) in a procedurally generated persistent world. It provides 2 main game modes, one of strategy/management of a dwarf colony with the objective to build a fortress and fight external threats (goblins, ...), the other is a classic RPG in which the player explores the world and its dangers, and completes quests. It is a reference game, recognized worldwide for its qualities. | Un jeu mixant RPG et stratégie/gestion (version ncurse gratuite, version graphique payante) dans un monde persistant généré de manière procédurale. Il fournit 2 modes principaux de jeu, l'un de stratégie / gestion d'une colonie de nains avec pour objectif de construire une forteresse et de combattre les menaces externes (goblins, ...), l'autre est un classique RPG dans lequel le joueur explore le monde et ses dangers, et complète des quêtes. C'est un jeu de référence, mondialement reconnu pour ses qualités. | 🍎️ (Stable) Major release | Latest: 💥️ 53.12 | 2026-04-24 |
![]() |
ES-DE Frontend | Tool; Game Launcher; Game Management; Multi-platform; Controller | 🕊️ Libre | A libre, multiplatform interface for browsing and launching games from a multiplatform collection. Oriented towards ease of use, it is preconfigured for use with a wide range of emulators, game engines, game managers, game services or even locally installed games. In particular, it offers support for over 150 game systems, controller navigation, integrated information downloads (images, videos and game manuals), customization (numerous high-quality themes), all with optimized installation and configuration to have the system up and running in just a few minutes. | Une interface libre et multiplateforme permettant de parcourir et de lancer des jeux à partir d'une collection multiplateforme. Orientés vers la simplicité d'utilisation, elle est préconfigurée pour être utilisée avec un grand nombre d'émulateurs, de moteurs de jeux, de gestionnaires de jeux, de services de jeux ou même de jeux installés localement. Elle offre notamment le support de plus de 150 systèmes de jeu, de la navigation par contrôleur, du téléchargement intégré d'informations (images, vidéos et manuels de jeux), de la personnalisation (nombreux thèmes de haute qualité), le tout avec une installation et une configuration optimisée pour un système opérationnel en quelques minutes. | 🍎️ (Stable) Major release | Latest: 💥️ 3.4.1 / Dev: 7ace20b6 | 2026-04-17 |
![]() |
Eclipse Theia & Theia IDE | Development; Framework; IDE; No Telemetry | 🕊️ Libre | Eclipse Theia (since 2018 a project of the Eclipse Foundation) is a libre, multi-platform, flexible and extensible framework for the development of IDEs and Cloud and Desktop tools using web technologies. Theia IDE is a libre, multi-platform, non-intrusive IDE based on this technology, enabling it to run on the desktop or in the browser. It uses the LSP (Language Server Protocol) and DAP (Debug Adapter Protocol) protocols, and the Monaco code editor, and is compatible with VS Code extensions (3,600 extensions), all the while being libre, open, and privacy-friendly. | Eclipse Theia (depuis 2018 un projet de la Fondation Eclipse) est un framework libre, multiplateforme, flexible et extensible, pour le développement d'IDE et d'outils Cloud et Desktop utilisant sur les technologies web. Theia IDE est un IDE libre, multiplateforme et non intrusif, basé sur cette technologie, ce qui lui permet fonctionner sur le bureau ou dans le navigateur. Il utilise les protocoles LSP (Language Server Protocol) et DAP (Debug Adapter Protocol), et l'éditeur de code Monaco, et est compatible avec les extensions VS Code (3 600 extensions), tout en étant libre, ouvert, et respectueux de la vie privée. | 🦬️ Huge. vers. | Latest: 2025-08 // Dev: 💥️ 1.70.0/1/2 / 022e8aa | 2026-04-22 |
![]() |
Eden | Emulation; NINTENDO; switch; Multi-platform; Keyboard; Mouse; Controller | 🕊️ Libre | A libre, multiplatform Nintendo Switch emulator designed with performance and stability in mind. It focuses on emulation accuracy and performance—without unnecessary overkill—and supports Xbox, DualShock, and other common controllers. | Un émulateur libre et multiplateforme de Nintendo Switch, conçu dans un souci de performance et de stabilité. Il met l'accent sur la précision de l'émulation et les performances - sans surenchère inutile, et prend en charge les manettes Xbox, DualShock et d'autres manettes courantes. | 🍏️ (Unstable) Major release | Latest: 0.1.1 // Dev: 💥️ 0.2.0-rc2 / f0a4ac7359 | 2026-03-20 |
![]() |
Empty Clip | Arcade; Top-Down Shooter; Run and Gun; Action RPG; Survival; Zombies; Skeleton; Demons; Retro; Campaigns; Achievements; Level Editor; Moddable; Keyboard; Mouse | 🕊️ Libre | A libre, multiplatform top-down shooter and action RPG inspired by Crimsonland, Diablo, Alien Swarm, and Grand Theft Auto II. It features a campaign mode (10 levels), an adventure mode, and a survival mode. Equipped with one of 15 available weapons (melee weapons, pistols, rifles, rocket launchers, crossbows, miniguns, ...), the player faces thousands of monsters (zombies, spiders, bats, skeletons, demons, aliens, etc.) and collects rare items and discovers secrets in different environments (dungeons, forests, caves, cities, deserts, hells, and alien worlds). | Un shooter et un jeu d'Action RPG en vue du dessus, libre et multiplateforme, inspiré de Crimsonland, Diablo, Alien Swarm, Grand Theft Auto II. Il propose un mode campagne (10 niveaux), un mode aventure et un mode survie. Equipé de l'une des 15 armes disponibles (armes de mêlée, pistolets, fusils, lance-roquettes, arbalètes, miniguns, ...), le joueur affronte des milliers de monstres (zombies, araignées, chauves-souris, squelettes, démons, extraterrestres, ...) et récolte des objets rares et découvre des secrets dans différents environnements (donjons, forêts, grottes, villes, déserts, enfers et mondes extraterrestres). | 🍎️ (Stable) Major release | Latest: 💥️ 2.0.4 / Dev: 819d2559 | 2026-03-31 |
![]() |
Emulicious | Emulation; HLE BIOS; Multi Emulation; NINTENDO; gb; gbc; SEGA; sms; game gear; MICROSOFT; msx; Multi-platform | 🎁 Free of charge | A free multi-system (Nintendo Game Boy & Game Boy Color, Sega Master System & Game Gear, Microsoft MSX) and multi-platform emulator, with particular emphasis on emulation precision. Its features include interface update, execution speed adjustment, HLE BIOS integration (or use of manufacturer ROMs), various graphics filters, display resizing, theme support, drag-and-drop content (ROMs), IPS patching, state saving, and numerous debugging tools. A very good emulator. | Un émulateur multi-système (Nintendo Game Boy & Game Boy Color, Sega Master System & Game Gear, Microsoft MSX) et multiplateforme gratuit, mettant l'accent notamment sur la précision de l'émulation. Il offre notamment sa mise à jour depuis l'interface, le réglage de sa vitesse d'exécution, l'intégration du BIOS HLE des consoles émulées (ou l'utilisation des ROMs constructeur), différents filtres graphiques, le redimensionnement de l'affichage, le support des thèmes, le glisser-déposer de contenu (ROMs), le patching IPS, la sauvegarde d'état, et de nombreux outils de débogage. Un très bon émulateur. | 🍎️ (Stable) Major release | Latest: 💥️ 2026-03-19 | 2026-03-22 |
![]() |
Emulsion | Emulation; Game Launcher; UI; Multi Emulation; Controller | 🕊️ Libre | A libre, multi-platform UI / frontend unifying the management of a collection of console games from different emulators. It features support for multi-location storage, choice of game cover from multiple sources, reliable controller management and decentralization of emulator configuration files. | Une interface libre et multi-plateforme unifiant la gestion d'une collection de jeux de consoles à partir de différents émulateurs. Elle offre notamment le support du stockage sur différents emplacements, le choix de la pochette de jeu extraite depuis plusieurs sources, une gestion fiable des manettes, la décentralisation des fichiers de configuration des émulateurs. | 🤔️ Unclear | Latest: - // Dev: 💥️ 0.11.05 / 8165ca9 | 2026-04-13 |
![]() |
En Croissant | Strategy; Board Game; Chess GUI; UCI Protocol | 🕊️ Libre | A libre, multiplatform interface for playing and learning chess that aims to be powerful, customisable and easy to use. As well as allowing chess to be played against a human or an AI (with several UCI engines downloadable from its interface: Stockfish, RubiChess, Dragon by Komodo, Komodo), it offers a game analysis tool (providing a detailed analysis report with graph, chessboard heatmap and list of best moves), the ability to import games manually (from a PGN or FEN format file) or from game databases from chess sites (Lichess or Chess. com) and play puzzles based on examples of these games. | Une interface libre et multi-plateforme pour le jeu et l'apprentissage des échecs ayant pour objectif d'être puissante, personnalisable et facile à utiliser. En plus de permettre le jeu d'échecs contre un humain ou une IA (avec plusieurs moteurs UCI téléchargeable depuis son interface : Stockfish, RubiChess, Dragon by Komodo, Komodo), elle offre un outil d'analyse des parties (fournissant un rapport d'analyse détaillé avec graphique, carte thermique de l'échiquier et liste des meilleurs coups), la possibilité d'importer des parties manuellement (depuis un fichier au format PGN ou FEN) ou à partir de bases de données de parties depuis des sites d'échecs (Lichess ou Chess.com) et de jouer à des puzzles basés sur des exemples de ces parties. | 🍏️ (Unstable) Major release | Latest: - // Dev: 💥️ 0.15.0 / 6f2d262 | 2026-03-20 |
![]() |
Enlisted | MOBA; FPS; Squad-based; Vehicular Combat; Tank; Aircraft; Historical; Gore; World War II; PvE; PvP; Co-op; Controller | 🎁 Freemium | A free (freemium) WW2-themed squad-based FPS / MMO in which the player is an infantry platoon leader, tank crewman or airplane pilot, with the other members being AIs who obey him. Dozens of units with different specializations participate simultaneously in battles, offering spectacular density and immersion in battle while maintaining a high contribution from each participant to the team's victory. Infantry, armored vehicles and aircraft fight together, and players can try out several roles in a single game session. The weaponry, soldier uniforms, appearance and capabilities of in-game vehicles are all historically accurate. | Un FPS / MMO gratuit (freemium) sur le thème de la 2nde guerre mondiale, en escouades, dans lequel le joueur est un chef de section d'infanterie, d'équipage de char ou de pilote d'avion, les autres membres étant des IAs qui lui obéissent. Des dizaines d'unités avec des spécialisations différentes participent simultanément aux batailles, offrant une densité et une immersion spectaculaires en bataille tout en maintenant une contribution élevée de chaque participant pour la victoire de l'équipe. L'infanterie, les véhicules blindés et les avions s'affrontent ensemble et le joueur peut essayer plusieurs rôles en une seule session de jeu. L’armement, l’uniforme du soldat, l’apparence et les capacités des véhicules en jeu sont conformes aux faits historiques. | 🦍️ Signific. vers. | Latest: - // 💥️ 0.7.4.19 / 20260324/25 / n°72 | 2026-04-06 |
![]() |
FEX-Emu | Emulation; LINUX | 🕊️ Libre | A libre, multi-platform x86/x86_64 Linux emulator for AArch32 (aka ARM32, ARMv8-R / ARMv7-A) & AArch64 (aka ARM64, Armv8_A) systems, similar to qemu-user and box86/box64. In particular, it lets you play Linux games on non-x86 systems (such as the Raspberry Pi, the Pandora console, or cell phones). | Un émulateur Linux x86/x86_64 libre et multiplateforme pour système AArch32 (aka ARM32, ARMv8-R / ARMv7-A) & AArch64 (aka ARM64, Armv8_A), de manière similaire à qemu-user et box86/box64. Il permet notamment de jouer à des jeux Linux sur des systèmes non x86 (comme la Raspberry Pi, la console Pandora, ou des mobiles). | 🍎️ (Stable) Patch release | Latest: 💥️ 2604 / Dev: 9681559 | 2026-04-12 |
![]() |
FNA | Development; Framework; FNA; C#; Flagship; Multi-platform | 🕊️ Libre | A libre, multi-platform and accurate re-implementation of Microsoft's XNA Game Studio 4.0 libraries, a framework for game development. Thus, a game developed with the Microsoft framework (and its Visual Studio IDE) will work on other platforms, and vice versa. FNA has already proven itself by allowing the Linux port of many games originally designed for Windows. | Une ré-implémentation libre, multiplateforme et précise des bibliothèques XNA Game Studio 4.0 de Microsoft, un framework permettant de développer des jeux. Ainsi, un jeu développé avec le framework de Microsoft (et son IDE Visual Studio) fonctionnera sur les autres plateformes, et inversement. FNA a déjà fait ses preuves en permettant le portage Linux de nombreux jeux conçus à l'origine pour Windows. | 🦍️ Signific. vers. | Latest: 💥️ 26.05 / Dev: b355124 | 2026-05-05 |
![]() |
FamiStudio | Development; Audio Production; NINTENDO; DAW; Chiptune; Sequencer | 🕊️ Libre | A libre, multi-platform DAW that is both powerful and simple/user-friendly. Designed to be easier to use than FamiTracker, its features are nevertheless more limited. It is aimed at both chiptune artists and NES homebrewers. Originally designed for the Nintendo Entertainment System (NES) or Famicom, it can also be used on Linux and supports various import/export formats. It features a modern interface with a sequencer and piano roll. | Un DAW libre et multiplateforme à la fois performant et simple/ergonomique. Conçu pour être plus facile à utiliser que FamiTracker, ses fonctionnalités demeurent néanmoins plus limitées. Il s'adresse à la fois aux artistes chiptune et aux homebrewers de la NES. Initialement conçu pour la Nintendo Entertainment System ou Famicom, il peut aussi être utilisé pour Linux et supporte différents formats d'import/export. Il dispose d'une interface moderne avec séquenceur et rouleau de piano. | 🦍️ Signific. vers. | Latest: 💥️ 4.5.0 / Dev: 5229798 | 2026-04-07 |
![]() |
Faugus Launcher | Emulation; windows; Keyboard; Mouse; Controller | 🕊️ Libre | A libre and lightweight tool (based on the libre umu tool, to which it adds an interface) for easily running Windows games on Linux. umu itself is essentially a copy of the Steam Runtime Tools and Steam Linux Runtime tools that Valve uses for Proton, with a few modifications so that it can be used outside of Steam. No Steam or Steam binaries are required, and it provides a unified online database of game fixes (protonfixes). | Un outil libre et léger (se basant sur l'outil libre umu auquel il ajoute une interface) pour lancer facilement des jeux Windows sous Linux. umu quant à lui, est essentiellement une copie des outils Steam Runtime Tools et Steam Linux Runtime que Valve utilise pour Proton, avec quelques modifications afin qu'il puisse être utilisé en dehors de Steam. Aucun binaire Steam ou Steam n'est requis, et il apporte une base de données en ligne unifiée de correctifs de jeux (protonfixes). | 🦍️ Signific. vers. | Latest: 💥️ 1.18.8-10 // Dev: e5a4b24 | 2026-05-04 |
![]() |
FlightGear Flight Simulator | Simulation; Realistic; Flight; Aviation; Planes; Helicopters; Space; Physics; Flagship; Open World; Weather; Online Multi; Keyboard; Mouse; Controller; 3D VR | 🕊️ Libre | A libre and multi-platform flight simulator, focusing on the realism of the simulation. It feature a wide range of models (more than 700, planes, helicopters, gliders, ...), evolving under dynamic skies & world landscapes, on solo or multiplayer, in formation and even in aerial combats, in very close conditions of reality, with varied networking options, multiple display support, powerful scripting language, and open architecture. | Un simulateur de vol, libre et multiplateforme, axé sur le réalisme de la simulation. Il offre un large éventail de modèles (plus de 700, avions, hélicoptères, planeurs, ...) , évoluant sous des cieux et paysages mondiaux dynamiques, en solo ou multi, en formation et même en combats aériens, dans des conditions très proches de la réalité, avec des options de mise en réseau variées, un support d'affichage multiple, un langage de script puissant et une architecture ouverte. | 🦍️ Signific. vers. | Latest: 💥️ 2024.1.5 // Dev: 💥️ 2024.1.6-dev (7% complete) / fa8490ed | 2026-03-25 |
![]() |
Flowblade | Tool; Video Editing; Multimedia; MLT Framework | 🕊️ Libre | A libre nonlinear video editor for Linux, which defines itself as fast, precise and stable. It supports all video formats managed by FFmpeg and libav, supports G'MIC digital filters, plugins for Frei0r effect and LADSPA. Some users have some difficulty in mastering it, but they are unanimous on its technical qualities and stability. | Un éditeur de vidéo non linéaire libre pour Linux, qui se définit comme rapide, précis et stable. Il prend en charge tous les formats vidéos gérés par FFmpeg et libav, supporte les filtres numériques G'MIC, et les plugins d'effet au format Frei0r (en) et LADSPA. Certains utilisateurs ont quelques difficultés à le maîtriser, mais ils sont unanimes sur ses qualités techniques et sa stabilité. | 🦍️ Signific. vers. | Latest: 💥️ 2.24.1 / Dev: 97a4c06 | 2026-04-17 |
![]() |
FluidSynth | Development; Audio Production; Synthesizer; Soundfonts; MIDI; Flagship | 🕊️ Libre | A libre, multi-platform, command line synthesizer based on the SoundFont 2 & 3 (= 2 compressed in Vorbis) standard to interpret MIDI (Musical Instrument Digital interface) commands from a MIDI device or file. External graphical interfaces are also available (Qsynth, gmf_synth). On the other hand, FluidSynth-DSSI is a modification of FluidSynth, allowing it to be used as a plugin (in server mode) and thus to be integrated into sound processing chains. | Un synthétiseur libre et multiplateforme en ligne de commande, s'appuyant sur la norme SoundFont 2 et 3 (= 2 compressée en Vorbis) pour interpréter des commandes MIDI (Musical Instrument Digital interface) issues d'un périphérique ou fichier MIDI. Des interfaces graphiques externes sont aussi disponibles (Qsynth, gmf_synth). D'autre part, FluidSynth-DSSI est une modification de FluidSynth, permettant de l'utiliser sous forme de plugin (en mode serveur) et ainsi de l'intégrer dans des chaînes de traitement sonore. | 🐁️ Minor vers. | Latest: 💥️ 2.5.4 / Dev: 2b16494 | 2026-04-24 |
![]() |
Flycast | Emulation; SEGA; dreamcast; naomi 2; SAMMY; Atomiswave; HLE BIOS; libretro compatible; Multi-platform; Online Multi; Controller; Force Feedback | 🕊️ Libre | A fork of Reicast, and a libre, multi-platform, single-player / multi-player (online) emulator of the SEGA Dreamcast, SEGA Naomi & Naomi 2 and SAMMY Atomiswave consoles. It supports 90% of Dreamcast games (both native and Windows CE), SEGA Naomi 1&2 games, state saves (savestates) and internal resolutions, VMU display (SEGA peripheral), making it one of the best SEGA Dreamcast emulators. It has its own compatible BIOS (BIOS HLE). You can also install the Dreamcast BIOS (files dc_boot.bin and dc_flash.bin, to be copied to ~/.local/share/flycast). Excellent! | Un fork de Reicast, et un émulateur libre et multiplateforme, solo/multi (en ligne) des consoles SEGA Dreamcast, SEGA Naomi & Naomi 2 et SAMMY Atomiswave. Il supporte 90% des jeux Dreamcast (à la fois natifs et Windows CE), les jeux SEGA Naomi 1&2, les sauvegardes d'état (savestates) et les résolutions internes, l'affichage VMU (périphérique SEGA), ce qui fait de lui l'un des meilleurs émulateurs SEGA Dreamcast. Il dispose de son propre BIOS compatible (BIOS HLE). Il est aussi possible d'installer le BIOS Dreamcast (fichiers dc_boot.bin et dc_flash.bin, à copier dans ~/.local/share/flycast). Excellent ! | 🎩️ Enrichment of this entry | Latest: 2.6 / Dev: 321bdaf | 2026-04-23 |
![]() |
Forge | Strategy; Card Game; Collectible Card Game; Magic: The Gathering | 🕊️ Libre | A libre, multi-platform dynamic and extensible rules engine and interface for playing the Magic: The Gathering card game with up to 8 human players (online) or AIs (several models). It offers deck import from its interface (over 99% of existing MTG cards/10,000 cards), automatic deck editing or generation, a classic deck-building and AI match mode, an Adventure mode (players explore the ever-changing landscapes of Shandalar and duel creatures to earn gold and new cards and become the best), and a Quest mode (targeted gameplay without exploration of the outside world, perfect for quick sessions). | Un moteur de règles dynamique et extensible, et une interface libres et multi-plateformes permettant de jouer au jeu de carte Magic: The Gathering (Magic : l'assemblée) jusqu'à 8 joueurs humains (en ligne) ou IAs (plusieurs modèles). Il offre notamment l'import de decks depuis son interface (plus de 99% des cartes existantes de MTG/10.000 cartes), l'édition ou génération automatique de decks, un mode classique de construction de deck et de match contre l'IA, un mode Aventure (les joueurs explorent les paysages en constante évolution de Shandalar et affrontent des créatures en duel pour gagner de l'or et de nouvelles cartes et devenir le meilleur) et un mode Quête (gameplay ciblé sans exploration du monde extérieur, parfait pour des sessions rapides). | 🙈️🙉️🙊️ No changelog | Latest: 💥️ 2.0.12 // Dev: 0fbb549 | 2026-04-28 |
![]() |
Freeciv | Civilization; Strategy; Empire building; 4X; Exploration; Tactical; Economy; Diplomacy; Trading; Political; Classic; Remake; Open World; Fog of War; Tech tree; Moddable; Replay Value; Flagship; PvP; PvE; Competitive; Local Multi; Online Multi; Local Co-op; Co-op; Co-op vs AI; Mouse; Keyboard | 🕊️ Libre | A libre, multi-platform, single-player / multi-player (local / online, with or without IAs), turn-based strategy (4X) & empire building game offering different types of gameplay (it is modular, the rules are modifiable) including that of Civilization I & II: the game starts in prehistory, the objective is the supremacy over the other protagonists, leading its civilization from the Stone Age to that of the Space Age, or to be the first to lead its settlers on the Alpha Centauri planet. An HTML version called Freeciv-web (see the entry on our site) allows the game via the browser without prior registration. | Un jeu libre et multiplateforme, solo/multi (local/en ligne, avec ou sans IAs), de stratégie au tour par tour (4X) et de construction d'empire offrant différents types de gameplay (le jeu est modulaire, les règles sont modifiables) dont celui de Civilization I & II : le jeu démarre à la préhistoire, l'objectif est la suprématie sur les autres protagonistes, en menant sa civilisation de l'âge de Pierre à celui de l'Espace ou d'être le premier à mener ses colons sur la planète Alpha Centauri. Une version HTML dénommée Freeciv-web (voir l'entrée sur notre site) permet le jeu via le navigateur sans inscription préalable. | 🦍️ Signific. vers. | Latest: 💥️ 3.2.4 / 3.1.6 / 2.6.11 // Dev: 3.3_alpha1 / 49350d4 | 2026-03-23 |
![]() |
Friday Night Funkin | Multimedia; Karaoke; Rhythm; Contemporary; Local Multi; Moddable; Keyboard; Controller; Dance Pad | 🕊️ Libre | A libre, multi-platform rhythm game similar to Dance Dance Revolution, where the player presses the corresponding arrow when it is above another arrow. Its initial version was designed for Ludum Dare 47. Oh oh! You're trying to kiss your sexy girlfriend, but her EVIL and DIABOLICAL father is trying to KILL you! He's a former rock star, and the only way to touch his heart is with the power of music... | Un jeu de rythme libre et multiplateforme semblable à Dance Dance Revolution, le joueur appui sur la flèche correspondante quand elle se trouve au-dessus d'une autre flèche. Sa version initiale a été conçue à l'occasion du Ludum Dare 47. Oh oh ! Vous essayez d'embrasser votre petite amie sexy, mais son père MÉCHANT et DIABOLIQUE essaie de vous TUER ! C'est une ancienne rock star, le seul moyen de toucher son cœur ? Le pouvoir de la musique... | 🐁️ Minor vers. | Latest: - // Dev: 💥️ 0.8.5 / bdedc0a | 2026-04-16 |
![]() |
Fuse (emulation) | Emulation; Multi-platform; SINCLAIR; zx spectrum; BIOS ROM required; libretro compatible; Controller | 🕊️ Libre | A libre, multi-platform emulator of the Sinclair ZX Spectrum computer and its variants (accurate emulation of the 16K, 48K, 128K, +2, +2A, +3 models, and working emulation of +3e, SE, TC2048, TC2068, TS2068, Pentagon 128, Pentagon 512, Pentagon 1024 & Scorpion ZS 256). It is shipped without the BIOSes (as they are not free) of the emulated computers, however these BIOSes are easily available via a separate deliverable (in Debian repository). It is known to be one of the most faithful and complete emulators. It doesn't work on my PC (keyboard and gamepad unusable). | Un émulateur libre et multiplateforme du micro-ordinateur Sinclair ZX Spectrum et de ses variantes (émulation précise des modèles 16K, 48K, 128K, +2, +2A, +3, et fonctionnelle des modèles +3e, SE, TC2048, TC2068, TS2068, Pentagone 128, Pentagone 512, Pentagone 1024 & Scorpion ZS 256). Il est livré sans les BIOS (car non libres) des micro-ordinateurs émulés, néanmoins ces BIOS sont disponibles facilement via un livrable séparé (en dépôt Debian). Il est reconnu comme l'un des émulateurs les plus fidèle et complets. Il n'est pas fonctionnel sur mon PC (clavier et gamepad inutilisable). | 🦍️ Signific. vers. | Latest: 💥️ 1.7.0 / Dev: 4246cd | 2026-03-28 |
![]() |
Fyrox | Development; 2D & 3D engine; IDE; Fyrox engine; Rust; Physics engine; Animation; Audio system; 3D Sound; Particle system; Lightmap; Moddable; Pathfinding Module; Level Editor; Plugins system; Asset system; Split Screen | 🕊️ Libre | A libre, multi-platform (Win, Linux, macOS, WebAssembly), general-purpose (suitable for RPGs, FPS, ...) game engine for 3D/2D game development. It supports full scene graphics (pivot, camera, mesh, light, particle system, sprites), multi-camera rendering, volumetric lighting and HQ binaural sound, physics, pathfinding, has an advanced animation system, an asynchronous resource management system, an editor, supports saving/loading, its interface supports widgets & plugins, ... | Un moteur de jeux libre, multiplateforme (Win, Linux, macOS, WebAssembly), généraliste (adapté pour des RPG, FPS, ...), permettant la conception de jeux 3D/2D. Il prend en charge notamment un graphisme de scène complet (pivot, caméra, maillage, lumière, système de particules, sprites), le rendu multi-caméras, l'éclairage volumétrique et le son binaural HQ, la physique, le pathfinding, dispose d'un système d'animation avancés, d'un système de gestion asynchrone des ressources, d'un éditeur, prend en charge la sauvegarde/le chargement, son interface supporte les widgets et plugins, ... | 🎥️ New video | Latest: 💥️ 1.0.1 // Dev: 4a0602a | 2026-04-04 |
![]() |
GDevelop | Development; 2D & 3D engine; GDevelop engine; Prototyping; Easy To Use; HTML5; Javascript; Web Publishing; Editor; Cloud projects; Asset system; Built-in tutorial; Multi-platform | 🕊️ Libre | A libre (with additional paid features), multi-platform, mature game engine & IDE, dedicated to the creation of multi-platform and/or HTML5 2D (and even 3D) games without programming knowledge, via an intuitive and powerful event-based system. The games created are royalty-free and license-free. In addition to its event-based system, it implements the JavaScript language to allow advanced users to extend its possibilities. It offers a resource manager (images, sounds, fonts, and access to a resource pack store), a scene editor (to position objects), an object editor (object creation), a layer editor (display layers), and an event editor (conditions & actions). | Un moteur de jeu et un IDE libre (avec des fonctionnalités supplémentaires payantes) et multiplateforme, mature, dédié à la création de jeux 2D (et même 3D) multiplateforme et/ou HTML5 sans connaissance en programmation, via un système intuitif et puissant basé sur les événements. Les jeux conçus sont libres de royalties et de licence. En plus de son système d'évènements, il implémente le langage JavaScript pour permettre aux utilisateurs avancés d'étendre ses possibilités. Il offre notamment un gestionnaire de ressource (images, sons, polices, et l'accès à un magasin de packs de ressources), un éditeur de scène (pour positionner les objets), d'objets (création d'objets), de calques (couches d'affichage), et d'évènements (conditions et actions). | 🦍️ Signific. vers. | Latest: 💥️ 5.6.265/6 / Dev: 1f7b999 | 2026-04-22 |
![]() |
GIMP | Development; Content Creation; Image Manipulation; Raster graphics editor; Vector graphics editor; Flagship; Animation | 🕊️ Libre | A libre, and multi-platform raster graphics editor for the artistic creation of freehand images (supporting graphic tablets), photo retouching, or creation of animated images, with a wide range of tools (150 filters, format conversion, selection, transformation, filling, cloning, layers, masks, brushes, pencils, airbrush, ...). Its plugin and scripting system allows it to increase its capabilities and automate certain tasks. It is a quality tool continuously improved and put to the test in various projects. | Un éditeur d'image bitmap libre et multiplateforme permettant la création artistique d'images à main levée (avec support des tablettes graphiques), la retouche photographique, ou la création d'images animées, avec un large éventail d'outils (150 filtres, conversion de format, sélection, transformation, remplissage, clonage, calques, masques, brosses, pinceau, aérographe, ...). Son système de plugin et de script lui permet d'augmenter ses capacités et d'automatiser certaines tâches. C'est un outil de qualité continuellement amélioré et mis à l'épreuve dans divers projets. | 🍎️ (Stable) Patch release | Latest: 💥️ 3.2.4 / 3.1.4 / 3.0.8 / 2.10.38 // Dev: 2e263ee7 | 2026-04-24 |
![]() |
Gaffer | Development; Compositing; Photorealistic Rendering; Dynamic Lighting System; Multi-platform | 🕊️ Libre | A libre, multiplatform, flexible, node-based VFX tool that allows image developers, lighting designers and compositors to easily design, adjust, iterate and render compelling 3D or 2D scenes. In particular, it allows users to design and modify scenes of arbitrary complexity by performing numerous operations non-destructively, and to build advanced shaders (via node plug-ins combined with standard Arnold, Cycles, 3Delight and Tractor shaders, and its Open Shading Language or Python). Logic, filters and expressions can be used to create scalable node networks for automated and responsive VFX solutions. | Un outil VFX libre et multi-plateforme, flexible, basé sur des nœuds, permettant aux développeurs d'images, aux éclairagistes et aux compositeurs de concevoir, d'ajuster, d'itérer et de rendre des scènes attrayantes en 3D ou en 2D en toute simplicité. Il permet notamment de concevoir et modifier des scènes d'une complexité arbitraire en effectuant de nombreuses opérations de manière non destructive, et de construire des shaders évolués (via des plug-ins de nœuds combinés aux shaders standard d'Arnold, de Cycles, de 3Delight et de Tractor, et à son langage de script Open Shading Language ou Python). La logique, les filtres et les expressions permettent de créer des réseaux de nœuds évolutifs pour des solutions VFX automatisées et réactives. | 🦬️ Huge. vers. | Latest: 💥️ 1.6.14.0➜1.6.16 // Dev: 3af1868 | 2026-04-22 |
![]() |
Gaia Sky | E-learning; Astronomy; Simulation; Planetarium; Space; Massive World; Asset system; Mouse; Keyboard; Controller; 3D VR | 🕊️ Libre | A libre, multi-platform, real-time 3D astronomical visualization tool, developed for ESA's Gaia mission to map 1,46 billion stars in our galaxy, within the Gaia group of the Astronomisches Rechen-Institut (ZAH, Universität Heidelberg). It features galaxy and asteroid exploration, 6D exploration (star positions, proper motions, radial velocities), planet surface exploration (procedural generation of surface, clouds and atmosphere). It offers advanced H.R. graphics (virtual textures, reflections, shadows, etc.), 3D support (6 stereo modes including VR), several 360° projection and planetarium modes, data import, real-time filtering, SAMP compatibility, gamepads, camera paths. Finally, it's scriptable, extensible and internationalized. | Un outil de visualisation astronomique 3D temps réel libre et multiplateforme, développé pour la mission Gaia de l'ESA - consistant à cartographier 1,46 milliard d'étoiles de notre galaxie, au sein du groupe Gaia de l'Astronomisches Rechen-Institut (ZAH, Universität Heidelberg). Il permet notamment l'exploration des galaxies et astéroïdes, l'exploration 6D (position des étoiles, mouvements propres, vitesses radiales), l'exploration de la surface des planètes (génération procédurale de la surface, des nuages et de l'atmosphère). Il offre des graphismes H.R. avancés (textures virtuelles, réflexions, ombres, ...), supporte la 3D (6 modes stéréos dont la VR), plusieurs modes de projection 360° et planétarium, l'import de données, le filtrage en temps réel, la compatibilité SAMP, les gamepads, les chemins de caméras. Enfin il est scriptable, extensible et internationalisé. | 🍎️ (Stable) Major release | Latest: 💥️ 3.7.2 / Dev: bf1205c1 | 2026-04-10 |
![]() |
Game Jolt | Tool; Web Store; Content Distribution; Game Launcher; Game Jolt; Multi-platform | 🕊️ Libre | A libre, multi-platform interface for the eponymous site, a social community platform for video games, gamers and content creators. It manages over 200,000 games and hosts hundreds of thousands of creators and players, organizes game development competitions, and physical and virtual events. Its store gives pride of place to independent developers, and offers both paid (fixed price or user-selectable) and free games. The online store and UI feature numerous combinable filters, including one for Linux games. | Une interface libre et multiplateforme pour le site éponyme, une plateforme communautaire sociale pour les jeux vidéo, les joueurs et les créateurs de contenu. Elle gère plus de 200 000 jeux et accueille des centaines de milliers de créateurs et de joueurs, organise des concours de développement de jeux, des évènements physiques et virtuels. Son magasin fait la part belle aux développeurs indépendants, et propose des jeux payants (prix fixe ou au choix de l'utilisateur) et gratuits. Le magasin en ligne et l'IU proposent de nombreux filtres combinables, dont un pour les jeux Linux. | 🙈️🙉️🙊️ No changelog | Latest: 💥️ 1.39.4➜1.40.4 / Dev: 99abdf7 | 2026-04-24 |
![]() |
Gearboy | Emulation; NINTENDO; gb; gbc; HLE BIOS; libretro compatible; Multi-platform; Keyboard; Controller | 🕊️ Libre | A libre, multi-platform Nintendo Game Boy / Game Boy Color emulator with a focus on emulation precision. It has an interface or can be run from the command line, and features HLE BIOS support (no external BIOS required), drag-and-drop content, compressed content, state saving and modern controllers, automatic game/sound interrupt on focus loss, and various graphical effects. It also offers a complete debugger (with just-in-time disassembler, CPU breakpoints, memory access breakpoints, code navigation, debugging symbols, memory editor, IO inspector, ...). A very good emulator. | Un émulateur libre et multi-plateforme de console Nintendo Game Boy / Game Boy Color mettant l'accent sur la précision de l'émulation. Il dispose d'une interface ou peut-être lancé en ligne de commande, et offre notamment le support du BIOS HLE (il n'est pas nécessaire de disposer d'un BIOS externe), du glisser-déposer de contenu, du contenu compressé, de la sauvegarde d'état, et des contrôleurs modernes, de l'interruption automatique du jeu/son sur perte du focus, ainsi que différents effets graphiques. Il offre également un débogueur complet (avec désassembleur juste à temps, points d'arrêt CPU, points d'arrêt d'accès à la mémoire, navigation dans le code, symboles de débogage, éditeur de mémoire, inspecteur IO, ...). Un très bon émulateur. | 🍎️ (Stable) Major release | Latest: 💥️ 3.8.3 / Dev: c6649f7 | 2026-05-05 |
![]() |
Gearcoleco | Emulation; COLECO; colecovision; libretro compatible; BIOS ROM required; Multi-platform; Controller | 🕊️ Libre | A libre, multi-platform Colecovision emulator with the emphasis on emulation precision. It requires the use of an external BIOS (no HLE BIOS available). Features include support for console peripherals (ColecoVision Super Game Module (SGM), MegaCart ROMs, Super Action Controller (SAC), Wheel Controller and Roller Controller), drag & drop content, compressed content, save state, 2 controllers, automatic game/sound interrupt on loss of focus. It also offers a comprehensive debugger. An excellent emulator. | Un émulateur libre et multi-plateforme Colecovision mettant l'accent sur la précision de l'émulation. Il requiert l'utilisation d'un BIOS externe (pas de BIOS HLE disponible). Il offre notamment le support de périphériques de la console (ColecoVision Super Game Module (SGM), MegaCart ROMs, Super Action Controller (SAC), Wheel Controller et Roller Controller), du glisser-déposer de contenu, du contenu compressé, de la sauvegarde d'état, et de 2 contrôleurs, de l'interruption automatique du jeu/son sur perte du focus. Il offre également un débogueur complet. Un excellent émulateur. | 🍎️ (Stable) Major release | Latest: 💥️ 1.6.0 / Dev: 1551f8d | 2026-05-05 |
![]() |
Geargrafx | Emulation; NEC; pc engine; supergrafx; HLE BIOS; libretro compatible; Multi-platform; Keyboard; Mouse; Controller | 🕊️ Libre | A libre, multi-platform NEC TurboGrafx-16 (PC Engine) & Supergrafx consoles emulator. It has an interface or can be run from the command line, and features HLE BIOS support (no need for an external BIOS), drag-and-drop content, compressed content, state saving, modern controllers, automatic game/sound interruption on loss of focus. It also offers a full debugger (with just-in-time disassembler, CPU breakpoints, memory access breakpoints, code navigation, debugging symbols, automatic labels, memory editor, PSG inspector and video viewer including registers, tiles, sprites and backgrounds). A very good emulator. | Un émulateur libre et multi-plateforme des consoles NEC TurboGrafx-16 (PC Engine) & Supergrafx. Il dispose d'une interface ou peut-être lancé en ligne de commande, et offre notamment le support du BIOS HLE (il n'est pas nécessaire de disposer d'un BIOS externe), du glisser-déposer de contenu, du contenu compressé, de la sauvegarde d'état, et des contrôleurs modernes, de l'interruption automatique du jeu/ du son sur perte du focus. Il offre également un débogueur complet (avec désassembleur juste à temps, points d'arrêt CPU, points d'arrêt d'accès à la mémoire, navigation dans le code, symboles de débogage, étiquettes automatiques, éditeur de mémoire, inspecteur PSG et visionneur vidéo incluant les registres, les tuiles, les sprites et les arrière-plans). Un très bon émulateur. | 🍎️ (Stable) Major release | Latest: 💥️ 1.7.5 / Dev: 7255337 | 2026-05-05 |
![]() |
Gearlynx | Emulation; ATARI; atari lynx; BIOS ROM required; Multi-platform; Keyboard; Mouse; Controller | 🕊️ Libre | A libre and multiplatform Atari Lynx console emulator, focusing on the accuracy of the 65C02 processor emulation—a low-power version of the Western Design Center CMOS 6502 processor used in this ATARI portable console. It offers a high-quality interface, support for window resizing, filters (dithering, LCD effect, bilinear anti-aliasing), state saving, gamepad support, drag-and-drop content, debugging (full debugger), command line, and external interfaces via libretro. A good emulator. | Un émulateur de console Atari Lynx libre et multiplateforme, mettant l'accent sur la précision de l'émulation du processeur 65C02 - une version peu énergivore du processeur Western Design Center CMOS 6502, équipant cette console portable ATARI. Il offre notamment une interface de qualité, le support du redimensionnement de l'affichage à la fenêtre, des filtres (tramage, effet LCD, anti-crénelage bilinéaire), de la sauvegarde d'état, du gamepad, du glisser-déposer de contenu, du debug (débogueur complet), de la ligne de commande, des interfaces externes via libretro. Un bon émulateur. | 🦍️ Signific. vers. | Latest: 💥️ 1.2.6/9/10 // Dev: f926e27 | 2026-05-05 |
![]() |
Gearsystem | Emulation; SEGA; sms; game gear; sg-1000; libretro compatible; HLE BIOS; Multi-platform; Controller | 🕊️ Libre | A libre, multi-platform Sega Master System / Game Gear / SG-1000 emulator focusing on emulation accuracy. In particular, it offers support for the HLE BIOS (no external BIOS is required) and external BIOS loading, several types of cartridge, automatic region detection, the FM YM2413 sound chip, Light Phaser and Paddle Control, ROMS detection (via an internal database), a cheat system, drag-and-drop content, compressed content, state saving and modern controllers, automatic game/sound pause on loss of focus. It also offers a full debugger. An excellent emulator. | Un émulateur libre et multi-plateforme Sega Master System / Game Gear / SG-1000 mettant l'accent sur la précision de l'émulation. Il offre notamment le support du BIOS HLE (il n'est pas nécessaire de disposer d'un BIOS externe) et du chargement d'un BIOS externe, de plusieurs types de cartouches, de la détection automatique des régions, de la puce sonore FM YM2413, du Light Phaser et du Paddle Control, de la détection des ROMS (via une base de données interne), d'un système de triche, du glisser-déposer de contenu, du contenu compressé, de la sauvegarde d'état, et des contrôleurs modernes, de l'interruption automatique du jeu/son sur perte du focus. Il offre également un débogueur complet. Un excellent émulateur. | 🍎️ (Stable) Major release | Latest: 💥️ 3.9.5/6 / Dev: 0daa89d | 2026-05-05 |
![]() |
GemRB | 2D engine; RPG; Plugins system; Moddable; Multi-platform; Controller; Touchscreen | 🕊️💰 Libre with Commercial assets | GemRB (Game engine made with pre-Rendered Background) is a mature, libre & multi-platform engine, compatible with Bioware Corp's Infinity Engine, a 2.5D real-time and pseudo-real-time RPG engine (the player can pause the game while issuing commands) used in their flagship titles of the 1990s (Baldur's Gate 1 & 2, Planescape: Torment and Icewind Dale 1 & 2). GemRB provides notably support for recent hardware, window resizing, spatialized sound, multi-touch and modularity (plugins). It is also compatible with the Baldurs Gate 2 demo, allowing you to test the game before buying it. | GemRB (Game engine made with pre-Rendered Background, "moteur de jeu avec pré-rendu de l'arrière-plan") est un moteur mature libre et multiplateforme, compatible avec l'Infinity Engine de Bioware Corp, un moteur de RPG en 2.5D temps réel et pseudo temps réel (le joueur peut effectuer une pause dans le jeu pendant qu'il lance des commandes/des ordres) utilisé dans leurs titres phares des années 1990 (Baldur's Gate 1 & 2, Planescape: Torment et Icewind Dale 1 & 2). GemRB apporte notamment le support du matériel récent, le redimensionnement de fenêtre, le son spatialisé, le multi-touch et la modularité (plugins). Il est également compatible avec la démo de Baldurs Gate 2, permettant de tester le jeu avant de l'acheter. | 🍎️ (Stable) Major release | Latest: 💥️ 0.9.5 / Dev: ec739cb | 2026-03-31 |
![]() |
Godot Engine | Development; Multi-platform; Flagship; 2D & 3D engine; UI; IDE; Godot engine; Scripting support; Physics engine; Animation; Multithreading; Audio system; 3D Sound; 3D texture; Particle system; Video playback; Lightmap; Moddable; Plugins system; Tile Map Editor; Asset system; 3D VR; Controller | 🕊️ Libre | A high-performance, libre (very permissive MIT license, no hidden fees), multi-platform 2D and 3D game engine and IDE, extremely feature-rich with a vast set of tools, enabling the developer to create his multi-platform game from scratch without requiring any external tools other than the usual content creation tools (graphics and sound; it includes a tile map editor), and to concentrate on his game without having to reinvent the wheel. It also features an intuitive scripting language (GDScript, inspired by Python and other languages) and can be used with most programming languages. | Un moteur et IDE de jeux 2D et 3D performant, libre (licence MIT très permissive, pas de frais cachés) et multiplateforme, extrêmement riche en fonctionnalités avec un vaste ensemble d'outils, permettant au développeur de créer son jeu multiplateforme à partir de rien sans nécessiter d'outils externes autres que les outils habituels de création de contenu (graphismes et sons ; il intègre un éditeur de cartes de tuiles), et de se concentrer sur son jeu sans avoir à réinventer la roue. Il dispose aussi d'un langage de script intuitif (GDScript, inspiré de Python et d'autres langages) et peut être utilisé avec la plupart des langages de programmation. | 🦬️ Huge. vers. | Latest: 4.6.2 / 4.5.2 / 3.6.2 // 💥️ Dev: 4.7 beta 1 / 4.6.2 RC 2 / 4.5.2 RC 1 / 3.7 dev 1 / 6d6e822 | 2026-05-01 |
![]() |
Gopher2600 | Emulation; ATARI; atari 2600; HLE BIOS; Multi-platform; Keyboard; Mouse; Controller | 🕊️ Libre | A libre, multi-platform emulator of the Atari 2600. It's highly accurate, and among other things offers emulation of 6507, TIA and RIOT chips, supercharger, Harmony, UnoCart and PlusCart cartridges, stick, paddle, keyboard and SEGA Genesis-type controllers, and support for the network, AtariVox and SaveKey, CRT TV effects, screen capture, game recording and playback, game rewind, ROM selection with live preview, boxart. Its graphical debugger allows interaction at CPU and color clock level, breakpoints, traps, watches on various CPU, TIA and RIOT targets, and ARM monitoring. | Un émulateur libre et multiplateforme d'Atari 2600. Il est très précis, et offre notamment l'émulation des puces 6507, TIA et RIOT, le supercharger, les cartouches Harmony, UnoCart et PlusCart, le stick, paddle, le clavier et les manettes de type SEGA Genesis, et le support du réseau, de l'AtariVox et du SaveKey, des effets CRT TV, de la capture d'écran, de l'enregistrement et de la lecture de parties, du retour en arrière dans les jeux, de la sélection de ROM avec prévisualisation en direct de l'émulation avec boxart. Son débogueur graphique permet l'interaction au niveau CPU et de l'horloge couleur, les points d'arrêt, les interruptions, le contrôle sur diverses cibles CPU, TIA et RIOT, et la surveillance ARM. | 🦍️ Signific. vers. | Latest: - // Dev: 💥️ 0.55.0 / 184aea4 | 2026-04-12 |
![]() |
Heroes of Might and Magic II (with fheroes2 engine) | Strategy; 4X; Turn-Based Strategy; Tactical; Turn-Based Combat; RPG elements; Fantasy; Atmospheric; Skill-Based; Replay Value; PvE; PvP; Retro; 1990s; Classic; Moddable; Level Editor; Campaigns; Touchscreen | 🕊️💰 Libre with Commercial assets | Heroes of Might and Magic II (Heroes of Might and Magic II: The Succession Wars) is the 2nd opus (released in 1996, by New World Computing) of a series of medieval fantasy turn-based strategy games of the 4X type. Upon the death of the King of Ironfist, his two sons Roland and Archibald fight for the crown. The latter manages to exile Roland and is declared king, while Roland organizes the resistance. Each side is the subject of a game campaign. fheroes2 is a single-player / multi-player engine, libre and multi-platform, compatible and improved (modern hardware support). | Heroes of Might and Magic II (Heroes of Might and Magic II: The Succession Wars) est le 2nd opus (sorti en 1996, par New World Computing) d'une série de jeux de stratégie médiéval-fantastique au tour par tour de type 4X. À la mort du roi d'Ironfist, ses 2 fils Roland et Archibald se disputent la couronne. Ce dernier parvient à faire exiler Roland et est déclaré roi, tandis que Roland organise la résistance. Chaque camp fait l'objet d'une campagne de jeu. fheroes2 est un moteur solo/multi, libre et multiplateforme, compatible et amélioré (support du matériel moderne). | 🦬️ Huge. vers. | Latest: 💥️ 1.1.15 / Dev: 74caf29 | 2026-04-24 |
![]() |
Heroic Games Launcher | Tool; Game Launcher; Game Management; Online Gaming; Epic Games; GOG; Zoom; Multi-platform; Flagship | 🕊️ Libre | A libre GUI for consulting, installing, playing and maintaining a collection of games obtained from the Epic Games Store, GOG, Amazon Prime, Zoom, or installed locally. It enables consultation (description, size, playing time, access to the store with or without purchase), installation/uninstallation, launch and update of native or non-native games (via ScummVM, DOSBox, Wine/Proton with possible settings, and support for DXVK, VKD3D, GameMode, Mangohud), and organization of a collection (management of favorites). One of the best interfaces of its kind. | Une interface libre permettant de consulter, installer, jouer et maintenir une collection de jeux obtenue depuis les magasins Epic Games Store, GOG, Amazon Prime, Zoom, ou installés localement. Elle permet notamment la consultation (description, taille, temps de jeu, accès à la boutique avec ou sans achat), l'installation / désinstallation, le lancement et la mise à jour de jeux natifs ou non (via ScummVM, DOSBox, Wine/Proton avec paramètres éventuels, et prise en charge de DXVK, VKD3D, GameMode, Mangohud), et l'organisation d'une collection (gestion des favoris). L'une des meilleures interfaces de ce type. | 🍎️ (Stable) Major release | Latest: 💥️ 2.21.0 // Dev: 404efbe | 2026-04-25 |
![]() |
HyperRogue | RPG; Exploration; Puzzle; Procedural Generation; Loot; Fantasy; Abstract; Grid-Based Movement; Tile version; Open World; Perma Death; Endless; Local Co-op; 3D VR; Keyboard; Mouse | 🕊️ Libre | A graphical turn-based roguelike similar to Rogues (again, his goal is to find one of Yendor's fabulous orbs), in which the player is an adventurer collecting treasures, but with a twist, a strange non-Euclidean world (its plane is hyperbolic, as opposed to the Euclidean space we are used to) composed of dozens of regions with specific physical properties. The treasures have the effect to attract monsters, but only in regions of the same type, which should be able to be put to good use... | Un roguelike graphique au tour par tour similaire à Rogue (son objectif étant là aussi de trouver l'une des fabuleuses orbes de Yendor), dans lequel le joueur est un aventurier collectant des trésors, mais avec une singularité, un étrange monde non-euclidien (son plan est hyperbolique, par opposition à l'espace euclidien auquel nous sommes habitués) composé de dizaines de régions aux propriétés physique spécifiques. Les trésors ont pour effet d'attirer des monstres, mais seulement dans les régions du même type, ce qui devrait pouvoir être mis à profit... | 🦬️ Huge. vers. | Latest: 💥️ 13.1l / Dev: 4596fc0 | 2026-05-05 |
![]() |
IKEMEN Go | Beat 'em up; Fighting; Martial Arts; Crossover; 2D engine; Streets of Rage; Final Fight; Flagship; Funny; Comics Graphics; Retro; Cult Classic; Replay Value; Fast-Paced; Casual; Moddable; Local Multi; 4 Player Local; Local Co-op; Competitive; PvP; PvE; Controller | 🕊️🧛️ Libre with NC assets | A libre, multi-platform, single-player / multi-player (LAN or hotseat, up to 8 players) fighting game and a remake of IKEMEN (a libre fighting game engine for Windows supporting M.U.G.E.N. resources) in Google's "Go" programming language. IKEMEN Go only comes with a single (but quality) indoor battle, but is compatible with the huge M.U.G.E.N. resource. It features solo/multi (hotseat or LAN) and several game modes. The game is already very good, but the external content is ... FANTASTIC! | Un jeu de combat libre, multiplateforme, solo/multi (en réseau local ou en hotseat, jusqu'à 8) et un remake de IKEMEN (un moteur de jeux de combat libre pour Windows supportant les ressources M.U.G.E.N.) dans le langage de programmation "Go" de Google. IKEMEN Go n'est livré qu'avec un seul combat en salle (mais de qualité), néanmoins il est compatible avec l'énorme ressource de M.U.G.E.N. Il offre notamment le jeu solo/multi (en hotseat ou en LAN) et plusieurs modes de jeu. Le jeu est déjà très bon, mais le contenu externe est ... FANTASTIQUE ! | 🎥️ New video | Latest: 0.99.0 / Dev: a1125fe | 2026-04-17 |
![]() |
ITGmania | Multimedia; Karaoke; Rhythm; Music; Dance & Rhythm | 🕊️ Libre | ITGmania is a fork of StepMania 5.1, a libre, multi-platform rhythm/dance game inspired by "Dance Dance Revolution", in which the player attempts to reproduce sequences/choreographies presented on screen using a keyboard, or an electronic mat, via compatible music files. It supports several game types and modes, game formats up to 4 and 5 panels, plug-in customization and an editor. ITGmania brings network functionality, reloading of new songs from its UI, bug fixes and new user preferences. | ITGmania est un fork de StepMania 5.1, un jeu de rythme/danse libre et multiplateforme inspiré de "Dance Dance Revolution", dans lequel le joueur tente de reproduire les séquences/chorégraphies présentées à l'écran à l'aide d'un clavier, ou d'un tapis électronique, via des fichiers musicaux compatibles. Il supporte notamment plusieurs types et modes de jeux, les formats de jeux jusqu'à 4 et 5 panneaux, la personnalisation par plugins, et un éditeur. ITGmania apporte notamment une fonctionnalité réseau, le rechargement de nouvelles chansons depuis son IU, des corrections de bugs, et de nouvelles préférences utilisateur. | 🍎️ (Stable) Major release | Latest: 💥️ 1.2.0 / Dev: 5c73792 | 2026-03-23 |
![]() |
Illarion | Action RPG; High Fantasy; Crafting; Massively Multiplayer; Skill-Based; Open World; Persistent World; Level Editor | 🕊️ Libre | A 2.5D, libre, multi-platform and mature High Fantasy MMORPG, taking place in the eponymous, persistent and open world. It focuses on player interaction and a great freedom of action. The player chooses his race (Human, Orc, Elf, Dwarf, Haflings, Lizards), and is not bound to any class. 16 Gods are worshipped by the citizens of 3 factions led by gamemasters who organize events and quests. A crafting system allows you to make several hundred items. Moreover, the game has a soundtrack associated with each zone, giving it its own atmosphere. | Un MMORPG en 2.5D, libre, multiplateforme et mature, de type High Fantasy, prenant place dans le monde éponyme, persistant et ouvert. Il met l'accent sur l'interaction entre joueurs et une grande liberté d'action. Le joueur choisi sa race (Humain, Orc, Elf, Nain, Haflings, Lézards), et n'est lié à aucune classe. 16 Dieux sont vénérés par les citoyens de 3 factions dirigées par des gamemasters qui organisent des événements et des quêtes. Un système d'artisanat permet de fabriquer plusieurs centaines d'objets. De plus le jeu bénéficie d'une bande son associée à chaque zone, lui conférant sa propre ambiance. | 📨️📭️ No changelog yet | Code: Latest: 2.1.26.3 / Dev: f235f36 // Assets: Latest: 💥️ 20260213 ➜ 20260327 / Dev: 655b144 | 2026-03-29 |
![]() |
Imprimis | FPS; Action; Tactical; Sandbox; Building; Sci-fi; Destructible environment; PvP; Competitive; Team-Based; Online Multi; Keyboard; Mouse | 🕊️🎁 Libre with Free assets | A free, multi-platform, multiplayer FPS in which players build their fortifications to gain advantage over adversity. Players modify the world in which they evolve, whether to create fortifications to increase their defensive capacity or to destroy those of their opponents. Its Libprimis engine is derived from the Cube 2/Tesseract engine, and supports real-time shading and modelling of its environment, volumetric lighting and tone mapping support. | Un FPS gratuit, multiplateforme et multijoueur dans lequel les joueurs construisent leurs fortifications pour prendre l'avantage sur l'adversité. Les joueurs modifient le monde dans lequel ils évoluent, que ce soit pour créer des fortifications afin d'augmenter leur capacité défensive ou pour détruire celles de leurs adversaires. Son moteur Libprimis est dérivé du moteur Cube 2/Tesseract, et supporte notamment l'ombrage et le modelage de son environnement en temps réel, l'éclairage volumétrique et le support du tone mapping. | 🙈️🙉️🙊️ No changelog | Latest: - // Dev: 💥️ 0.64a / eac3d6f | 2026-04-22 |
![]() |
Inkscape | Development; Content Creation; Image Manipulation; Vector graphics editor; Flagship | 🕊️ Libre | A libre, multi-platform, mature vector graphics software (similar to Adobe Illustrator, Corel Draw, Freehand or Xara X). It uses open W3C record formats (SVG, XML, CSS) and can import/export in most common vector formats. It offers a rich feature set and uses vector graphics for crisp printing and rendering at unlimited resolution. It has a comprehensive feature set, a simple UI, multilingual support and is designed to be extendable via add-on modules. | Un logiciel libre, multiplateforme, et mature, de dessin vectoriel (similaire à Adobe Illustrator, Corel Draw, Freehand ou Xara X). Il utilise des formats d'enregistrements ouverts du W3C (SVG, XML, CSS) et peut importer/exporter dans la plupart des formats vectoriels courants. Il offre un riche ensemble de fonctionnalités et utilise des graphiques vectoriels permettant des impressions et rendus nets à une résolution illimitée. Il dispose d'un ensemble complet de fonctionnalités, d'une IU simple, d'un support multilingue et est conçu pour être extensible via des modules complémentaires. | 🍏️ (Unstable) Major release | Latest: 1.4.3 // Dev: 1.5 (dev) / 💥️ 1.4.4 RC / 39b7ea0a | 2026-04-25 |
![]() |
Isleward | RPG; Dungeon Crawler; Fantasy; Pixel Art; Tile version; Moddable; Online Multi; Massively Multiplayer; Party Game; Skill-Based; Tech tree; Class-Based; Character Customization; Perma Death; Keyboard; Mouse | 🕊️🎁 Libre with Shareware assets | A libre and multi-platform (Linux desktop client, mobile, web) Dungeon Crawler MMORPG. The game is based around forming a group and exploring different islands, prospecting and completing dungeons in search of treasure. Strengthening your character through looting better equipment and leveling up is also an integral part of the process. It offers 3 character classes with very fine characteristics and with a progression following a skill tree. You can pick up lots of things, craft them and even trade them between players (not tested). The bestiary is quite varied, the gameplay is excellent and rather difficult, the graphics are adorable and there are some sound effects. The big "+" is of course to be able to fight monsters with friends. Moreover it is moddable. Excellent! | Un MMORPG libre et multiplateforme (client desktop Linux, mobile, web) de type Dungeon Crawler. Le jeu consiste à former un groupe et à explorer différentes îles, à faire de la prospection et à compléter des donjons à la recherche de trésors. Renforcer votre personnage en pillant de meilleurs équipements et en montant de niveau fait également partie intégrante du processus. Il offre 3 classes de personnages aux caractéristiques très fines et avec une progression suivant un arbre de compétence. On peux ramasser des tas de choses, les crafter et même les échanger entre joueurs (non testé). Le bestiaire est assez varié, le gameplay est excellent et plutôt difficile, le graphisme est adorable et il y a quelques effets sonores. Le gros "+" est bien-sûr de pouvoir affronter des monstres avec des amis. De plus il est moddable. Excellent ! | 🍏️ (Unstable) Major release | Latest: - / Dev: 0.26.0 / 0.y.0.x➜0.y.0.x2 (No changelog for minor releases) / 8b33a841 | 2026-04-12 |
![]() |
JFXChess | Strategy; Board Game; Chess GUI; Chess Engine; Chess Database; UCI Protocol | 🕊️ Libre | A complete libre, multi-platform chess game, offering an interface (beautiful, simple, intuitive, complete, size modifiable by drag & drop), a pre-installed engine (Stockfish, the world #1 since 2019) and an opening book. An elegant combination, allowing you to play alone (AI at adjustable level) or with a friend (in hotseat), with undo/redo, save/read games in pgn format or copy/paste FEN positions, launch a game analysis, test other AI, ... Excellent! | Un jeu d'échecs libre et multiplateforme complet, proposant une interface (belle, simple, intuitive, complète, de taille modifiable par glisser-déposer), un moteur pré-installé (Stockfish, le n°1 mondial depuis 2019) et un livre d'ouverture. Une combinaison élégante, permettant de jouer seul (IA au niveau réglable) ou à deux (en hotseat), avec undo/redo, de sauvegarder/lire des parties au format pgn ou copier/coller des positions FEN, de lancer une analyse de jeu, de tester d'autres IA, ... Excellent ! | 🍎️ (Stable) Major release | Latest: 💥️ 5.0.0 / Dev: cec3a14 | 2026-05-05 |
![]() |
JackTrip | Tool; Audio Communication; Conferences; Audio Production; Low-latency | 🕊️ Libre | A libre & multi-platform tool for streaming high-quality, uncompressed, bi-directional audio between devices over the Internet on an unlimited number of channels. It uses the Jack audio server. | Un outil libre et multiplateforme permettant de diffuser en streaming du son bidirectionnel non compressé de haute qualité entre des appareils sur internet sur un nombre illimité de canaux. Il utilise le serveur audio Jack. | 🍎️ (Stable) Major release | Latest: 💥️ 3.0.0 // Dev: 6b47162 | 2026-05-01 |
![]() |
Jamulus | Development; Audio Production; Audio Communication; Conferences; Low-latency | 🕊️ Libre | A libre, multi-platform, bi-directional, compressed, high-quality, low-latency music streaming software for playing, rehearsing, and jamming live with musicians located anywhere on the Internet. A Jamulus server collects incoming audio data from each Jamulus client, mixes this data and sends it back mixed to each client. A user can also host their own server. Jamulus can support a large number of clients (already proven with huge choirs) and its bandwidth requirements are modest. | Un logiciel de diffusion musicale libre et multiplateforme permettant de diffuser du son bidirectionnel compressé de haute qualité et à faible latence dans le but de répéter, d'improviser et de se produire en direct avec des musiciens situés n'importe où sur l'internet. Un serveur Jamulus collecte les données audio entrantes de chaque client Jamulus, mixe ces données et les renvoient mixées à chaque client. Un utilisateur peut aussi héberger son propre serveur. Jamulus peut prendre en charge un grand nombre de clients (déjà éprouvé avec d'immenses chœurs) et ses besoins en bande passante sont modestes. | 🦬️ Huge. vers. | Latest: 3.11.0 / Dev: 💥️ 3.12.0rc1 / 3827902 | 2026-04-28 |
![]() |
Kakoune | Development; Editor | 🕊️ Libre | A libre and multi-platform modal (normal or insertion modes) code editor, in full screen text mode, inspired by Vim (and thus by vi), selection oriented, and focusing on interactivity. As in Vim, its functions are accessible via keyboard shortcuts, but they are reversed (the user makes his selection BEFORE selecting the command). The selections have an anchor and a cursor on which the commands act. It has all the functions that the user expects to find, is largely extensible and customizable (macros & functions), and allows collaborative editing. | Un éditeur modal (modes normal ou insertion) de code libre et multiplateforme en mode texte plein écran inspiré de Vim (et donc de vi), orienté sélection, et axé sur l'interactivité. Tout comme Vim, ses fonctions sont accessibles via des raccourcis clavier, néanmoins elles sont inversées (l'utilisateur effectue sa sélection AVANT de sélectionner la commande). Les sélections ont une ancre et un curseur sur lesquelles agissent les commandes. Il dispose de toutes les fonctions que l'utilisateur s'attend à trouver, est largement extensible et personnalisable (macros & fonctions), et permet l'édition collaborative. | 🦍️ Signific. vers. | Latest: 💥️ 2026.04.12 / Dev: 5a5bd5f | 2026-04-17 |
![]() |
Kdenlive | Tool; Video Editing; Multimedia; MLT Framework; Online resources; Flagship | 🕊️ Libre | A libre and multi-platform non-linear video editing suite, allowing to assemble sounds and videos with various special effects. It is a mature software, whose interface uses a multi-track timeline for synchronizing multimedia data. In particular, it offers support for the main audio / video encoding formats, numerous effects and transitions, the copy and paste of these and videos, advanced titling functions, the "Proxy" edition (low resolution edition and HD final rendering), online resources, and much more. | Un logiciel libre et multiplateforme d'édition vidéo non-linéaire, permettant de monter des sons et vidéos avec divers effets spéciaux. C'est un logiciel mature, dont l'interface fait appel à une timeline multi-piste pour la synchronisation des données multimédias. Elle propose notamment le support des principaux formats d'encodage audio/vidéo, de nombreux effets et transitions, le copier-coller de ceux-ci et des vidéos, des fonctions avancées de titrage, l'édition "Proxy" (édition basse résolution et rendu final HD), des ressources en ligne, ... | 🍎️ (Stable) Major release | Latest: 💥️ 26.04.0 // Dev: 0bf6c48 | 2026-05-01 |
![]() |
Krita | Development; Content Creation; Image Manipulation; Raster graphics editor; Vector graphics editor; Animation; Flagship; Keyboard; Mouse; Touchscreen | 🕊️ Libre | A libre, and multi-platform raster graphics editor for photo editing, freehand image creation, vector drawing and animation. In particular, it supports graphics tablets (handling pressure, tilt and rate), CMYK colors, HDR painting, color mixing and image deformation. It has a perspective grid, pluggable brush engines (simulating real brushes) and can use external brushes resources (those of Gimp for example)or community-designed textures. Its other major strength is that it combines power and ease of use. | Un éditeur d'image bitmap libre et multiplateforme permettant la retouche photo, la création d'images à main levée, le dessin vectoriel et l'animation. Il supporte les tablettes graphiques (gérant la pression, l’inclinaison et la vitesse du stylet), les couleurs CMJN, la peinture HDR, le mélange de couleurs et les déformations d'image. Il dispose d'une grille de perspective, de moteurs de pinceaux dynamiques pluggables (simulant de vrais pinceaux) et peut utiliser des ressources externes de pinceaux (ceux de Gimp par exemple) ou de textures conçues par la communauté. Son autre atout majeur est d'avoir su allier la puissance et la simplicité d'utilisation. | 🐁️ Minor vers. | Latest: 💥️ 6.0.1 / 5.3.0 / 5.2.16 // Dev: 0c9e3993 | 2026-04-24 |
![]() |
LibreMines | Puzzle; Board Game; Minesweeper; Mouse; Flagship | 🕊️ Libre | A libre, multi-platform clone of Minesweeper. It offers a very nice vector interface (you can size it by dragging and dropping) with 3 types of minesweepers pre-set (size and number of mines), and a rather fine customization (1st cell without mine, interface theme, progress bar, ...). The game is timed and the scores are saved (with a score table). A nice realization. | Un clone libre et multiplateforme de Minesweeper. Il offre une très jolie interface vectorielle (on la dimensionne par glisser-déposer) avec 3 types de démineurs pré-paramétrés (taille et nombre de mines), et un paramétrage assez fin (1ere cellule sans mine, thème de l'interface, barre de progression, ...). La partie est chronométrée et les scores sont sauvegardés (avec tableau des scores). Une belle réalisation. | 🦍️ Signific. vers. | Latest: 💥️ 2.3.0 / Dev: b9e0d89 | 2026-04-06 |
![]() |
Linux Air Combat | Simulation; Dogfights; Air Combat; Flight; Flying; Aviation; Planes; Action; Military; World War II; Procedural Generation; Physics; Fast-Paced; Missions; Level Editor; PvE; PvP; Online Multi; Deathmatch; Co-op vs AI; Mouse; Keyboard; Controller | 🕊️ Libre | A libre and mature single-player / multi-player (up to 10 online) dogfighting simulator for Linux, focusing on WWII combat. Derived from GL-117, its contributions are very important, in particular the support of the multiplayer, the addition of many models (54), of its interface (advanced integration of the communications with Mumble, radar sensitive to the ground, new information), of the control of the flight (elevators, ailerons, rudder,...), of the simulation (sophisticated model of flight integrating the stalls, the instabilities, the performances in situation, the behavior of the engine, the blackout at the time of the catch of G,...), the missions and tutorials. It supports joysticks, gamepads, mouse and runs on modest configurations (Raspberry Pi). | Un simulateur de vol solo/multi (jusqu'à 10 en ligne), libre et mature pour Linux, orienté sur les combats de la 2nde guerre mondiale. Dérivé de GL-117, ses apports sont très importants, notamment le support du multijoueur, l'ajout de nombreux modèles (54), de son interface (intégration poussée des communications avec Mumble, radar sensible au terrain, nouvelles informations), du contrôle du vol (élévateurs, ailerons, palonnier, ...), de la simulation (modèle de vol sophistiqué intégrant les décrochages, les instabilités, les performances en situation, le comportement du moteur, le blackout lors de la prise de G, ...), les missions et tutoriels. Il supporte les joysticks, gamepads, souris et tourne sur des configurations modestes (Raspberry Pi). | 🦍️ Signific. vers. | Latest: 💥️ 9.92 (aka Lac09p92) | 2026-04-06 |
![]() |
Linux GPU Control Application (LACT) | Tool; Harware Optimization | 🕊️ Libre | A libre tool for controlling your AMD, Nvidia or Intel GPU on a Linux system. Its features include GPU information display, power and thermal monitoring, power limit configuration, fan curve control (AMD and Nvidia), overclocking (GPU/VRAM clock speed and voltage) and power state configuration (AMD only), all independent of the desktop session (no dependence on X11 extensions). To be fully operational, it requires the installation of a background service (via systemctl). | Un outil libre permettant de contrôler votre GPU AMD, Nvidia ou Intel sur un système Linux. Il permet notamment l'affichage d'informations sur le GPU, la surveillance de la puissance et des températures, la configuration de la limite de puissance, le contrôle de la courbe des ventilateurs (AMD et Nvidia), l'overclocking (vitesse d'horloge et tension du GPU/VRAM) et la configuration des états d'alimentation (AMD uniquement), le tout indépendamment de la session de bureau (pas de dépendance à l'égard des extensions X11). Pour être pleinement opérationnel, il nécessite l'installation d'un service en tâche de fond (via systemctl). | 🍏️ (Unstable) Major release | Latest: - // Dev: 💥️ 0.9.0 / e37a756 | 2026-05-01 |
![]() |
Luanti | Sandbox; Building; Digging; Crafting; Adventure; Exploration; Survival; Irrlicht engine; 3D engine; Minecraft; Open World; Massive World; Replay Value; Flagship; Voxel Art; Day & Night; Moddable; Local Multi; Online Multi; PvP; PvE; Touchscreen | 🕊️ Libre | A libre, multi-platform sandbox construction game. Players (solo/multi, local/online, client/server) move around in a huge and dynamic open world of voxels/blocks, explore and modify their environment, and - depending on the chosen mod (integrated in the interface) - fight monsters and/or other players. Compared to Minecraft, it is libre, in C++, light (runs on low-powered laptops), uses Lua scripts, its maps are virtually infinite, and it also uses modern rendering techniques (such as a post-processing pipeline allowing many realistic effects). | Un jeu de construction de type sandbox, libre et multiplateforme. Les joueurs (solo/multi, en local/en ligne en clients/serveur) évoluent dans un monde ouvert, composé de voxels/blocs, immense et dynamique, explorent et modifient leur environnement, et - selon le mod retenu (intégrés à l'interface), affrontent des monstres et/ou d'autres joueurs. Par rapport à Minecraft, il est libre, en C++, léger (tourne sur des laptops peu puissants), utilise des scripts Lua, ses cartes sont pratiquement infinies, et il utilise lui aussi des techniques de rendu modernes (tel qu'un pipeline de post-traitement permettant de nombreux effets réalistes). | 🎩️ Enrichment of this entry | Latest: 5.15.2 // Dev: 4d3ca7c | 2026-04-24 |
![]() |
Ludo | Emulation; Game Launcher; UI; Multi Emulation; Multi-platform; libretro compatible | 🕊️ Libre | A libre and multi-platform user interface (GUI) allowing the configuration of the Libretro library - an abstraction layer for emulators, games and other applications for which a plugin (called "libretro core" or "game core") has been developed. The whole package allows to make the application (e.g. an emulator) multi-platform, to set parameters and to link it to the user's hardware. Ludo's specificity is that it aims to remain minimalist, stable and simple (support for fewer cores, fewer features than other interfaces, cores integrated into the interface, ...). | Une interface utilisateur (GUI) libre et multiplateforme permettant la configuration de la bibliothèque Libretro - une couche d'abstraction pour émulateurs, jeux et autres applications pour lesquelles un plugin (prenant le nom de "libretro core" ou "game core") a été développé. L'ensemble permet de rendre l'application (exemple : un émulateur) multiplateforme, de la paramétrer et de faire le lien avec le matériel de l'utilisateur. La spécificité de Ludo est qu'elle vise à rester minimaliste, stable et simple (support de moins de cœurs, moins de fonctionnalités que d'autres interfaces, cœurs intégrés à l'interface, ...). | 🦍️ Signific. vers. | Latest: - // Dev: 💥️ 0.22.3/4 / 5cb7b67 | 2026-04-25 |
![]() |
Ludusavi | Tool; Back-up; Multi-platform | 🕊️ Libre | A libre, multi-platform tool for managing/backing up the user's game save data. It can be used from a graphical interface or from the command line. To know what to save it uses an actively maintained database of more than 10,000 entries - called "Ludusavi Manifest" (which it updates automatically from the data on the PCGamingWiki site). Users can also enter their own entries. It offers support for Steam, Steam Deck, and games using Proton. | Un outil libre et multiplateforme permettant de gérer/sauvegarder les données de sauvegarde des jeux vidéo de l'utilisateur. Il peut être utilisé à partir d'une interface graphique ou en ligne de commande. Pour savoir ce qu'il doit sauvegarder il utilise une base de données activement maintenue de plus de 10 000 entrées - dénommée "Manifeste Ludusavi" (qu'il met à jour automatiquement à partir des données du site PCGamingWiki). L'utilisateur peut aussi y saisir ses propres entrées. Il offre le support de Steam, du Steam Deck, et des jeux utilisant Proton. | 🦍️ Signific. vers. | Latest: - // Dev: 💥️ 0.31.0 / 8844d7 | 2026-04-16 |
![]() |
M.A.M.E. | Emulation; libretro compatible; Flagship; Multi Emulation; BIOS ROM required; ARCADE CABINET; mame; namco; sega system; taito; CAPCOM; cps1; cps2; cps3; ATARI; atari 2600; atari 7800; APPLE; apple2; apple3; macintosh 2; macintosh 128k; COMMODORE; plus/4; MICROSOFT; msx; msx2; msx2+; NEC; pc engine; supergrafx; SEGA; sg-1000; sms; megadrive; saturn; SNK; neo-geo; COLECO; colecovision; Multi-platform; Keyboard; Controller; Touchscreen | 🕊️ Libre | M.A.M.E. (for "Multiple Arcade Machine Emulator") is a libre and multi-platform emulator, single-player / multi-player (up to 10 in hotseat, with several gamepads), of arcades machines and of a large number of game consoles, microcomputers and other calculators (since the absorption of its sister project called M.E.S.S., for "Multi Emulator Super System"). The objective is to faithfully reproduce the functioning of arcade games and systems in order to preserve the history of video games and thus avoid that certain titles sink into oblivion. It has a graphical interface and can work in command line. The content is huge (several tens of thousands of games) and of very high quality. Most of them are commercial and require the ROM of the game + the ROM of the emulated game machine (e.g.: neogeo). | M.A.M.E. (pour "Multiple Arcade Machine Emulator") est un émulateur libre et multiplateforme, solo/multi (jusqu'à 10 en hotseat, avec plusieurs gamepads), de bornes d'arcades et d'un grand nombre de consoles de jeux, micro-ordinateurs et autres calculatrices (depuis l'absorption de son projet sœur dénommé M.E.S.S., pour "Multi Emulator Super System"). L'objectif est de reproduire fidèlement le fonctionnement des jeux et systèmes d'arcade afin de préserver l'histoire du jeu vidéo et ainsi éviter que certains titres ne sombrent dans l'oubli. Il dispose d'une interface graphique et peut fonctionner en ligne de commande. Le contenu est immense (plusieurs dizaines de milliers de jeux) et de très grande qualité. La plupart sont commerciaux et nécessitent la ROM du jeu + la ROM de la borne émulée (ex.: neogeo). | 🍏️ (Unstable) Major release | Latest: - // Dev: 💥️ 0.287 / 1a1434f | 2026-04-02 |
![]() |
Mandarine (formely Citra-Enhanced) | Emulation; Multi-platform; NINTENDO; 3ds; HLE BIOS; libretro compatible; Local Multi; Online Multi; Controller | 🕊️ Libre | A libre, multi-platform single-player/multi-player (local or online) Nintendo 3DS console emulator. It features an HLE BIOS (requires no external BIOS to operate) and is capable of running over 400 games correctly, features HD (4K) mode, controller support, and online multiplayer for some games. | Un émulateur solo/multi (en local ou en ligne) libre et multiplateforme de console Nintendo 3DS. Il dispose d'un BIOS HLE (ne nécessite pas de BIOS externe pour fonctionner) et est capable de faire fonctionner correctement plus de 400 jeux, propose le mode HD (4K), prend en charge les contrôleurs, et le multijoueur en ligne pour certains jeux. | 🦍️ Signific. vers. | Latest: 💥️ 1.3.0 / Dev: 3f023d0 | 2026-04-23 |
![]() |
MangoHud (+GOverlay) | Tools; Monitoring; Video Recording; Live Streaming; Flagship | 🕊️ Libre | MangoHud is a libre tool adding a graphical overlay (OpenGL and Vulkan support) allowing to monitor the system load (CPU/GPU load, framerate, temperatures, memory usage, and more). GOverlay is another complementary libre project delivering an interface to set up MangoHud, to choose what information will be displayed. | MangoHud est un outil libre ajoutant une incrustation graphique (support d'OpenGL et Vulkan) permettant de surveiller la charge du système (charge CPU/GPU, framerate, températures, utilisation mémoire, et plus encore). GOverlay est un autre projet libre complémentaire livrant une interface permettant de paramétrer MangoHud, afin de choisir quelles informations y seront affichées. | 🦍️ Signific. vers. | MangoHud : Latest : - // Dev: 💥️ 0.8.3 / 330c42a /// GOverlay : Latest : 1.7.5 / Dev: a6a29c8 | 2026-04-28 |
![]() |
Material Maker | Development; Content Creation; Substance; Content sharing; Tool; Image Manipulation; Material-Maker; Texture-Synthesis; Godot engine | 🕊️ Libre | A libre, multi-platform tool for creating procedural PBR (Physically Based Rendering) materials (allows you to add relief/fine texture to a basic model via texture "painting"), based on the Godot engine. Materials are defined as graphics where nodes create or transform textures, and can then be exported to Godot, Unity or Unreal engines. It can also be used to create several types of materials, and new custom material types, as well as new export targets for existing materials, can be added if needed. | Un outil libre et multiplateforme de création de matériaux PBR (Physically Based Rendering, aka Rendu Physique Réaliste) procédural (permet d'ajouter du relief/une texture fine à un modèle de base via la "peinture" de textures"), basé sur le moteur Godot. Les matériaux sont définis comme des graphiques où les nœuds créent ou transforment les textures, et peuvent ensuite être exportés vers les moteurs Godot, Unity ou Unreal. Il peut aussi être utilisé pour créer plusieurs types de matériaux, et de nouveaux types de matériaux personnalisés, ainsi que de nouvelles cibles d'exportation pour les matériaux existants, peuvent être ajoutés si nécessaire. | 🍎️ (Stable) Major release | Latest: 💥️ 1.6 // Dev: b4fcad0 | 2026-04-28 |
![]() |
MegaGlest | Strategy; Tactical; Military; Micromanagement; Base-Building; Gathering; 3D engine; Open World; Magic; Fantasy; Class-Based; Weather; Day & Night; Level Editor; Moddable; Tech tree; 4 Player Local; Co-op; Co-op vs AI | 🕊️ Libre | MegaGlest is a libre, multi-platform, 4X fantasy RTS (and RTS engine), single-player (AI) / multiplayer (up to 8 in LAN and online). Each player develops its colony by training units, exploiting resources (wood, stone, gold, food) and constructing buildings, and battles its opponents on different terrains (17 maps in the basic version). The project includes an engine (also used as a basis for external games), and data (a Megapack forming the 7 basic factions: Technicians, Magicians, Egyptians, Indians, Vikings, Persians and Romans). The engine supports mod downloads from its interface or externally. | MegaGlest est un (fork de Glest, et un) RTS (et moteur de RTS) médiéval-fantastique, libre et multiplateforme, solo (IA) / multi (jusqu'à 8 en LAN et en ligne), de type 4X. Chaque joueur développe sa colonie via la formation de ses unités, l'exploitation de ressources (bois, pierre, or, nourriture) et la construction de bâtiments, et affronte ses adversaires sur différents terrains (17 cartes dans la version de base). Le projet comprend un moteur (servant aussi de base à des jeux externes), et des données (un Megapack formant les 7 factions de base : Techniciens, Magiciens, Égyptiens, Indiens, Vikings, Perses et Romains). Le moteur supporte le téléchargement de mods depuis son interface ou de manière externe. | 🪶️ Resuming development | Code: Latest: 3.13.0 // Dev: 💥️ ef8f135 // Assets: Latest: 3.13.0 / Dev: f5ab4c1 | 2026-03-23 |
![]() |
MegaMek | Strategy; Turn-Based Strategy; Wargame; BattleTech; Mecha; Robots; Tanks; Sci-fi; Hex Grid; Remake; Flagship; PvE; PvP; Online Multi; Campaigns; Missions; Level Editor; Mouse | 🕊️🧛️ Libre with NC assets | A libre, multi-platform, single-player (AI) / multiplayer (online) clone of BattleTech, a science-fiction themed board/strategy game featuring military campaigns with gigantic robots, tanks and infantry. All Total Warfare rules are implemented. Tactical Operations and Strategic Operations rules are constantly under development, and many of these rules and weapons are already implemented. The game supports all unit types and players can create their own units, maps and scenarios. Excellent! | Un clone libre et multiplateforme de BattleTech, un jeu de plateau / stratégie solo (IA)/multi (en ligne) sur un thème de science-fiction, mettant en scène des campagnes militaires avec de gigantesques robots, des tanks et de l'infanterie. Toutes les règles de Total Warfare sont implémentées. Les règles d'Opérations Tactiques et d'Opérations Stratégiques sont constamment en cours de développement, et beaucoup de ces règles et armes sont déjà implémentées. Le jeu prend en charge tous les types d'unités et les joueurs peuvent créer leurs propres unités, cartes et scénarios. Excellent ! | 🍏️ (Unstable) Major release | Latest: - // Dev: 0.50.06 Milestone / 💥️ 0.50.12-Dev / 9e81378 | 2026-04-04 |
![]() |
MetronomeK | Development; Audio Production; Tool | 🕊️ Libre | A libre, multi-platform metronome. It offers natural sound, different sounds, tempo change by different means, and progressive (initial and target) tempo evolution. | Un métronome libre et multiplateforme. Il offre un son naturel, différents sons, le changement de tempo par différents moyens, et l'évolution progressive (initial et cible) de tempo. | 🍏️ (Unstable) Major release | Latest: - // Dev: 💥️ 0.8.0 / 361fc4a7 | 2026-03-26 |
![]() |
Mindustry | Factory Sim; Tower Defense; Management; Resource Management; Strategy; Mining; Base-Building; Sandbox; Sci-fi; Survival; libGDX; Weather; Fog of War; Campaigns; Tech tree; Moddable; Level Editor; Online Multi; Co-op; PvP; PvE; Flagship | 🕊️ Libre | A single-player / multi-player, libre and multi-platform game, mixing tower defense and sandbox factory building, reminiscent of Factorio. Player(s) build elaborate supply chains equipped with conveyor belts to supply their turrets with ammunition, produce materials to be used for building, and protect their structures from waves of enemies. It offers a technology tree, campaigns, a map editor, and large scale, multi-platform, multi-player battles. | Un jeu solo/multi, libre et multiplateforme, mixant défense de tour et construction d'usine de type sandbox, rappelant Factorio. Le ou les joueurs construisent des chaînes d'approvisionnement élaborées équipées de bandes transporteuses pour alimenter leurs tourelles en munitions, produisent des matériaux à utiliser pour la construction, et protègent leurs structures des vagues d'ennemis. Il offre un arbre de technologies, des campagnes, un éditeur de cartes, et des batailles multi-joueurs multiplateformes et à grande échelle. | 🍎️ (Stable) Major release | Latest: 💥️ 8 Build 157.1/2/3/4 (v.157.1/2/3/4) // Dev: f8d13af | 2026-04-24 |
![]() |
Mixxx | Development; Audio Production; DJ; Musical Player | 🕊️ Libre | A libre, multi-platform DJ tool for creating live DJ mixes. Features include BPM (beat) and key detection to find the most suitable next track, support for on-the-fly resampling without pitch modification (Sync Lock), effects addition, digital scratching, beat looping and beat rolls (loops on samples), hotcues (track cues), session recording, support for numerous audio formats (MP3, OGG, FLAC, WAV, AIFF, . .), interfacing with an external mixer, and vinyl control. | Un outil libre et multiplateforme de DJ permettant de réaliser des mixes DJ en direct. Il offre notamment la détection du BPM (rythme) et de la tonalité permettant de trouver le morceau suivant le plus adapté, le support du ré-échantillonnage à la volée sans modification de la hauteur (Sync Lock), l'ajout d'effets, le scratch numérique, le beat looping et beat rolls (boucles sur des échantillons), les hotcues (repères sur les pistes), l'enregistrement de session, le support de nombreux formats audio (MP3, OGG, FLAC, WAV, AIFF, ...), l'interfaçage avec une table de mixage externe, et le contrôle des disques vinyles. | 🦬️ Huge. vers. | Latest: 💥️ 2.5.5/6 // Dev: 2.6-beta / b077fc8 | 2026-03-27 |
![]() |
Mudlet | MUD; RPG; Text engine; Adventure; Hack and Slash; Interactive Fiction; IF player; Choose Your Own Adventure; Multiple Endings; Choices Matter; Narrative; PvE; PvP; Multi-platform; Scripting support | 🕊️ Libre | A libre, multi-platform and portable MUD client, an interface for playing non-graphical or semi-graphical online role-playing games. This type of client provides an intuitive user interface, a Lua scripting environment, and a very fast text display. It offers drag and drop packages installation, a customizable interface, a complete mapping system, simultaneous games, multi-protocol support, secure connection, and Discord support. | Un client MUD libre, multiplateforme et portable, une interface permettant de jouer à des jeux de rôles non graphiques ou semi-graphiques en ligne. Ce type de client apporte une interface utilisateur intuitive, un environnement de script Lua, et un affichage de texte très rapide. Celui-ci offre notamment le glisser-déposer de paquets pour les installer, une interface personnalisable, un système cartographique complet, des jeux simultanés, le support de plusieurs protocoles, une connexion sécurisée, l'intégration de Discord. | 📰 Some news | Latest: 4.20.1 / Dev: 2fa61a5 | 2026-03-31 |
![]() |
NESd | Emulation; NINTENDO; nes; HLE BIOS; Keyboard; Controller; Touchscreen | 🕊️ Libre | A libre, multiplatform NES (Nintento Entertainment System, aka Famicom) game console emulator with an emphasis on emulation precision. Features include cycle-accurate CPU emulation, the HLE BIOS (no external BIOS ROM required), PPU and APU emulation, NTSC and PAL game support, SRAM and state saves, compressed ROM support, shortcut customization (with multiple shortcuts possible per action), gamepad and touchscreen support, and debugging tools with execution log. | Un émulateur de console de jeu NES (Nintento Entertainment System, aka Famicom) libre et multiplateforme mettant l'accent sur la précision de l'émulation. Il offre notamment une émulation CPU précise au niveau du cycle, le BIOS HLE (pas de ROM BIOS externe requise), une émulation PPU et APU, la prise en charge des jeux NTSC et PAL, les sauvegardes SRAM et sauvegardes d'état, le support des ROMs compressées, la personnalisation des raccourcis (avec plusieurs raccourcis possibles par action), le support du gamepad, des écrans tactiles, et des outils de débogage avec journal d'exécution. | 🍏️ (Unstable) Major release | Latest: 💥️ 0.14.0 / Dev: cc4451b | 2026-03-20 |
![]() |
Naev | Escape Velocity, Star Control, Frontier Elite; Adventure; Exploration; Space Combat; Space Trading; Story Mode; Non-linear; Missions; Spaceship; Sandbox; Gun Customization; Physics; Sci-fi; Pixel Art; Open World; Cinematic; Built-in tutorial; Moddable; Plugins system; Replay Value; Flagship; Keyboard; Mouse | 🕊️ Libre | A libre, multi-platform, 2D, single-player, real-time space combat and trading game, notably inspired by Escape Velocity, featuring fast-paced combat, numerous ships, a wide variety of equipment, and vast galaxies to explore, with content (scenarios, equipment, ships, and galaxy) expanding with each release. Other strengths include the freedom of action and the special attention given to the accuracy and realism of the simulation. | Un jeu libre et multiplateforme de négoce et de combats spatiaux temps réel en 2D et en solo, inspiré notamment d'Escape Velocity, et mettant en scène des combats rapides, de nombreux vaisseaux, une grande variété d'équipements et de vastes galaxies à explorer, avec un contenu (scénarios, équipements, vaisseaux, et galaxie) en expansion au fil des versions. Parmi ses autres points forts : une grande liberté d'action, et le soin particulier apporté à la précision et au réalisme de la simulation. | 🍏️ (Unstable) Patch release | Latest: - // Dev: 💥️ 0.13.4 / 💥️ 0.14-alpha.4 / 351e14c110 | 2026-04-02 |
![]() |
Neovim | Development; Editor; Built-in tutorial; Plugins system | 🕊️ Libre | A fork of Vim, a libre, multi-platform text editor (derived from the UNIX Vi editor which it improves) intended for programming, but also usable for other common tasks. Neovim focuses on extensibility and usability while preserving the good aspects of Vim (fast, versatile, quasi-minimal, continuous development). It facilitates the entry of new contributors and unblocks authors of new plugins, and notably puts forward a Lua interface (vs Vimscript), nevertheless the objective is not to transform Vim into an IDE. | Un fork de Vim, un éditeur de texte (dérivé de l'éditeur UNIX Vi qu'il améliore) libre et multiplateforme destiné à la programmation, mais aussi utilisable pour d'autres tâches courantes. Neovim est axé sur l'extensibilité et la facilité d'utilisation tout en préservant les bons côtés de Vim (rapide, polyvalent, quasi-minimal, développement continu). Il facilite l'entrée de nouveaux contributeurs et débloque les auteurs de nouveaux plugins, et met notamment en avant une interface Lua (vs Vimscript), néanmoins l'objectif n'est pas de transformer Vim en IDE. | 🦬️ Huge. vers. | Latest: 💥️ 0.12.2 / Dev: 344d984 | 2026-05-05 |
![]() |
NetHack | RPG; Exploration; Action; Adventure; Strategy; Hack and Slash; Class-Based; Procedural Generation; Perma Death; Persistent World; Tile version; Fantasy; Difficult; Keyboard; Flagship | 🕊️🧛️ Libre with NC assets | A very old libre and multi-platform roguelike and a reference (like Rogue) for Hack and Slash games. Its scenario is centered on the quest for Yendor's amulet in the dungeons of Gehennom. Unlike many other Hack and Slashes games, the emphasis is on exploring his dungeons (procedurally generated) and not simply eliminating anything that moves. In fact, killing anything that moves is the best way to die quickly. The player is accompanied by a pet that helps him in his progression. | Un roguelike libre et multiplateforme très ancien et une référence (comme Rogue) pour les Hack and Slash. Son scénario est centré sur la quête de l'amulette de Yendor dans les souterrains de Gehennom. Contrairement à beaucoup d'autres Hack and Slash, l'accent est mis sur l'exploration de ses souterrains (générés de manière procédurale) et non pas simplement dans l'élimination de tout ce qui bouge. En fait, tuer tout ce qui bouge est la meilleur manière de mourir rapidement. Le joueur est accompagné d'un animal domestique qui l'aide dans sa progression. | 🍎️ (Stable) Major release | Latest: 💥️ 5.0.0 / Dev: 16ff591 | 2026-05-05 |
![]() |
Nibbler | Strategy; Board Game; Chess GUI; Chess; Chess960; UCI Protocol | 🕊️ Libre | A libre, multi-platform, real-time analysis GUI for Leela Chess Zero (Lc0), which runs Leela in the background and constantly displays current position information. The player can also force the engine to evaluate one or more specific moves. It communicates with the UCI protocol (the most common protocols are CECP aka Winboard/Xboard, and UCI) and can also work with other engines. Nibbler is freely inspired by Lizzie and Sabaki. | Une interface graphique libre et multiplateforme d'analyse en temps réel pour Leela Chess Zero (Lc0), qui fait tourner Leela en arrière-plan et affiche constamment des informations sur la position actuelle. Le joueur peut aussi obliger le moteur à évaluer un ou plusieurs coups spécifiques. Elle communique avec le protocole UCI (les protocoles les plus courants sont CECP aka Winboard/Xboard, et UCI) et peut aussi fonctionner avec d'autres moteurs. Nibbler est librement inspiré de Lizzie et Sabaki. | 🐁️ Minor vers. | Latest: 💥️ 2.5.8 // Dev: 4bc0666 | 2026-04-02 |
![]() |
OBS Studio | Tool; Webcam; Video Recording; Live Streaming; Screen Sharing; Multimedia; Plugins system; Flagship | 🕊️ Libre | A libre and multi-platform software for live streaming and screen recording. It has a system of plugins, and supports an unlimited number of scenes and sources, live streaming, different recording formats, GPU-based game capture, DirectShow capture device support (webcams , capture cards, ...), resampling, and tons of other features. | Un logiciel libre et multiplateforme pour la diffusion en direct et l'enregistrement d'écran. Il dispose d'un système de plugins, et supporte un nombre illimité de scènes et de sources, le streaming en direct, différents formats d'enregistrement, la capture via le GPU, l'affichage en direct de plusieurs périphériques d'enregistrements (webcams, cartes de capture, ...), le ré-échantillonnage, et de nombreuses autres fonctionnalités. | 🍎️ (Stable) Major release | Latest: 💥️ 32.1.2 / 32.0.4 / 31.1.2 / 31.0.4 // Dev: fb4d98b | 2026-05-01 |
![]() |
Odamex | 3D engine; id Tech 1 engine; Flagship; Doom enhanced; Hacx; Chex Quest; FPS; Shooter; Multi-platform; Moddable; Level Editor; Online Multi; Co-op; Local Co-op; PvP; PvE; Controller; Asset system; Controller | 🕊️ Libre | A libre, multi-platform, single-player / multi-player Doom source port, focusing on online play (up to 255 players in client/server mode, on-the-fly WAD download) and the feel of the original version, while improving it (removing its limitations, new security features, editing and game options). It is compatible with Doom 1 (Ultimate Doom) & 2, Final Doom, Doom Shareware, FreeDoom, and Chex Quest. It supports modern hardware (joysticks, widescreens, Ultra-High Resolution up to 8K, 32-bit rendering & true color, ...), new game modes (Horde, Survival, Last Man Standing, ...) and competition features (warm-up, rounds, player queues, ...). | Un port source de Doom libre, multiplateforme, solo/multi, mettant l'accent sur le jeu en ligne (jusqu'à 255 joueurs en client/serveur, téléchargement de WAD à la volée) et les sensations de la version originale tout en l'améliorant (suppression de ses limites, nouvelles fonctions de sécurité, d'édition et options de jeu). Il est compatible avec Doom 1 (Ultimate Doom) & 2, Final Doom, Doom Shareware, FreeDoom, et Chex Quest. Il prend en charge le matériel moderne (joysticks, écrans larges, l'Ultra-Haute Résolution jusqu'à 8K, le rendu 32 bits & couleurs réelles, ..), de nouveaux modes de jeu (Horde, Survie, Dernier homme/équipe debout, ...) et fonctionnalités adaptées à la compétition (échauffement, rounds, file d'attente des joueurs, ...). | 🦬️ Huge. vers. | Latest: 💥️ 12.2.0 // Dev: 403fdeb | 2026-04-22 |
![]() |
Omni-bot | FPS; Arena Shooter; Wolfenstein; Doom-tools | 🎁 Free of charge | A free AI compatible with Wolfenstein: Enemy Territory, Return To Castle Wolfenstein, Doom 3, Quake 4 and Half-life 2, allowing single player or co-op play against bots on servers, when there are few or no human players present. It takes the form of libraries to be copied into the server directory, a settings file, and a relatively small interface layer to be compiled into the supported game engine or mod. | Une IA gratuite compatible avec les jeux Wolfenstein: Enemy Territory, Return To Castle Wolfenstein, Doom 3, Quake 4 et Half-life 2, permettant ainsi le jeu en solo ou en coop contre des bots sur des serveurs, alors qu'il n'y a pas ou peu de joueurs humains présents. Elle prend la forme de bibliothèques à copier dans le répertoire du serveur, d'un fichier de paramétrage, et d'une couche d'interface relativement petite devant être compilée dans le moteur de jeu ou le mod supporté. | 🐁️ Minor vers. | Latest: 💥️ 0.93 / Dev: c2f664a | 2026-05-05 |
![]() |
Oolite | Space Trading & Combat; Space Trading; Space Combat; Space; Action; Strategy; Exploration; Conquest; Sandbox; Open World; Flagship | 🕊️🧛️ Libre with NC assets | A libre, multi-platform space simulation inspired by the classic game Elite, in which the player travels in space to trade and wage war. In the tradition of open-world games, there is no pre-defined scenario, the player can be a millionaire trader, a seasoned fighter, a dreaded pirate, a lone miner, a notorious smuggler, or all at the same time, or anything else, depending on his or her own actions. | Une simulation spatiale libre et multiplateforme inspirée du jeu classique Elite, dans lequel le joueur voyage dans l'espace pour y commercer mais aussi y faire la guerre. Dans la tradition des jeux en monde ouvert, il n'y a pas de scénario pré-défini, le joueur peut être un négociant millionnaire, un combattant aguerri, un pirate redouté, un mineur solitaire, un contrebandier notoire, ou tous en même temps, ou tout autre chose, en fonction de ses propres actions. | 🦍️ Signific. vers. | Latest: 1.92.1 // Dev: 💥️ 1.93.0.7788 ➜ 7796 / b0c36bc | 2026-05-01 |
![]() |
Open Imperium Galactica | Strategy; Real Time Strategy; 4X; Management; Building; Space; Space warfare; Sci-fi; Classic; 1990s; Story Rich; Cinematic; Open World; Weather; Day & Night; Procedural Generation; Atmospheric; Research; Tech tree; Missions; Campaigns; Level Editor; Mouse | 🕊️🧛️ Libre with NC assets | An improved, libre (for the code) / free (for the data, courtesy of Hungarian studio Digital Reality), multi-platform and autonomous (data derived from Digital Reality's game) clone of Imperium Galactica, a 4X RTS released in 1997, and set in the 4th millennium. The player's task is to rebuild the human empire, starting out as a young lieutenant and progressing (along with his fleet) with success, until he becomes Grand Admiral. The game mixes ground and space combat, colony building and resource management with a vast research tree. | Un clone amélioré, libre (pour le code) / gratuit (pour les données, avec l'aimable autorisation du studio Hongrois Digital Reality), multiplateforme et autonome (données dérivées du jeu de Digital Reality) du jeu Imperium Galactica, un RTS de type 4X sorti en 1997, et prenant place au 4ème millénaire. Le joueur a pour tâche de reconstruire l'empire humain, démarrant comme jeune lieutenant et progressant (ainsi que sa flotte) avec les réussites, jusqu'à devenir grand Amiral. Le jeu mixe combats spatiaux et au sol, construction de colonie et gestion de ressources avec un vaste arbre de recherche. | 🦍️ Signific. vers. | Latest: 💥️ 0.95.264 / Dev: 6783c57 | 2026-04-06 |
![]() |
Open Transport Tycoon (OpenTTD) | Management; Simulation; Transportation; Train Sim; Vehicles; City-Building; Strategy; Sandbox; Economy; Capitalism; Remake; Classic; Retro; Replay Value; Flagship; Day & Night; Moddable | 🕊️💰 Libre with Commercial assets | Open Transport Tycoon (OpenTTD) is a libre, multiplatform, single-player/multiplayer (up to 255 players) business simulation game based on (but standalone and enhanced compared to) the game Transport Tycoon Deluxe (1994, re-released in 2026 by ATARI using the OpenTTD engine). The player builds their own transport network (lorries, buses, trains, planes and ships) to carry passengers and freight, with the aim of making their company as profitable as possible. The profits generated by these transport operations can be reinvested in expanding the network or purchasing vehicles. OpenTTD is a mature, actively maintained and standalone project; the game runs without requiring the purchase of Transport Tycoon Deluxe (thanks to the freely available content). | Open Transport Tycoon (OpenTTD) est un jeu libre et multiplateforme, solo / multi (jusqu'à 255) de simulation d'affaire basé et compatible (mais autonome et amélioré) avec le jeu Transport Tycoon Deluxe (1994, re-commercialisé en 2026 par ATARI avec le moteur OpenTTD). Le joueur construit son réseau de transport (camions, bus, trains, avions & navires) assurant le transport de passagers et de fret, avec pour objectif de rendre sa compagnie la plus rentable possible. Les dividendes perçus par ces transports peuvent être réinvestis dans l'extension du réseau ou l'acquisition de véhicules. OpenTTD est un projet mature, activement maintenu et autonome, le jeu fonctionne sans nécessiter l'acquisition du jeu Transport Tycoon Deluxe (grâce au contenu libre disponible). | 🦍️ Signific. vers. | Latest: 💥️ 15.3 // Dev: c3f1372 | 2026-04-07 |
![]() |
OpenBVE | Simulation; Train Sim; Physics; 3D Positional Audio; Keyboard; Mouse; Controller | 🕊️ Libre | A libre, multi-platform train/metro driving simulator that focuses on the realism of in-cab driving. It accurately simulates the behaviour of wagons, braking systems, friction, air resistance, tilting, etc. In 3D cabs, the driving experience is enhanced by forces that shake the driver's body during acceleration and braking, as well as in curves. It also offers a positional 3D sound system, train exteriors and timetables for the current journey. Realism takes precedence over user-friendliness, and the player will have to study the route and train operating manuals, not just memorise a few keystrokes. | Un simulateur de conduite de train/métro libre et multi-plateforme mettant l'accent sur le réalisme de la conduite en cabine. Il simule de manière précise, le comportement des wagons, des systèmes de freinage, de la friction, de la résistance à l'air, du basculement, etc. Dans les cabines en 3D, l'expérience de conduite est augmentée par des forces qui secouent le corps du conducteur lors de l'accélération et du freinage, ainsi que dans les courbes. Il offre aussi un système de son 3D positionnel, des extérieurs de train et des horaires pour le trajet en cours. Le réalisme prime sur la convivialité, le joueur devra étudier les manuels d'exploitation des itinéraires et des trains, et ne pourra pas se contenter de mémoriser quelques touches. | 🦍️ Signific. vers. | Latest: 💥️ 1.12.1.3 / Dev: 085deb8 | 2026-04-22 |
![]() |
OpenMoonRay | Development; Compositing; Photorealistic Rendering; Dynamic Lighting System; Multi-platform | 🕊️ Libre | A libre, multi-platform MCRT (Monte Carlo Ray Tracing) rendering engine. It is developed and maintained by DreamWorks Animation for all of its feature film production. It is a state-of-the-art tool including a vast library of production-tested physical materials, a USD (Universal Scene Description) Hydra (interactive pre-visualization renderer) delegate, distributed/multi-machine rendering (optimized to use all the cores of a machine to the maximum, and able to switch from GPU to CPU if needed) and cloud-based via the Arras distributed computing framework. | Un moteur de rendu MCRT (Monte Carlo Ray Tracing) libre et multiplateforme. Il est développé et maintenu par le studio DreamWorks Animation pour l'ensemble de sa production de longs métrages. C'est un outil de pointe comprenant une vaste bibliothèque de matériaux physiques testés en production, un délégué de rendu USD (Universal Scene Description) Hydra (rendu de pré-visualisation interactif), un rendu distribué / multi-machine (optimisé pour utiliser tous les coeurs d'une machine au maximum, et capable de passer du GPU au CPU si nécessaire) et en nuage via le framework de calcul distribué Arras. | 🍎️ (Stable) Major release | Latest: 💥️ 2.40.0.1➜3.60.0.1 / Dev: 2efc058 | 2026-04-28 |
![]() |
OpenRGB | Tool; Keyboard; Mouse | 🕊️ Libre | A libre, multi-platform driver and user-space daemon with an abstraction layer that allows it to support the lighting of RGB devices of any manufacturer. It is lightweight, and offers a software development kit that allows third-party software to control all your RGB devices - even from different manufacturers. It allows many applications (integration with games, synchronization with music, mood lighting, ...), supports different languages (C++, Python, C#, Java, ...) and its plugin system allows to extend its functionality. | Un pilote libre et multiplateforme et un démon en espace utilisateur avec une couche d'abstraction lui permettant de prendre en charge l'éclairage des périphériques RVB de toute marque. Il est léger, et offre un kit de développement logiciel permettant à des logiciels tiers de contrôler l'ensemble de vos périphériques RVB - même de fabricants différents. Il permet de nombreuses applications (intégration avec les jeux, synchronisation avec la musique, éclairage d'ambiance, ...), supporte différents langages (C++, Python, C#, Java, ...) et son système de plugins permet étendre ses fonctionnalités. | 🎩️ Enrichment of this entry | Latest: 0.9 // Dev: 1.0rc2 / a8a97fa38d | 2026-03-24 |
![]() |
OpenRazer | Tool; Keyboard; Mouse | 🕊️ Libre | A libre driver and user-space daemon supporting the management of a collection of Razer devices (190 compatible devices). It provides kernel drivers, DBus services and Python bindings to interact with the DBus interface. DKMS support allows it to be recompiled when the kernel is updated. It supports on-the-fly macros, lighting effects, colors and game mode activation. Its scriptable Python API allows you to control devices and create just about any effect you want. It has several compatible interfaces (external projects). | Un pilote libre et un démon en espace utilisateur prenant en charge la gestion d'une collection de périphériques Razer (190 périphériques compatibles). Il fournit des pilotes de noyau, des services DBus et des liaisons Python pour interagir avec l'interface DBus. Le support de DKMS permet sa recompilation lorsque le noyau est mis à jour. Il prend en charge les macros à la volée, les effets d'éclairage, les couleurs et l'activation du mode jeu. Son API scriptable en Python permet de contrôler les appareils et de créer à peu près tous les effets souhaités. Il dispose de plusieurs interfaces compatibles (projets externes). | 🐁️ Minor vers. | Latest: 💥️ 3.12.2 / Dev: 45c4523 | 2026-04-24 |
![]() |
OpenShot | Tool; Video Editing; Multimedia; MLT Framework; Flagship | 🕊️ Libre | A libre and multi-platform non-linear (direct access to images and sounds similar to cutting and pasting a photochemical film montage) video editor, allowing to make video editing from different sources (videos, photos, sounds, Blender animations), to apply effects, to export the result to the desired video formats, and to broadcast it online (support for YouTube, Flickr, Vimeo, ...). It notably supports 4k video editing, hardware encoding and decoding (by the graphics card), and import/export to EDL and XML formats. | Un éditeur vidéo non-linéaire (accès direct aux images et sons semblable au couper-coller d'un montage de film photochimique) libre et multiplateforme, permettant de faire du montage vidéo à partir de différentes sources (vidéos, photos, sons, animations Blender), d'appliquer éventuellement des effets, d'exporter le résultat au format vidéo souhaité, et de le diffuser en ligne (support de YouTube, Flickr, Vimeo, ...). Il supporte notamment l'édition 4k, l'encodage / décodage matériel (par la carte graphique), et l'import/export aux formats EDL et XML. | 🍎️ (Stable) Major release | Latest: 💥️ 3.5.1 / Dev: 889f688 | 2026-04-10 |
![]() |
Orx | Development; 2D engine; Orx engine; Framework; GLFW; C/C++; Prototyping; Easy To Use; Multi-platform | 🕊️ Libre | A libre, multiplatform game engine, 2D-oriented, modular, portable, simple and light (quick and easy game creation / prototyping), strongly data-driven (data separated from code). It supports accelerated rendering, transparency, visual effects, fragment shaders, animation via an advanced engine, collision management and rigid body physics, multiple views via a camera system, event management, touch (mobile), accelerometer and gamepad support, truetype fonts, localization (text, audio), sound spatialization, plugins, bundles (for resources), interaction via an internal console, code optimization via a profiler. | Un moteur de jeu libre et multiplateforme, orienté 2D, modulaire, portable, simple et léger (création rapide et facile de jeux / prototypage), fortement axé sur les données (données étant séparées du code). Il prend en charge notamment le rendu accéléré, la transparence, les effets visuels, les shaders de fragment, l'animation via un moteur avancé, la gestion des collisions et la physique des corps rigides, les vues multiples via un système de caméra, la gestion d'évènements, le support du toucher (mobiles), de l'accéléromètre et du gamepad, les polices truetype, la localisation (textes, audio), la spatialisation des sons, les plugins, les bundles (pour les ressources), l'interaction via une console interne, l'optimisation du code via un profileur. | 🍎️ (Stable) Major release | Latest: 💥️ 1.17 / Dev: 7379ba8 | 2026-05-01 |
![]() |
PCSX-ReARMed | Emulation; SONY; ps1; HLE BIOS; libretro compatible; Multi-platform | 🕊️ Libre | A fork of PCSX Reloaded (PCSXR, abandoned, itself based on PCSX-df 1.9, abandoned), and a libre and multiplatform emulator for the SONY PlayStation (PS1) game console. It offers an HLE BIOS (free BIOS emulating the original BIOS), support for AMD64 and ARM architectures, 2D acceleration using Xvideo, improved graphics, a completely redesigned and modernized GTK2/Glade graphical interface, integrated plugins, an improved system for classic PSEmu plugins, better configuration tools, translation support, and more. It is oriented towards the ARM architecture (and works very well on the x86_64 architecture) and includes a MIPS->ARM recompiler by Ari64, NEON GTE code, and other performance improvements. | Un fork de PCSX Reloaded (PCSXR, abandonné, lui-même basé sur PCSX-df 1.9, abandonné), et un émulateur libre et multiplateforme de console de jeux SONY PlayStation (PS1). Il offre un BIOS HLE (BIOS libre émulant le BIOS d'origine), la prise en charge des architectures AMD64 et ARM, l'accélération 2D utilisant Xvideo, un graphisme amélioré, une interface graphique GTK2 / Glade entièrement repensée et modernisée, des plugins intégrés, un système amélioré pour les plugins PSEmu classiques, de meilleurs outils de configuration, une prise en charge de la traduction, ... Il est orientée vers l'architecture ARM (et fonctionne très bien sur l'architecture x86_64) et comprend un recompilateur MIPS->ARM par Ari64, du code NEON GTE et d'autres améliorations de performances. | 🙈️🙉️🙊️ No changelog | Latest : 💥️ r26 / Dev: 56fef01 | 2026-04-01 |
![]() |
PCSX2 | Emulation; Flagship; SONY; ps2; BIOS ROM required; Multi-platform; libretro compatible; RetroAchievements | 🕊️ Libre | A libre, multi-platform and mature SONY PlayStation 2 game console emulator supporting a large part of the original PS2 library. In addition to fully emulating the original PS2 library, it offers support for custom resolutions and upscaling, state saving (to pause and resume a game at any time), virtual and shareable memory cards, a patching system, an internal recorder for lossless quality at full speed, and more. It requires the original BIOS (no HLE BIOS yet). A great tool. | Un émulateur de console de jeux SONY PlayStation 2 libre, multiplateforme et mature supportant une grande partie de la bibliothèque originale de la PS2. En plus d'émuler la bibliothèque originale de la PS2 à pleine vitesse, il offre notamment le support des résolutions personnalisées et de l'upscaling, la sauvegarde d'état (pour interrompre et reprendre un jeu à tout moment), les cartes mémoire virtuelles et partageables, un système de correction, un enregistreur interne pour obtenir une qualité sans perte à pleine vitesse. Il nécessite le BIOS d'origine (pas encore de BIOS HLE). Un superbe outil. | 🐜️ Micro-Releases | Latest: 2.6.2/3 // Dev: 💥️ 2.7.257-289 / f1d83f8 | 2026-04-28 |
![]() |
Pachi | Strategy; Board Game; Go Engine; Monte Carlo Tree Search; GTP Protocol; Flagship | 🕊️ Libre | A libre and multi-platform AI for the game of Go (an AI specialized in this type of games), with a fairly good level (power estimated at 1958 Elo/1d for the v.12.50 5k, ranked in the middle of the chart on GitHub in March 2021; humans reach 3800 Elo), communicating with the GTP protocol. Its strong points: it is libre, relatively simple to implement, and exceeds the power of GNU Go, especially if one activates the DCNN (neural network for its movements, making it 2 dan KGS in 19x19, or even 4 dan, depending on the hardware used, on a scale max of 9d) placing it in the category of good engines. Excellent! | Une IA libre et multiplateforme pour le jeu de Go (une IA spécialisée dans ce type de jeux), d'un assez bon niveau (puissance estimée à 1958 Elo/1d pour la v.12.50 5k, classée en milieu de tableau sur GitHub en Mars 2021 ; les humains atteignent 3800 Elo), communiquant avec le protocole GTP. Ses points forts : elle est libre, relativement simple à mettre en œuvre, et dépasse la puissance de GNU Go, surtout si l'on active le DCNN (réseau neuronal pour ses mouvements, le faisant passer à 2 dan KGS en 19x19, voir à 4 dan, en fonction du matériel utilisé, sur une échelle max de 9d) le classant dans la catégorie des bons moteurs. Excellent ! | 🍎️ (Stable) Major release | Latest: 💥️ 12.90 / Dev: 43f6bc9 | 2026-04-22 |
![]() |
Pentobi | Puzzle; Assembly; Blokus | 🕊️ Libre | A libre solo (IA) / multiplayer (up to 4 in hotseat) port of the Blokus board game whose objective is to place the maximum of its 21 pieces (polyomino) with different shapes on the board while blocking his opponent as much as possible. A piece can only be placed on an empty space and as long as it is adjacent to the edge of one of its own pieces. Part lasts about 8 min. The interface is extremely complete and neat, offering online help, a powerful AI with 9 levels, 7 game variations, player rating, a game analysis chart, saving / loading of games, etc. ... Excellent. | Un portage libre solo (IA) / multi (jusqu'à 4 en hotseat) du jeu de tablier Blokus dont l'objectif est de placer le maximum de ses 21 pièces (polyomino) de formes différentes sur le plateau en bloquant son adversaire autant que possible. Une pièce ne peut être placée que sur un espace vide et à condition de jouxter l'arête de l'une de ses propres pièces. Une partie dure environ 8 min. L'interface est extrêmement complète et soignée, offrant l'aide en ligne, une IA puissante avec 9 niveaux, 7 variantes de jeu, le rating des joueurs, un graphique d'analyse de la partie, l'enregistrement / la sauvegarde, etc ... Excellent. | 🐁️ Minor vers. | Latest: 💥️ 30.1 / Dev: e904999 | 2026-03-27 |
![]() |
Perimeter (Периметр) | Strategy; Real Time Strategy; Survival; Sci-fi; Robots; Time Manipulation; Base-Building; Resource Management; Atmospheric; Lore Rich; PvE; PvP; Online Multi; Local Multi | 🕊️💰 Libre with Commercial assets | A commercial RTS (from 2004 modernized by its authors), single/multiplayer, with a libre, multi-platform engine, on a sci-fi theme in a destructible world. It provides gameplay elements such as terraforming, morphing units, energy grids, protective shields (impenetrable but energy-hungry) and surreal worlds. Players transform the terrain to obtain energy, use it as an offensive tool or improve defenses, all the while facing hostile geological processes and entities known as "Scourges". | Un RTS commercial (de 2004 remis aux goûts du jour par ses auteurs), solo/multi, avec un moteur libre et multiplateforme, sur un thème de science-fiction dans un monde destructible. Il fournit des éléments de gameplay comme la terraformation, les unités de morphing, le réseau d'énergie, le bouclier protecteur (impénétrable mais énergivore) et les mondes surréalistes. Les joueurs transforment le terrain pour obtenir de l'énergie, l'utilisent comme outil offensif ou améliorent les défenses tout en étant confrontés à des processus géologiques hostiles et à des entités connues sous le nom de "Fléaux". | 🦍️ Signific. vers. | Latest: 💥️ 3.1.10 / Dev: e3fced8 | 2026-03-31 |
![]() |
Phaser | Development; Framework; HTML5; Javascript; TypeScript; Editor (Commercial); Plugins system; Templates; Multi-platform | 🕊️ Libre | A fast, fun, libre, multi-platform Javascript framework for developing HTML5 games for PCs, mobiles and browsers. It offers WebGL and Canvas rendering on desktop and mobile web browsers. Games can be compiled on iOS, Android and native applications using third-party tools. You can use JavaScript or TypeScript for development. It is used by thousands of developers worldwide. Phaser Editor is a commercial product designed to create games using the libre Phaser framework. | Un framework Javascript libre et multiplateforme rapide, et amusant pour le développement de jeux HTML5 pour PC, mobiles et navigateurs. Il offre un rendu WebGL et Canvas sur les navigateurs web de bureau et mobiles. Les jeux peuvent être compilés sur iOS, Android et des applications natives en utilisant des outils tiers. Vous pouvez utiliser JavaScript ou TypeScript pour le développement. Il est utilisé par des milliers de développeurs dans le monde entier. Phaser Editor est un produit commercial conçu pour créer des jeux utilisant le framework libre Phaser. | 🦍️ Signific. vers. | Latest: 💥️ 4.1.0 // Dev: 7304c64 | 2026-05-05 |
![]() |
Pinta | Development; Content Creation; Image Manipulation; Raster graphics editor | 🕊️ Libre | A lightweight, libre & multi-platform bitmap image editor inspired by Paint.NET, allowing you to draw and manipulate images in a simple but powerful way. It offers the classic drawing tools (freehand drawing, lines, rectangles, ellipses, ...), adjustment and effect tools (35 tools), a complete history (allowing you to go back in time), layer support (to separate and group elements of your image) and a flexible workspace (fixed and/or floating windows). | Un éditeur d'image bitmap léger, libre et multiplateforme, inspiré de Paint.NET, permettant de dessiner et de manipuler des images de manière simple mais puissante. Il offre les outils classiques de dessin (dessin à main levée, lignes, rectangles, ellipses, ...), des outils d'ajustements et d'effets (35 outils), un historique complet (permettant de revenir en arrière), le support des calques (pour séparer et regrouper les éléments de votre image) et un espace de travail souple (fenêtres fixes et/ou flottantes). | 🦍️ Signific. vers. | Latest: 💥️ 3.1.2 // Dev: 7f88639 | 2026-04-05 |
![]() |
Pixelorama | Development; Content Creation; Raster graphics editor; Animation; Godot engine; Sprite Editor; Pixel Art; Retro | 🕊️ Libre | A libre, multiplatform pixel art drawing tool for sprite and tile creation and animation. It features dynamic (one-click) assignment of tools to mouse buttons, timeline animation, drawing during animation, predefined or custom palettes, an elaborate 2D/3D layer system with non-destructive modifications, a powerful drawing canvas with guides, tiles of various shapes (2D, 2.5D), automatic saving, import/export (PNG, sprite sheets, animated GIF & PNG), rotation and scaling algorithms, multiple effects, highly customizable interface, plug-in system, command-line automation. | Un outil de dessin pixel art libre et multiplateforme, pour le dessin et la création de sprites, de tuiles, et l'animation. Il offre notamment l'affectation dynamique (d'un clic) de ses outils aux boutons de la souris, l'animation par timeline, le dessin pendant l'animation, les palettes prédéfinies ou personnalisées, un système de calques 2D/3D élaboré aux modifications non destructives, un puissant canevas de dessin avec guides, des tuiles de différentes formes (2D, 2.5D) sans raccord, la sauvegarde automatique, l'import/export (PNG, feuilles de sprites, GIF & PNG animés), des algorithmes de rotation et de mise à l'échelle, de multiples effets, une interface hautement personnalisable, un système de plugins, l'automatisation en ligne de commande. | 🦍️ Signific. vers. | Latest: 💥️ 1.1.10 / Dev: 801646b | 2026-05-04 |
![]() |
Play! | Emulation; SONY; ps2; ARCADE CABINET; namco; HLE BIOS; Multi-platform | 🕊️ Libre | A libre, multi-platform PlayStation 2 emulator with an emphasis on ease of use (no external BIOS required, and easy setup). At the start of 2024, 42% (1073) of a sample of 2563 games were playable. Support for the 246/256 Namco systems (arcade terminals, the 256 is an upgraded 246 system with better graphics and the laser pistol) has been in development since mid-2023. | Un émulateur libre et multiplateforme de PlayStation 2 mettant l'accent sur la simplicité d'utilisation (pas de BIOS externe requis, et configuration facile). Début 2024, 42% (1073) des jeux d'un échantillon de 2563 jeux sont jouables. Le support des systèmes 246/256 Namco (borne d'arcade, le 256 est système 246 upgradé avec un meilleur graphisme et le pistolet laser) est en développement depuis la mi-2023. | 🦍️ Signific. vers. | Latest: - // Dev: 💥️ 0.75 / d862ad9 | 2026-04-22 |
![]() |
Principia | Simulation; Puzzle; Physics; Robots; Browser version; Keyboard; Mouse; Controller | 🕊️ Libre | A libre, multiplatform sandbox puzzle game. Following on from the successful commercial game “Apparatus” (on Android) in 2011, it was freed in 2022. Players build machines and simulate them using physical simulation. These can be mechanical devices, remote-controlled cars, or pinball machines. Players can also design Lua scripts that interact with the simulation. An Adventure game mode gives players control of a small robot that obeys their commands. Players can take part in a giant battle against enemy robots, or take control of the giant robot and wreak havoc on the world. | Un puzzle de type bac à sable libre et multiplateforme. Succédant en 2013 au jeu commercial à succès « Apparatus » (sur Android) en 2011, il a été libéré en 2022. Le joueur construit des engins et les simule via la simulation physique. Il peut s'agir d'un engin mécanique, d'une voiture télécommandée ou d'un flipper. Il peut aussi concevoir des scripts Lua pouvant interagir avec la simulation. Un mode de jeu Aventure donne le contrôle d'un petit robot obéissant au joueur. Il peut participer à une bataille géante contre des robots ennemis, ou prendre le contrôle du robot géant et semer le chaos dans le monde. | 🎥️ New video | Latest: 2025.04.05 // Dev: e83b594 | 2026-05-04 |
![]() |
ProTracker II clone | Development; Audio Production; Tracker; MOD; Chiptune | 🕊️ Libre | A libre and multi-platform ProTracker 2 clone (release in 1991 by Amiga Freelancers), a popular music sequencer (both in the popular and professional world and at the origin of the MOD file format) originally developed for the Amiga. The goal is to reproduce its operation while adding features and corrections. It includes a built-in sample editor and a keyboard sharing feature that allows you to allocate multiple instruments to different areas of the keyboard. | Un clone libre et multiplateforme du tracker ProTracker 2 (publié en 1991 par Amiga Freelancers), un séquenceur musical populaire (tant dans le milieu populaire que professionnel et à l'origine du format de fichier MOD) initialement développé pour l'Amiga. L'objectif est de reproduire son fonctionnement tout en lui ajoutant des fonctionnalités et corrections. Il comprend notamment un éditeur d'échantillon intégré et une fonction de partage du clavier permettant d'allouer plusieurs instruments à différentes zones du clavier. | 🦍️ Signific. vers. | Latest: 💥️ 1.87-88 / Dev: 8fd892a | 2026-05-01 |
![]() |
Pyxel | Emulation; FANTASY CONSOLE; pyxel; Prototyping; Tools; Retro; Python; Multi-platform; Tile Map Editor; Sprite Editor; Audio Editor; Local Multi; Keyboard; Mouse; Controller | 🕊️ Libre | A libre, multi-platform virtual game console (software, also called "Fantasy computer") with deliberately limited specifications (16 colors, 256x256 pixels, 4-channel sound, Python programming), to encourage small but expressive designs. It supports keyboard, mouse, joystick, and comes with the necessary development tools (for code, sprites, maps, sound effects and music). Its weak point is the lack of easy-to-install deliverables :( | Une console de jeu virtuelle (logicielle, que l'on nomme aussi "Fantasy computer") libre et multiplateforme aux spécifications volontairement limitées (16 couleurs, 256x256 pixels, son 4 canaux, programmation en Python), pour encourager les conceptions petites mais expressives. Elle supporte le clavier, la souris, le joystick, et est livrée avec les outils de conception nécessaires (pour le code, les sprites, les cartes, les effets sonores et la musique). Son point faible est l'absence de livrable facile à installer :( | 🦍️ Signific. vers. | Latest: 💥️ 2.9.0/1 / Dev: 3a81099 | 2026-04-25 |
![]() |
Q3Rally | Vehicular Combat; Action; Arcade; Shooter; TPS; Arena Shooter; Vehicles; Cars; Steering; ioQuake3 engine; Autonomous mod; Online Multi; Deathmatch; PvP; PvE; Keyboard; Mouse; Controller | 🕊️ Libre | A libre, multi-platform, single-player (AI) / multiplayer car combat game. Players take part in arena car battles (the cars are equipped with cannons). The controls are quite tricky, each player collects weapons and bonuses and uses them against their opponents. The game is well made, with superbly modeled and customizable cars and a good soundtrack. The game offers 10 cars and 9 tracks. The interface (the same as Quake) is very user-friendly and makes it easy to play against bots. For the best experience, use keyboard and mouse controls rather than a gamepad, and choose tracks with less tight turns. | Un jeu libre et multiplateforme, solo (IA) / multi, de combats de voitures. Le joueur participe à des combats automobiles en arène (les voitures sont équipées de canons). Le pilotage est assez délicat, chaque joueur ramasse des armes et bonus et les utilise contre ses adversaires. La réalisation est de qualité, avec des voitures superbement modélisées et personnalisables, et une bonne bande son. Le jeu offre 10 voitures et 9 circuits. L'interface (celle de Quake) est très ergonomique et permet de jouer facilement contre des bots. Privilégiez le contrôle au clavier+souris plutôt qu'au gamepad et choisissez des circuit aux virages pas trop serrés pour un meilleur amusement. | 🍏️ (Unstable) Major release | Latest: - // Dev: 💥️ 0.7b/c / 11fda27 | 2026-03-31 |
![]() |
QEMU | Emulation; Virtualizer; MICROSOFT; windows; LINUX; SOLARIS; OS/2; OPENBSD; Flagship; Touchscreen | 🕊️ Libre | A libre, multi-platform emulation and virtualization software. As an emulator, it runs OSes and software designed for other machines with excellent performance in terms of speed. As a virtualizer, it achieves near native performance by executing the emulated code directly on the host processor via the Xen hypervisor or the Linux kernel KVM module. It supports ARM, PowerPC, i386, x86-64, CRIS, M64k, MicroBlaze, MIPS, SH4 and SPARC architectures. | Un logiciel d'émulation et de virtualisation libre et multiplateforme. En émulateur, il fait tourner des OS et logiciels prévus pour d'autres machines avec d'excellentes performances en terme de vélocité. En virtualiseur, il atteint une vélocité proche des performances natives en exécutant le code émulé directement sur le processeur hôte via l'hyperviseur Xen ou le module KVM du noyau Linux. Il prend en charge les architectures ARM, PowerPC, i386, x86-64, CRIS, M64k, MicroBlaze, MIPS,SH4 et SPARC. | 🙈️🙉️🙊️ No changelog | Latest: 11.0 / 💥️ 10.2.2 / 💥️ 10.1.5 / 💥️ 10.0.9 / 9.2.4 / 9.1.3 / 9.0.3 / 8.2.10 / 8.1.5 / 7.2.19 // Dev: 6667668 | 2026-03-20 |
![]() |
QjackCtl | Development; Audio Production; Sound Server | 🕊️ Libre | A libre application dedicated to controlling the JACK sound server, specific to the Linux Desktop Audio infrastructure. It provides a graphical interface to control various JACK server parameters, which are properly recorded between sessions, as well as a way to control the state of the audio server daemon. Over time, this primary interface has become richer by including an enhanced Patchbay (allows connecting inputs/outputs/effects plugins/music editing software to each other) and connection control features. | Une application libre dédiée au contrôle du serveur de son JACK, spécifique à l'infrastructure Audio du bureau Linux. Il fournit une interface graphique permettant de contrôler différents paramètres du serveur JACK, qui sont correctement enregistrés entre les sessions, ainsi qu'une manière de contrôler l'état du démon du serveur audio. Avec le temps, cette interface primordiale est devenue plus riche en incluant une "Patchbay" (permet de connecter les entrées/sorties/plugins d'effets/logiciels d'édition musical entre eux) améliorée et des fonctions de contrôle de connexion. | 🐁️ Minor vers. | Latest: 💥️ 1.0.6 / 84a9e89 | 2026-05-03 |
![]() |
Qt Creator | Development; IDE; C/C++; Multi-platform | 🕊️ Libre | A libre, multi-platform IDE (Integrated Development Environment) for developing applications based on the Qt framework (a framework for designing multi-platform graphical user interfaces). It supports C++, QML and ECMAscript, and includes among other things an editor (with navigation tools, syntax highlighting, auto-completion, code checking, context-sensitive help, code folding and parenthesis mapping), a debugger (with breakpoints, call stack and variable display), and a GUI creation tool. | Un IDE (un Environnement de Développement Intégré) libre et multiplateforme destiné au développement d'applications basées sur le framework Qt (un framework destiné à la conception d'interfaces graphiques multiplateforme). Il prend en charge C++, QML et ECMAscript, et intègre notamment un éditeur (avec ses outils de navigation, la coloration syntaxique, l'auto-complétion, la vérification du code, l'aide contextuelle, le pliage du code et la mise en correspondance des parenthèses), un débogueur (avec points d'arrêts, l'affichage de la pile d'appels et des variables), et un outil de création d'interfaces graphiques. | 🦬️ Huge. vers. | Latest: 💥️ 19.0.1 // Dev: 4e567ea | 2026-04-25 |
![]() |
Qtractor | Development; Audio Production; DAW; Flagship; LV2; LADSPA; DSSI; VST2 | 🕊️ Libre | A libre non-linear, non-destructive, libre, multi-platform DAW for Linux for working with audio and MIDI. It allows to control, record, modify and execute complex acoustic configurations. It uses the JACK sound server for audio and ALSA for MIDI, and supports LADSPA, DSSI, native VSTi and LV2 plug-ins. | Une station de travail numérique (DAW, pour « Digital Audio Workstation ») non linéaire et non destructive, libre, pour Linux, pour travailler avec l'audio et le MIDI. Elle permet de contrôler, enregistrer, modifier et exécuter des configurations acoustiques complexes. Elle utilise le serveur de sons JACK pour l'audio, et ALSA pour le MIDI, et supporte les greffons au format LADSPA, DSSI, VSTi natif et LV2. | 🦍️ Signific. vers. | Latest: 💥️ 1.6.0 / Dev: ff69a72 | 2026-05-05 |
![]() |
Quake 1 (with vkQuake engine) | FPS; Quake 1; Arena Shooter; 3D engine; Multi-platform | 🕊️💰 Libre with Commercial assets | Quake 1 is a FPS (1996) in which the player is the ultimate survivor of a commando sent to a military base where researchers have developed a teleportation prototype that has been corrupted by Quake, a demon who tries to use it to invade the Earth with his hordes of monsters. VkQuake is a libre, multi-platform QuakeSpasm engine running on the Vulkan API, offering much better performance, higher frequencies than 72 Hz without breaking physics, multi-threaded loading, support for 2021 re-release data, underwater effect for dives, dynamic shadows, improved colour accuracy, 8-bit colour emulation, scaling, anti-aliasing, anisotropic filtering, scriptable particles, custom HUDs, and a menu to make loading mods easier. It is also designed as a port, as faithful to the original as possible, compatible with all mods that run on QuakeSpasm like In The Shadows or Arcane Dimensions. | Quake 1 est un FPS (1996) dans lequel le joueur est l'ultime survivant d'un commando envoyé dans une base militaire où des chercheurs ont développés un prototype de téléportation qui a été corrompu par Quake, un démon qui tente de l'utiliser pour envahir la Terre de ses hordes de monstres. VkQuake est un moteur QuakeSpasm libre et multiplateforme fonctionnant avec l'API Vulkan, et offrant notamment de bien meilleures performances, des fréquences supérieures à 72 Hz sans casser la physique, un chargement multithreads, le support des données de la réédition 2021, l'effet sous-marin pour les plongées, les ombres dynamiques, une meilleure précision des couleurs, l'émulation des couleurs 8 bits, la mise à l'échelle, l'anticrénelage, le filtrage anisotropique, les particules scriptables, les HUD personnalisés, un menu pour faciliter le chargement des mods. Il est également conçu comme un port, aussi fidèle à l'original que possible, compatible avec tous les mods qui fonctionnent sur QuakeSpasm comme In The Shadows ou Arcane Dimensions. | 🦍️ Signific. vers. | Latest: 💥️ 1.34.1 / Dev: ab41719 | 2026-04-06 |
![]() |
RPCS3 | Emulation; SONY; ps3; BIOS ROM required; Multi-platform; Flagship; Keyboard; Mouse; Controller; Force Feedback | 🕊️ Libre | A libre, multi-platform PlayStation 3 (Sony) single-player / multi-player (hotseat) emulator. It requires download of the PlayStation 3 firmware file (available for download from the Playstation website). It is capable (as of August 2023) of running 2500 games with Vulkan, OpenGL or DirectX 12 rendering engines in various resolutions (4K support) and ratios, and supports keyboard, mouse and controllers. | Un émulateur solo / multi (en hotseat) de console de jeu PlayStation 3 (Sony) libre et multiplateforme. Il nécessite le téléchargement du fichier de firmware de la PlayStation 3 (disponible au téléchargement sur le site de la Playstation). Il est capable (en Août 2023) de faire fonctionner 2500 jeux avec les moteurs de rendu Vulkan, OpenGL ou DirectX 12 sous différentes résolutions (support du 4K) et ratios, et il supporte le clavier, la souris et les contrôleurs. | 🎥️ New video | Latest: - // Dev: 0.0.40 Alpha / e26c80c | 2026-04-24 |
![]() |
Rare | Tool; Game Launcher; Game Management; Online Gaming; Epic Games; Multi-platform | 🕊️ Libre | A libre, multi-platform interface for the Epic Games Store, enabling you to install, uninstall and launch your games - via Legendary (a command-line tool adding a layer of compatibility with this store). It enables authentication on the store, installation on hard disk or in the cloud, updating and setting up Wine and games, searching for information on ProtonDB, checking games and repairing them if necessary. Its interface provides an immediate overview of your game library (installed/uninstalled games, installation progress), plus filters to make searching easier. An excellent tool! | Une interface libre et multiplateforme pour le magasin Epic Games Store, permettant l'installation, la désinstallation, et le lancement de ses jeux - via Legendary (un outil en ligne de commande ajoutant une couche de compatibilité avec ce magasin). Elle permet notamment l'authentification sur le magasin, l'installation sur le disque dur ou sur le cloud, la mise à jour et le paramétrage de Wine et des jeux, la recherche d'informations sur ProtonDB, la vérification des jeux et leur réparation éventuelle. Son interface offre une vue globale et immédiate de votre librairie de jeux (jeux installés/non installés, avancement des installations) et des filtres pour faciliter leur recherche. Un excellent outil! | 🦬️ Huge. vers. | Latest: 1.12.0 // 💥️ 1.12.0.154/155 / 8670bef | 2026-05-05 |
![]() |
Resources - Audio Production (Instruments, assets, sound effects) | Documentation; Resources; Development; Audio Production | 🕊️ Libre | A set of links to resources and / or documentation for music design | Un ensemble de liens vers des ressources et/ou documentations pour la conception musicale | 🎥️ New video | Latest: - | 2026-03-30 |
![]() |
Resources - Audio Production (Sites and projects) | Documentation; Resources; Development; Audio Production | 🕊️ Libre | A set of links to resources and / or documentation for the Audio Production | Un ensemble de liens vers des ressources et/ou documentations pour la composition musicale | 🎥️ New video | Latest: - | 2026-03-30 |
![]() |
Resources - Doom 1&2 enhanced, Heretic, Hexen 1&2, Strife | Documentation; Resources; Action; FPS; Shooter; Survival Horror; Sci-fi; Gore; Cult Classic; Aliens; Level Editor; Moddable; Doom enhanced; Heretic; Hexen; Strife; Chex Quest; Hexen 2 | 🕊️ Libre | A set of links to resources and / or documentation for the Doom 1&2, Heretic, Hexen 1 & 2, Strife engines | Un ensemble de liens vers des documentations et ressources pour les moteurs de Doom 1&2, Heretic, Hexen 1 & 2, Strife | 🎩️ Enrichment of this entry | - | 2026-04-17 |
![]() |
Resources - Emulation - Nintendo 3DS | Documentation; Resources; Emulation; NINTENDO; 3ds | 🕊️ Libre | A set of links to resources and / or documentation for the Nintendo 3DS handheld game console. | Un ensemble de liens vers des ressources ou documentations relatives à l'émulation de la console de jeu portable Nintendo 3DS. | 🎩️ Enrichment of this entry | Latest: - | 2026-04-24 |
![]() |
Resources - Emulation - Nintendo Game Boy Monochrome | Documentation; Resources; Emulation; NINTENDO; gb | 🕊️ Libre | A set of links to resources and / or documentation for the Nintendo Game Boy handheld game console. | Un ensemble de liens vers des ressources ou documentations relatives à l'émulation de la console de jeu portable Nintendo Game Boy Monochrome. | 🎩️ Enrichment of this entry | Latest: - | 2026-03-23 |
![]() |
Resources - Emulation - Nintendo NES (Famicom) | Documentation; Resources; Emulation; NINTENDO; nes | 🕊️ Libre | A set of links to resources and / or documentation for the Nintendo Entertainment System (NES or Famicom) game console. | Un ensemble de liens vers des ressources ou documentations relatives à l'émulation de la console de jeu Nintendo NES (Famicom). | 🎩️ Enrichment of this entry | Latest: - | 2026-04-01 |
![]() |
Resources - Emulation - PC | Documentation; Resources; Emulation; MICROSOFT; PC | 🕊️ Libre | A set of links to resources and / or documentation for the IBM PC compatible home computers. | Un ensemble de liens vers des ressources ou documentations relatives à l'émulation des ordinateurs compatibles IBM PC (anciens jeux sous DOS et premières versions de Windows). | 🎩️ Enrichment of this entry | Latest: - | 2026-04-15 |
![]() |
Resources - Emulation - SNK Neo-Geo (Neo-Geo AES), SNK Neo-Geo MVS | Documentation; Resources; Emulation; SNK; neo-geo | 🕊️ Libre | A set of links to resources and / or documentation for the SNK Neogeo (Neogeo AES) game console & SNK Neogeo MVS | Un ensemble de liens vers des ressources ou documentations relatives à l'émulation de la console de jeu SNK Neogeo (Neogeo AES) et de la borne d'arcade SNK Neogeo MVS | 🎩️ Enrichment of this entry | Latest: - | 2026-03-28 |
![]() |
Retro Commander | Wargame; Strategy; 4X; Real Time Strategy; Real Time Tactics; Post-apocalyptic; Alternate History; Military; Mecha; Tanks; Helicopters; Vehicular Combat; libGDX; LWJGL; Retro; Campaigns; Weather; Day & Night; Fog of War; Campaigns; Missions; Team-Based; PvE; PvP; Local Multi; Local Co-op; Co-op; Co-op AI; Online Multi; ELO-ranking; Level Editor | 🎁 Free of charge | A free single-player / multi-player (co-op, LAN/online) post-apocalyptic real time wargame (RTS). In a world where a cataclysm has occurred on Mother Earth, the player faces the AI in solo (skirmishes and comic based story campaign), or in multi and co-op (other players / AI) to face other players in multi-platform matches with multiple objectives (elimination, survival, CTF, defense, battle royale) involving different factions (with their own technologies) and an arsenal of vehicles (tanks, jets, helicopters, airships, ships, submarines, ...). Games are analyzed (statistics) and players have an ELO rating. The game focuses on a fun single player game and an exciting multiplayer experience. | Un wargame gratuit solo/multi (coop, en LAN/ligne) post-apocalyptique temps réel (RTS). Dans un monde où un cataclysme s'est produit sur la Terre Mère, le joueur affronte l'IA en solo (escarmouches et campagne narrative basée sur une bande dessinée), ou en multi et coop (autres joueurs / IA) pour affronter d'autres joueurs dans des matchs multiplateformes aux objectifs multiples (élimination, survie, CTF, défense, bataille royale) impliquant différentes factions (avec leurs propres technologies) et un arsenal de véhicules (chars, jets, hélicoptères, dirigeables, navires, sous-marins, ...). Les parties sont analysées (statistiques) et les joueurs ont un classement ELO. Le jeu met l'accent sur un jeu solo amusant et une expérience multijoueur passionnante. | 🦬️ Huge. vers. | Latest: 💥️ 2.32.165 | 2026-05-05 |
![]() |
Return To Castle Wolfenstein (with RealRTCW engine) | FPS; Shooter; Action; Adventure; Stealth; Zombies; id Tech 3 engine; 3D engine; Alternate History; Wolfenstein; World War I & II; Supernatural; Sci-fi; Gore; Horror; Atmospheric; Cinematic; Classic | 🕊️💰 Libre with Commercial assets | Return To Castle Wolfenstein (RTCW) is an FPS/adventure game and a reboot of the Wolfenstein series, in an alternate history to World War II in which the player is Agent William J. Blazkowicz, an American soldier sent by the Allied Secret Service to investigate rumors about the SS Paranormal Division. However, he is captured and locked up in Wolfenstein Castle from where he tries to escape. It is then that he discovers that they have not only managed to bring back the dead but that they have become uncontrollable... RealRTCW is a libre, multi-platform engine (based on the iortcw engine) with new rendering, expanded arsenal, rebalanced gameplay, new models, textures and high quality sounds. | Return To Castle Wolfenstein (RTCW) est un FPS / jeu d'aventure et un reboot de la série Wolfenstein, dans une histoire alternative à la 2nde guerre mondiale dans laquelle le joueur est l'agent William J. Blazkowicz, un soldat américain envoyé par les services secrets Alliés pour enquêter sur des rumeurs concernant la Division paranormale SS. Il est néanmoins capturé et enfermé dans le château de Wolfenstein d'où il tente de s'échapper. C'est alors qu'il découvre qu'ils sont non seulement parvenus à ramener des morts à la vie mais que ces derniers sont devenus incontrôlables ... RealRTCW est un moteur libre et multiplateforme (basé sur le moteur iortcw) avec un nouveau rendu, un arsenal étendu, un gameplay rééquilibré, de nouveaux modèles, textures et sons de haute qualité. | 🍎️ (Stable) Major release | Latest: 💥️ 5.4 / Dev:b1b8ea1 | 2026-03-31 |
![]() |
Rexuiz | FPS; Arena Shooter; eSports; id Tech 2 engine; Sci-fi; Fast-Paced; Level Editor; Moddable; Fog of War; Online Multi; Co-op; Competitive; PvP; Flagship | 🎁 Free of charge | A fork and modernization (optimized code) of Nexuiz Classic. It's a mature, free and multi-platform FPS (based on the DarkPlaces engine), oriented towards fast multiplayer games (SP vs IA is also supported) in arenas (e-sport) in Deathmatch. It offers many online servers, maps, game modes (Deathmatch, Capture the flag, Team Deathmatch, Freeze Tag, Clan Arena, ...), and weapons (9, with primary and secondary fire). I really like the installer (which also allows you to update it), the "Cartoon" display option, the ability to play in windowed mode, and to practice solo before entering the multiplayer arenas. A very polished game. Great! | Un fork et une modernisation (code optimisé) de Nexuiz Classic. C'est un FPS mature, gratuit et multiplateforme (basé sur le moteur DarkPlaces), orienté vers le jeu rapide, multijoueur (le solo vs IA est aussi supporté) en arènes (e-sport) en Deathmatch. Il offre de nombreux serveurs en ligne, modes de jeux (Deathmatch, Capture the flag, Team Deathmatch, Freeze Tag, Clan Arena, ...), armes (9, avec tir primaire et secondaire) et cartes. | 🦍️ Signific. vers. | Latest: 💥️ 2.5.5-260419 / Dev: 6187082 | 2026-05-03 |
![]() |
RollerCoaster Tycoon 2 (with OpenRCT2 engine) | City-Building; Factory Sim; Sandbox; Management; Simulation; Strategy; Economy; Transportation; Classic; Retro; Pixel Art; Day & Night; Level Editor; Co-op | 🕊️💰 Libre with Commercial assets | RollerCoaster Tycoon 2 (RollerCoaster Tycoon® 2: Triple Thrill Pack, aka RCT2) is a construction and management simulation game that simulates the management of an amusement park. The player must try to make profits and maintain the good reputation of the park, while keeping its customers satisfied. OpenRCT2 is a free, multi-platform project that brings new features, including an engine compatible with a more powerful AI and a cooperative multiplayer mode, a new interface, editing tools, scenario and Sandbox modes. | RollerCoaster Tycoon 2 (RollerCoaster Tycoon® 2 : Triple Thrill Pack, alias RCT2) est un jeu de simulation de construction et de gestion qui simule la gestion d'un parc d'attractions. Le joueur doit essayer de faire des bénéfices et de maintenir la bonne réputation du parc, tout en gardant ses clients satisfaits. OpenRCT2 est un projet libre et multiplateforme qui apporte de nouvelles fonctionnalités, notamment un moteur compatible avec une IA plus puissante et un mode multijoueur coopératif, une nouvelle interface, des outils d'édition, des modes scénario et Sandbox. | 🍏️ (Unstable) Major release | Latest: - // Dev: 💥️ 0.5.0 / a3fc66c | 2026-04-17 |
![]() |
SageMath | Puzzle; E-learning; Mathematics | 🕊️ Libre | A libre and multi-platform software for general and advanced mathematics that aims to become a libre alternative to Magma, Maple, and Mathematica formal compute systems, as well as the MATLAB numerical computation software. For this it relies on other libre software (a hundred, NumPy, SciPy, matplotlib, Sympy, Maxima, GAP, FLINT, R, ...) that it brings together under a unified interface. It covers a wide range of mathematics, including algebra, analysis, number theory, cryptography, etc. | Un logiciel libre et multiplateforme de mathématiques générales et avancées, pures et appliquées dont l'objectif est de devenir une alternative libre aux systèmes de calcul formel Magma, Maple, et Mathematica ainsi qu'au logiciel de calcul numérique MATLAB. Pour cela il s'appuie sur d'autres logiciels libres (une centaine, NumPy, SciPy, matplotlib, Sympy, Maxima, GAP, FLINT, R, ...) qu'il réuni sous une interface unifiée. Il couvre une vaste gamme de mathématiques, dont l'algèbre, l'analyse, la théorie des nombres, la cryptographie, etc ... | 🦍️ Signific. vers. | Latest: 10.8 // Dev: 💥️ 10.9.rc1 / b360030 | 2026-05-01 |
![]() |
SaveState | Tool; Back-up; Mouse; Controller | 🕊️ Libre | A libre, multi-platform tool for easily backup players' progress in their games. It features compressed savegames management, profile management (save a profile manually or by analysis via a simple drag-and-drop of a game shortcut, specific triggering of a savegame profile by desktop shortcut), automatic backups (with settings for the number of backups to keep, compression level, source size and available space checks), Steam (detection of installed games) and Minecraft support, emulator support (experimental), all without requiring administrative privileges. | Un outil libre et multi-plateforme permettant de sauvegarder et restaurer facilement la progression du joueur dans ses jeux. Il offre notamment la gestion des sauvegardes compressées, la gestion de profils (enregistrement d'un profil manuellement ou par analyse via un simple glisser-déposer du raccourci d'un jeu, le déclenchement spécifique d'un profil de sauvegarde par raccourci sur le bureau), des sauvegardes automatiques (avec paramétrage du nombre de sauvegarde à conserver, du niveau de compression, avec vérifications de taille du source et de l'espace disponible), le support de Steam (détection des jeux installés) et de Minecraft, le support (expérimental) des émulateurs, le tout sans nécessiter de privilèges d'administration. | 🍎️ (Stable) Major release | Latest: 💥️ 2.7 / Dev: de92392 | 2026-04-28 |
![]() |
ScummVM | Emulation; ScummVM engine; 2D & 3D engine; Game Launcher; Flagship; Scripting support; Adventure; Exploration; Sierra, LucasArts, ...; Family Friendly; Comedy; Cartoon; Pixel Art; Retro; Cult Classic; Mouse; Gamepad | 🕊️ Libre | A libre, multi-platform re-implementation of point-and-click engines from the 80's to 2000, allowing to play old flagship titles on recent hardware and on different platforms - reusing their data. It is compatible with the engines SCUMM & GrimE (2D & 3D, LucasArts), AGI & SCI (2D, Sierra On-Line), and a hundred others. Among these titles are Day of the Tentacle, Indiana Jones, Monkey Island, King's Quest 1-6, Space Quest 1-5, Gobliiins 1-3, The Legend of Kyrandia 1-3, Simon the Sorcerer 1 & 2, but also more recent titles developed specifically for this engine. | Une ré-implémentation libre et multiplateforme de moteurs de pointer-et-cliquer des années 80 à 2000, permettant de jouer à d'anciens titres phares sur du matériel récent et sur différentes plateformes - en réutilisant leurs données. Il est compatible avec les moteurs SCUMM & GrimE (2D & 3D, LucasArts), AGI & SCI (2D, Sierra On-Line), et une centaine d'autres. Parmi ces titres on trouve notamment Day of the Tentacle, Indiana Jones, Monkey Island, King's Quest 1-6, Space Quest 1-5, Gobliiins 1-3, The Legend of Kyrandia 1-3, Simon the Sorcerer 1 & 2, mais aussi des titres plus récents développés spécifiquement pour ce moteur. | 🍎️ (Stable) Major release | Code: Latest: 2.9.1 // 💥️ 2026.2.0 / fcc2cf4 // Content compatibility: 20260302 | 2026-03-31 |
![]() |
SemantiK | Puzzle; Number & Letter; Guess | 🕊️ Libre | A libre game in which the player tries to guess the secret word by trying to get as close as possible to it contextually. Each proposition is assigned a temperature and a progress index (from 1 to 1000%). The default language is French, but you can import your own language and word lists. It uses a pre-trained language model-no AI, just a model that can calculate similarity between words. Everything runs on the machine, no cloud. On demand, the interface provides a hint to get on the right track. A good game. | Un jeu libre dans lequel le joueur tente de deviner le mot secret en essayant de s'en approcher le plus possible contextuellement. Chaque proposition se voit attribuer une température et un indice de progression (de 1 à 1000%). La langue par défaut est le français, mais vous pouvez importer votre propre langue et vos propres listes de mots. Il utilise un modèle de langage pré-entraîné, pas d'IA, mais juste un modèle qui peut calculer une similarité entre les mots. Tout tourne sur la machine, pas de cloud. A la demande l'interface fournit un indice permettant de se mettre sur la voir. Un bon jeu. | 🙈️🙉️🙊️ No changelog | Latest: 💥️ 1.7.4 / Dev: 86870d6b | 2026-04-02 |
![]() |
ShashChess | Strategy; Board Game; Chess; Chess Engine; Chess960; UCI Protocol | 🕊️ Libre | A libre and multi-platform AI for chess derived from StockFish, itself an improvement of Glaurung 2.1. Ranked among the best in the world (estimated power of 3531 ELO for v.26.0, finishing 1st ex aequo on 3374 participants of April 29, 2023). It communicates with the UCI protocol (the most common protocols are CECP aka Winboard/Xboard, and UCI). The objective is to apply the theory of a book by Alexander Shashin to improve the strength of the engine and its behavior on different types of positions via different algorithms. | Une IA libre et multiplateforme pour le jeu d'échecs dérivée de StockFish, elle-même une amélioration de Glaurung 2.1. Classée parmi les meilleures au monde (puissance estimée à 3531 ELO pour la v.26.0, terminant 1ere ex aequo sur 3374 participants du 29 Avril 2023). Elle communique avec le protocole UCI (les protocoles les plus courants sont CECP aka Winboard/Xboard, et UCI). L'objectif est d'appliquer la théorie d'un livre d'Alexander Shashin pour améliorer la force du moteur et son comportement sur différents types de positions via différents algorithmes. | 🐁️ Minor vers. | Latest: 💥️ 41.1/2 / Dev: 7dde714 | 2026-04-02 |
![]() |
Shattered Pixel Dungeon | RPG; Dungeon Crawler; Adventure; Exploration; Class-Based; Loot; Crafting; Fantasy; Retro; Procedural Generation; Fog of War; libGDX; Flagship; Pixel Art; Class-Based; Difficult; Casual; Keyboard; Mouse; Controller | 🕊️ Libre | A fork of Pixel Dungeon, and a traditional turn-based dungeon crawler RPG, libre and multi-platform, with pixel art graphics, great diversity and re-playability. Each game is unique, with 5 hero classes, each with 2 subclasses, 3 endgame abilities and over 25 talents, equipment that can be enchanted and upgraded, 5 dungeon regions, 26 floors, 100 room types and trillions of possible floor layouts, 60 enemy types, 30 traps, 5 bosses, 9 optional challenges and over 100 achievements. A RPG with a simple approach, but with great depth, where strategy is essential to win! Once again, an absolute must-try! | Un fork de Pixel Dungeon, et un RPG traditionnel au tour par tour de type dungeon crawler, libre et multiplateforme, avec des graphismes pixel art, une grande diversité et re-jouabilité. Chaque jeu est unique, avec 5 classes de héros, chacun avec 2 sous-classes, 3 capacités de fin de partie et plus de 25 talents, des équipements qui peuvent être enchantés et améliorés, 5 régions de sous-sols, 26 niveaux, 100 types de pièces et des billions d'agencements de niveaux possibles, 60 types d'ennemis, 30 pièges, 5 boss, 9 défis optionnels et plus de 100 succès. Un RPG d'un abord simple, mais avec une grande profondeur où la stratégie est indispensable pour gagner ! Là encore : une pure merveille à tester absolument ! | 🦍️ Signific. vers. | Latest: 💥️ 3.3.8 // Dev: 7b8b845 | 2026-03-25 |
![]() |
Shotcut | Tool; Video Editing; Multimedia; MLT Framework; Flagship | 🕊️ Libre | A libre, multi-platform, non-linear video editor. It supports a wide range of audio, video and images formats via FFmpeg and Frei0r, has many features for audio (volume, balance, filters, spectrum analyzer, effects, 5.1 sound, Jack, ...), video (transitions , composition, mixing, filters, effects) and editing (copy, cut, paste, insert, erase, timeline, undo / redo, save and load, drag-n-drop from the file manager, ...), capture from webcam, screen, audio or network, and supports different professional devices. | Un éditeur de vidéo non linéaire libre et multiplateforme. Il supporte un large éventail de formats audio, vidéos et images via FFmpeg et Frei0r, dispose de nombreuses fonctionnalités pour l'audio (volume, balance, filtres, spectres, effets, son 5.1, Jack, ...), la vidéo (transitions, composition, mélanges, filtres, effets) et l'édition (copier, couper, coller, insertion, effacement, timeline, undo/redo, sauvegarde et chargement, drag-n-drop depuis le gestionnaire de fichier, ...), capture depuis la webcam, l'écran, l'audio ou le réseau, et supporte différents périphériques professionnels. | 🍎️ (Stable) Major release | Latest: 💥️ 26.4 // Dev: 397a320 | 2026-05-04 |
![]() |
Simutrans | Simulation; Transportation; Management; Economy; Strategy; Sandbox; Building; Train Sim; Planes; Ships; Pixel Art; Retro; Replay Value; Flagship; Open World; Day & Night; Level Editor; Moddable; Local Multi; Online Multi; In-game chat | 🕊️ Libre | A libre, multi-platform, single-player / multi-player (LAN / online) transport (by airplanes, ships, trains, trams, trucks, buses, monorails, and even maglevs) and economy simulation game, similar to Transport Tycoon Deluxe, whose main objective is to make its transportation company thrive, or simply to transport for fun. The player builds infrastructure for the transport of passengers and freight between cities, industries and tourist attractions and the rest develops around. The maps are of all sizes and the game is moddable. | Une simulation libre, multiplateforme, solo/multi (en LAN et en ligne) de transport (par avion, bateau, train, tramway, camion, bus, monorails et même lévitation) et d'économie, semblable à Transport Tycoon Deluxe, dont l'objectif principal est de faire prospérer sa société de transport, ou tout simplement de transporter pour le plaisir. Le joueur construit l'infrastructure pour le transport de passagers et de fret entre les villes, industries et attractions touristiques et le reste se développe autour. Les cartes sont de toutes tailles et le jeu est moddable. | 📨️📭️ No changelog yet | Latest: 💥️ 124-4-1 // Dev: Nightly : 💥️ r11919➜r11930 / 8d91dad | 2026-04-22 |
![]() |
Snes9x | Emulation; NINTENDO; snes; Multi-platform; Flagship; libretro compatible; HLE BIOS; Controller; Online Multi; Co-op | 🎁 Free of charge | A free (not libre), multi-platform, single-player / multi-player (hotseat with 2 controllers) SNES (Super Nintendo Entertainment System, Super Famicom) emulator. It is resource-efficient, and supports almost the entire SNES software library and peripherals, sound, numerous graphics modes (EPX, TV, Smooth, SuperEagle, 2xSaI, Super2xSaI, EPX, hq2x, 2xBRZ, ...), several types of graphics acceleration (OpenGL, XVideo and Vulkan), various effects, state saving and video recording. 2 versions (Gtk interface or command line). Excellent! | Un émulateur gratuit et multiplateforme, solo/multi (hotseat avec 2 manettes) de la console SNES (Super Nintendo Entertainment System, Super Famicom). Il est peu gourmand en ressources, et offre notamment le support de presque l'intégralité de la logithèque SNES, de ses périphériques, du son, de nombreux modes graphiques (EPX, TV, Smooth, SuperEagle, 2xSaI, Super2xSaI, EPX, hq2x, 2xBRZ, ...), de plusieurs types d'accélération graphiques (OpenGL, XVideo et Vulkan), de différents effets, de la sauvegarde d'état, de l'enregistrement vidéo. 2 versions (interface Gtk ou ligne de commande). Excellent ! | 🎩️ Enrichment of this entry | Latest: 💥️ 1.60➜1.63 / Dev: 121bb37 | 2026-04-24 |
![]() |
SokoGrump | Puzzle; Transport; Sokoban; Keyboard | 🎁 Free of charge | A free, multi-platform Sokoban game featuring Grumpy Cat. He must push all the crates in a warehouse to their storage locations without getting stuck. The game currently includes 100 levels of increasing difficulty, and the goal is to complete them all in as few moves as possible. | Un sokoban gratuit et multi-plateforme, mettant en scène Grumpy Cat. Il doit pousser toutes les caisses d'un entrepôt vers leur emplacement de stockage sans rester coincé. Le jeu comprend actuellement 100 niveaux de difficulté progressive, et le but est de tous les terminer en un minimum de mouvements. | 🐁️ Minor vers. | Latest: 💥️ 2.6.1 / Dev: 3119947 | 2026-04-24 |
![]() |
Solarus | Development; Flagship; 2D engine; Solarus engine; Action RPG; JRPG; Zelda; Visual Novel; Level Editor; Game Launcher; Split Screen; Keyboard; Controller; Force Feedback | 🕊️ Libre | A libre and multi-platform engine & development environment for 2.5D Action-RPG games (not limited to Zelda games). The engine supports heavy computations and low-level operations, so the developer can focus on the logic of the game, based on Lua scripts. These scripts describe the behavior of enemies and actions, and bidirectionally communicate with the engine (which can also trigger scripts according to particular events). It has been put to the test in 6 published games, and 6 more are in development. | Un moteur et un environnement libre et multiplateformes de développement de jeux d'Action-RPG en 2.5D (ne se cantonnant pas à des jeux de type Zelda). Le moteur prenant en charge les calculs lourds et opérations de bas niveau, le développeur peut ainsi se concentrer sur la logique du jeu, basée sur des scripts Lua. Ces scripts décrivent le comportement des ennemis et les actions, et communiquent de manière bidirectionnelle avec le moteur (celui-ci peut aussi déclencher des scripts en fonction d'évènements particuliers). Il a été mis à l'épreuve dans 6 jeux publiés, et 6 autres sont en développement. | 🦍️ Signific. vers. | Latest: 💥️ 2.0.4 // Dev: 7b69cf05 | 2026-04-12 |
![]() |
SonoBus | Development; Audio Production; Audio Communication; Conferences; Low-latency; LV2; VST3 | 🕊️ Libre | A libre, multi-platform (including mobile) tool that allows easy streaming of high quality (adjustable) unencrypted peer-to-peer sound with low latency between devices on the Internet or a local network. Simply choose a unique group name (with an optional password), and instantly connect multiple people to each other for music, remote sessions, podcasts, etc. Easily record everyone's audio, and stream any audio content to the entire group. | Un outil libre et multiplateforme (y compris mobiles) permettant de diffuser très facilement et en continu du son peer-to-peer non crypté de haute qualité (ajustable) et à faible latence entre des appareils sur internet ou un réseau local. Il suffit de choisir un nom de groupe unique (avec un mot de passe optionnel), et de connecter instantanément plusieurs personnes entre elles pour faire de la musique, des sessions à distance, des podcasts, etc. Enregistrez facilement l'audio de tout le monde, et diffusez n'importe quel contenu audio à l'ensemble du groupe. | 📨️📭️ No changelog yet | Latest: 💥️ 1.7.3 / Dev: 35f1062 | 2026-04-06 |
![]() |
Spring - Spring:1944 | Strategy; Tactical; Real Time Tactics; Macromanagement; Wargame; Conquest; Military; World War I & II; Tanks; Naval battles; Ships; Planes; Spring engine; Open World; Weather; Replay Value; Local Multi; Online Multi; Co-op; PvP; Mouse; Keyboard | 🕊️🧛️ Libre with NC assets | A free, multi-platform solo/multiplayer RTS set during the Second World War, featuring eight authentic warring factions (the USA, the UK, Nazi Germany, the USSR, Japan, Italy, Hungary and Sweden), each with their own strengths and weaknesses (a total of nearly 300 distinct units). It offers an interesting blend of old-school real-time strategy and realism, incorporating key mechanics such as logistics and unit morale management. It is a mature project (launched in 2002) that prioritises fun gameplay for all audiences (hardcore gamers and casual players alike). | Un RTS solo/muti, gratuit et multiplateforme sur le thème de la 2nde guerre mondiale, proposant 8 factions belligérantes authentiques (USA, Royaume-Uni, Allemagne nazie, URSS, Japon, Italie, Hongrie et Suède), chacune avec ses forces et faiblesses (au total près de 300 unités distinctes). Il offre un mélange intéressant de stratégie temps réel à l'ancienne et de réalisme, prenant en charge des mécaniques importantes telles que la logistique et la gestion de la peur de l'unité. C'est un projet mature (initié en 2002) privilégiant un gameplay amusant pour tout public (hardcore gamers comme joueurs occasionnels). | 🪶️ Resuming development | Latest: 3.0 (Operation Frühlingserwachen) / Dev: cca9682 | 2026-04-25 |
![]() |
StarPSX | Emulation; SONY; ps1; Multi-platform | 🕊️ Libre | A libre and multiplatform PlayStation 1 console emulator. As of January 2026, it is in development and is just becoming playable (with Mortal Combat 2). | Un émulateur libre et multi-plateforme de console PlayStation 1. En Janvier 2026, il est en développement et commence tout juste à être jouable (avec Mortal Combat 2). | 🍏️ (Unstable) Major release | Latest: - // Dev: 💥️ 0.8.0/1/2/3 / 7b4801c | 2026-04-22 |
![]() |
Stellarium | E-learning; Astronomy; Planetarium; Simulation; Space; Massive World; Day & Night; Flagship; Plugins system | 🕊️ Libre | A libre, multi-platform mature planetarium, displaying a real-time 3D sky as it can be observed. It is a complete tool, accessible to beginners, which is used by some planetarium projectors. It has a catalogue of over 600k stars (expandable to 177 million), displays information on the brightest stars, images of most of the objects in the Messier catalogue and the Milky Way, real-time position of planets and their satellites, it is scriptable, supports plug-ins and can be used to control a telescope. | Un planétarium libre, multiplateforme et mature, affichant un ciel en 3D en temps réel, tel qu'il peut être observé. C'est un outil complet, accessible aux débutants, qui est utilisé par certains projecteurs de planétarium. Il dispose d'un catalogue de plus de 600k étoiles (pouvant être porté à 177 millions), affiche des informations sur les étoiles les plus brillantes, des images de la plupart des objets du catalogue Messier et de la Voie lactée, la position en temps réel des planètes et de leurs satellites, il est scriptable, prend en charge les greffons et permet de piloter un télescope. | 🍎️ (Stable) Major release | Latest: 💥️ 26.1 / Dev: 60ea835 | 2026-04-10 |
![]() |
Super Mario War | Party Game; Smash Bros; Action Platformer; Crossover; Arena Shooter; Fighting; Jump; Family Friendly; Funny; 8-bit; Pixel Art; Remake; Fast-Paced; Casual; Level Editor; PvE; PvP; Competitive; Local Multi; 4 Player Local; Keyboard; Controller | 🕊️🥴️ Libre with fairuse assets | A libre (except for the graphics: fair use), multi-platform, single-player (AI) / multi (up to 4 in hotseat/LAN), Super Smash Bros. combat game featuring characters from Nintendo's Super Mario Bros. series. The goal is to crush your opponents by jumping on their heads or using powerups. It offers a huge amount of content (29 characters, 22 mods with modifiers, 300 animated maps, LAN multiplayer, a level and world editor. A very high quality game. The best. | Un jeu libre (sauf le graphisme : fair use) et multiplateforme, solo (IA) / multi (jusqu'à 4 en hotseat/LAN), de combats de type Super Smash Bros, dont les personnages sont des personnages de la série Super Mario Bros. de Nintendo. L'objectif est d'écraser ses adversaires en leur sautant sur la tête ou en utilisant des powerups. Il offre un contenu très important (29 personnages, 22 mods avec modificateurs, 300 cartes animées, le multijoueur en LAN, un éditeur de niveaux et de mondes. Un jeu de très grande qualité. Le top. | 🍎️ (Stable) Patch release | Latest: 💥️ 2026-04-01 // Dev: 220bbd9 | 2026-04-06 |
![]() |
Super Smash Bros Melee (with Slippi emulator) | Fighting; Action Platformer; eSports; Crossover; Jump; Funny; Cartoon; Cute; Fast-Paced; Casual; Competitive; Party Game; Local Multi; Online Multi; PvP; Competitive; PvE; Moddable; Keyboard; Controller; Force Feedback | 🕊️🥴️ Libre with fairuse assets | Super Smash Bros. Melee (SSBM, Melee) is a 3D multiplayer fighting game released for GameCube in 2001, a sequel to Super Smash Bros. (for the Nintendo 64 in 1999), whose goal now is to do maximum damage to his opponents. Here, too, the player plays as characters from Nintendo video games. Slippi is an emulator derived from Dolphin, modernizing the game (unified interface, support for modern hardware, netplay, matchmaking, game statistics, etc.). | Super Smash Bros. Melee (SSBM, Melee) est un jeu de combat multi-joueur en 3D sorti sur GameCube en 2001, suite de Super Smash Bros. (sur Nintendo 64 en 1999), dont l'objectif est à présent de faire le maximum de dégâts à ses adversaires. Le joueur y incarne là aussi des personnages tirés des jeux vidéo Nintendo. Slippi est un émulateur dérivé de Dolphin modernisant ce jeu (interface unifiée, support des matériels modernes, du netplay, matchmaking, statistiques de jeu, ...). | 🍎️ (Stable) Major release | Latest: 💥️ 3.6.0 / Dev: 25243a2 | 2026-05-05 |
![]() |
SuperTuxKart | Arcade; Sports; Motorsport; Driving; Mario Kart; Tux; Casual; Cartoon; Cute; Funny; Family Friendly; Replay Value; Flagship; Weather; Day & Night; Level Editor; Moddable; Story Mode; Challenges; 4 Player Local; Split Screen; Co-op; Local Multi; Online Multi; Force Feedback; Controller | 🕊️ Libre | A libre, multi-platform, solo (IAs) / multiplayer (LAN/WAN, up to 8 in split screen) 3D karting race. Like a Mario Kart, it is focused on fun (more than realism). It is a very complete and mature game offering several game modes (Story, Grand Prix, Time Trial) featuring many vehicles / characters through different biomes / arenas (desert, space, beach, ...) in races where all tricks are allowed (bowling balls, suckers, chewing gum, cakes). | Une course de karting en 3D solo (IAs) / multi (LAN/WAN, jusqu'à 8 en écran partagé), libre et multiplateforme. À la manière d'un Mario Kart, elle est axée sur le plaisir de jeu (plus que sur le réalisme). C'est un jeu très complet et mature offrant plusieurs modes de jeux (Histoire, Grand Prix, Time Trial) mettant en scène de nombreux véhicules / personnages au travers de différents biomes / arènes (désert, espace, plage, ...) dans des courses où tous les coups sont permis (boules de bowling, ventouses, chewing-gums, gâteaux). | 🎥️ New video | Latest: 1.5 // Dev: 20260216 / 1feeb05 | 2026-05-04 |
![]() |
TORCS | Sports; Motorsport; High Speed Circuit; Rally; Driving; Steering; Racing; Simulation; Action; Vehicles; Cars; Fast-Paced; Moddable; Local Multi; 4 Player Local; Competitive; Split Screen; Controller; Keyboard; Mouse; Steering Wheel | 🕊️ Libre | A libre, multi-platform car racing game on circuits and tracks. It features single-player (AI) and multiplayer (up to 4 in split-screen) gameplay in 50 different cars on 20 circuits, in single races or championships featuring up to 100 cars. On the graphics side, it supports lighting, smoke, skid marks and glowing brake discs. The simulation itself supports a simple damage model, collisions, tire and wheel properties (elasticity, damping, rigidity, etc.), aerodynamics (ground effects, spoilers, etc.). In terms of game control, it supports gamepads and steering wheels (in addition to keyboard and mouse). | Un jeu libre et multiplateforme de course automobile sur circuits et sur pistes. Il permet le jeu solo (IA) et multijoueur (jusqu'à 4 en écran partagé) à bord de 50 voitures différentes sur 20 circuits, en courses simples ou en championnat mettant en scène jusqu'à 100 voitures. Côté graphisme, il supporte les fonctions d'éclairage, de fumée, les marques de dérapage et les disques de freins incandescents. La simulation en elle-même supporte un modèle de dégâts simples, les collisions, les propriétés des pneus et roues (élasticité, amortissement, rigidité, ...), l'aérodynamisme (effets de sol, spoilers, ...). Côté contrôle du jeu, celui-ci supporte les gamepads et volants (en plus du clavier et de la souris). | 🍏️ (Unstable) Major release | Latest: 💥️ 1.3.8-test1 / Dev: 7ed3e0 | 2026-04-25 |
![]() |
TVTower | Simulation; Management; Company Sim; Humorous; Pixel Art; 1990s; Retro; Remake | 🕊️ Libre | A libre, multi-platform & improved remake (addition of multiplayer mode, improved graphics, soundtrack and simulation), of the game MadTV, a humorous business simulation in which the player takes on the role of program director of a television station.To do so, he will have to try to get the maximum of audience by taking into account on one hand the concerned public and its tastes (the contents are important) according to the time slots, and on the other hand the budgetary constraints (financing by the advertisers) and the concurrence. | Un remake libre, multiplateforme & amélioré (ajout du mode multijoueur, amélioration du graphisme, de la bande son et de la simulation) de MadTV, une simulation humoristique de business dans laquelle le joueur endosse le rôle de directeur de programmation d'une chaîne de télévision. Pour cela il devra tenter de faire le maximum d'audience en tenant compte d'une part du public concerné et de ses goûts (les contenus sont importants) en fonction des tranches horaires, et d'autre part des contraintes budgétaires (financement par les annonceurs) et de la concurrence. | 🦬️ Huge. vers. | Latest: - // Dev: 💥️ 0.8.4 / 9eb6b1d | 2026-04-02 |
![]() |
Tahoma2D | Development; Content Creation; Web animations; Motion Graphics; Animation; Image Manipulation; Raster graphics editor; Vector graphics editor | 🕊️ Libre | Tahoma2D is a fork of OpenToonz, a libre, multi-platform and mature 2D bitmap and vector animation (motion design) tool. Initially developed and used by studios Ghibli (under the name Toonz) and Dwango (which adapted it, used it for its own needs and freed it), it is now used by major studios for short and feature films, and series. It integrates the complete design chain for import, drawing, animation and effects, and can be extended via plugins. Tahoma2D brings to its predecessors simplified project management, a streamlined workspace, a status bar with tips for novices, style set management, a perspective grid tool, a symmetry tool, referenced fills, timeline folders, live clipping masks, and DSLR camera support. | Tahoma2D est un fork d'OpenToonz, un outil libre, multiplateforme et mature d'animation 2D bitmap et vectorielle (motion design). Initialement développé et utilisé par les studios Ghibli (sous le nom de Toonz) et Dwango (qui l'a adapté, utilisé pour ses propres besoins et libéré), il est aujourd'hui utilisé par de grands studios pour des courts et longs métrages, et des séries. Il intègre toute la chaîne de conception pour l'importation, le dessin, l'animation et les effets, et peut être étendu par des plugins. Tahoma2D apporte à ses prédécesseurs une gestion de projet simplifiée, un espace de travail épuré, une barre d'état avec des conseils pour les novices, une gestion des jeux de styles, un outil de grille de perspective, un outil de symétrie, des remplissages référencés, des dossiers de timeline, des masques d'écrêtage en direct, et le support des caméras DSLR. | 🦍️ Signific. vers. | Latest: 💥️ 1.6.1 / Dev: 0bb4276 | 2026-05-05 |
![]() |
Tanuki3DS | Emulation; Multi-platform; NINTENDO; 3ds; HLE BIOS; Keyboard; Controller | 🕊️ Libre | A libre, multi-platform Nintendo 3DS emulator focusing on simplicity, speed and compatibility. It features a HLE BIOS (does not require an external BIOS to run). Development began in August 2024 (no menus or sound yet, command-line startup). It supports gamepads and video upscaling. Many games work, but many suffer from a series of bugs ranging from graphical problems to crashes, and audio is not yet supported. | Un émulateur libre et multiplateforme de la Nintendo 3DS mettant l'accent sur la simplicité, la rapidité et la compatibilité. Il dispose d'un BIOS HLE (ne nécessite pas de BIOS externe pour fonctionner). Son développement a démarré en août 2024 (pas encore de menus ni de son, démarre en ligne de commande). Il supporte les gamepads et l'upscaling vidéo. De nombreux jeux fonctionnent, mais beaucoup souffrirent d'une série de bugs allant de problèmes graphiques à des plantages, et l'audio n'est pas encore supporté. | 🍏️ (Unstable) Major release | Latest: - // Dev: 💥️ 0.5.1 / 1a42eae | 2026-04-22 |
![]() |
The Battle for Wesnoth | Strategy; Tactical RPG; Class-Based; Conquest; Military; Wargame; Skill-Based; High Fantasy; Monsters; Magic; Zombies; Hex Grid; Grid-Based Movement; Retro; Hand-Drawn; Pixel Art; Cute; Replay Value; Flagship; Day & Night; Fog of War; Level Editor; Campaigns; Story Mode; Moddable; Local Multi; Online Multi; PvP; PvE | 🕊️ Libre | A libre, multi-platform, single-player (AI) / multiplayer (up to 8 in LAN / online) turn-based tactical strategy game with a high fantasy theme, in which the player recruits his troops to face powerful enemies, all in a very neat scenario. It is a mature game (nearly 20 years of development), very complete and of very high quality, offering several soundtracks, more than 200 types of finely detailed units, 16 races, 6 major factions, many campaigns and maps to download from the interface, and an editor. | Un jeu libre et multiplateforme de stratégie tactique au tour par tour sur un thème high fantasy, solo (IA) / multi (jusqu'à 8 en LAN / en ligne) dans lequel le joueur recrute ses troupes afin d'affronter des ennemis puissants, le tout dans un scénario très soigné. C'est un jeu mature (près de 20 ans de développement), très complet et de très grande qualité, offrant plusieurs bandes sons, plus de 200 types d'unités finement détaillées, 16 races, 6 factions majeures, de nombreuses campagnes et cartes à télécharger depuis l'interface, et un éditeur. | 🦍️ Signific. vers. | Latest: 1.18.7 / 1.17.26 / 1.16.12 // Dev: 💥️ 1.19.23 / 42343b3 | 2026-04-28 |
![]() |
The Dark Mod | Stealth; Action; Adventure; Puzzle; Exploration; id Tech 4 engine; Autonomous mod; Total conversion; Medieval; Magic; Fantasy; Steampunk; Dystopian; Atmospheric; Flagship; Level Editor | 🕊️🧛️ Libre with NC assets | A libre and multi-platform stealth game, inspired by Looking Glass Studios' Thief, on a medieval and steampunk theme in an alternative reality. The player embodies a hooded silhouette that sneaks into the shadows of a Gothic city, chasing priceless valuables while avoiding the swords and arrows of those whose job is to put an end to them. Success is not conditioned by the elimination of enemies, but by the ability to achieve one's goal by avoiding being spotted. | Un jeu d'infiltration libre et multiplateforme, inspiré du jeu Thief (de Looking Glass Studios), sur un thème médiéval et steampunk dans une réalité alternative. Le joueur y incarne une silhouette encapuchonnée qui se faufile dans les ombres d'une ville gothique, chassant des objets de valeur inestimable en évitant les épées et les flèches de ceux dont le métier est d'y mettre un terme. La réussite n'est pas conditionnée par l'élimination de ses ennemis, mais par la capacité à atteindre son objectif en évitant d'être repéré. | 🍎️ (Stable) Patch release | Latest: 💥️ 2.14 // Dev: a8067b5 | 2026-03-23 |
![]() |
The Elder Scrolls III: Morrowind (with OpenMW engine) | Action RPG; Adventure; 3D engine; Fantasy; Medieval; Magic; Sandbox; Exploration; Cult Classic; Character Customization; Open World; Atmospheric; Story Rich; Weather; Realistic Wildlife; PvE; Level Editor; Moddable | 🕊️💰 Libre with Commercial assets | The Elder Scrolls III: Morrowind is an open-world action RPG game, in which the player performs various quests proposed by NPCs in the eponymous country (and more precisely on the 24 km² Vvardenfell island) and is brought to meet many creatures. OpenMW is a libre, multi-platform and mature single player engine, compatible with its data, in order to extend its possibilities (multi-platform, recent hardware support, better graphics, physics, ...) and to make it possible to modify / add additional content (official or not). | The Elder Scrolls III: Morrowind est un jeu d'action RPG en monde ouvert, dans lequel le joueur effectue différentes quêtes proposées par des PNJ dans la contrée éponyme (et plus précisément sur l'île de Vvardenfell, de 24 km²) et est amené à rencontrer de nombreuses créatures. OpenMW est un moteur solo libre, multiplateforme et mature, compatible avec ses données, afin d'étendre ses possibilités (multiplateforme, support du matériel récent, amélioration du graphisme, de la physique, ...) et de permettre de le modifier / de lui ajouter du contenu additionnel (officiel ou non). | 🍏️ (Unstable) Major release | Latest: 0.50.0 // Dev: 💥️ 0.51.0 RC1 / 61aa014 | 2026-05-01 |
![]() |
The Legend of Zelda: Ocarina of Time (with Ship of Harkinian engine) | Adventure; Action RPG; Zelda; Decompilation; libultraship; Fantasy; Family Friendly; Quest; Story Rich; Open World; Cinematic; Atmospheric; Day & Night; Online Multi; Co-op; Moddable; Keyboard; Controller; Force Feedback; Gyro | 🕊️💰 Libre with Commercial assets | The Legend of Zelda: Ocarina of Time is a commercial 3D action-adventure game released in 1998 (by Nintendo EAD) on the Nintendo 64. It is the fifth installment in the series, and the first in 3D (the second is Majora's Mask). Link, a young boy living in a lost village in the forest, goes to the dying Great Deku Tree, who entrusts him with the Spirit Stone of the Forest and sends him to Hyrule Castle to speak to Zelda, the princess of Hyrule. She tells him that Ganondorf, the evil king of the Gerudo, is searching for the Triforce, a sacred relic split into three stones that gives its holder divine power. He must obtain the three stones, enter the sacred kingdom, and summon the Triforce before Ganondorf. Ship of Harkinian (SoH) is a libre, multi-platform engine that is compatible with its data (Nintendo 64 format ROM). It notably provides support for modern hardware (with adjustable display frequency and support for custom textures and models), saves, multiplayer (the second player can take control of Ivan the Fairy), a cheat menu, a randomizer (to add randomness to game elements), gamepad and force feedback support, and mods (especially the high-resolution mod). | The Legend of Zelda: Ocarina of Time est un jeu commercial d'action-aventure en 3D sorti en 1998 (par Nintendo EAD) sur la Nintendo 64. Il s'agit du 5eme opus de la série, et le 1er en 3D (le 2nd est Majora's Mask). Link, un jeune garçon vivant dans un village perdu dans la forêt, se rend auprès du Grand Arbre Deku mourant qui lui confie la Pierre spirituelle de la forêt et l'envoie au château d'Hyrule pour parler à Zelda, la princesse d'Hyrule. Celle-ci lui confie que Ganondorf, le roi maléfique des Gerudo, est à la recherche de la Triforce, une relique sacrée scindée en 3 pierres qui confère à son détenteur un pouvoir divin. Il devra obtenir les 3 pierres, entrer dans le royaume sacré et convoquer la Triforce avant Ganondorf. Ship of Harkinian (SoH) est un moteur libre, multi-plateforme et compatible avec ses données (ROM au format Nintendo 64). Il apporte notamment le support du matériel moderne (avec fréquence d'affichage réglable, et prise en charge de textures et modèles personnalisés), les sauvegardes, le multijoueur (le 2nd joueur peut prendre le contrôle d'Ivan la Fée), un menu de triche, un randomiseur (pour ajouter de l'aléa aux éléments du jeu), le support du gamepad et du retour de force, et les mods (notamment le mod haute-résolution). | 🦍️ Signific. vers. | Latest: 💥️ 9.2.2/3 / Dev: 27d35e5 | 2026-04-25 |
![]() |
The Powder Toy | Simulation; Puzzle; Physics; Sandbox; Remake; Level Editor; Flagship | 🕊️ Libre | A libre and multi-platform sandbox particle physics simulation ("Falling sand") game, featuring a physics engine simulating the flow and interaction of particles of all kinds of materials, the air pressure, velocity, heat, gravity, and countless interactions between different substances. The player draws his model via the editor or takes one of the many examples provided, and injects all kinds of particles, set it on fire or sprinkles it with water, oil, lava, ... and observe chain reactions. | Un sandbox libre et multiplateforme de simulation de physique des particules ("Falling sand"), comportant un moteur de physique simulant l'écoulement et l'interaction de particules de toutes sortes de matières, la pression de l'air, la vitesse, la chaleur, la gravité et un nombre incalculable d'interactions entre différentes substances. Le joueur dessine sa maquette via l'éditeur ou reprend l'un des nombreux exemples fournis, et y injecte toutes sortes de particules, y met le feu ou l'arrose d'eau, d'huile, de lave, ... et observe des réactions en chaîne. | 🍎️ (Stable) Patch release | Latest: 💥️ 99.4.393/5.394 // Dev: snapshot-392 / 3d400cb | 2026-04-06 |
![]() |
Thrive | Simulation; God Game; Flagship; Strategy; Sandbox; Godot engine; Science; Tech tree; Open World; Day & Night; Built-in tutorial; PvE; PvP; Local Multi; Online Multi; Competitive; Level Editor; Moddable; Keyboard; Controller | 🕊️ Libre | A libre, multi-platform game of great ambition, taking as its theme the evolution of species from the microbe stage to the space age and beyond. The game is divided into 7 stages: Microbe, Multicellular, Aware, Awakening, Society, Industrial and Space. Through each of them, the player will guide his creature towards intelligence, sensitivity and the stars. The project has set itself 2 major objectives: to create a captivating and fascinating game that respects the players' intelligence, and to stick as closely as possible to known scientific theories. | Un jeu libre et multiplateforme, solo/multi (local/en ligne, en compétition), d'une grande ambition, en prenant pour thème l'évolution des espèces depuis le stade de microbe jusqu'à l'ère spatiale et au-delà. Le jeu est divisé en 7 étapes : Microbe, Multicellulaire, Conscience, Eveil, Société, Industriel et Espace. A travers chacune d'entre elles, le joueur guidera sa créature vers l'intelligence, la sensibilité et les étoiles. Le projet s'est fixé 2 objectifs majeurs : créer un jeu captivant et fascinant qui respecte l'intelligence des joueurs, et coller au plus près des théories scientifiques connues. | 🦬️ Huge. vers. | Thrive: Latest: 1.0.1.1 / Dev: 💥️ PU 5/02/26 / c6ce616 // Thrive-Launcher: Latest: 2.2.1 / Dev: 8889ede | 2026-05-04 |
![]() |
Tiled | Development; Content Creation; Tile Map Editor; Raster graphics editor; Tile-Based; Level Editor; Flagship; Multi-platform | 🕊️ Libre | A generic, flexible, libre and multi-platform map editor for games with 2D/2.5D tile-based maps. It uses a specific format - the TMX (derived from XML), already used by many libraries and frameworks, and it supports read / write plugins for compatibility with other formats. The TMX format allows a map to use multiple sets of tiles without any restriction on the size of the map, the size of the tile, the number of layers or tiles. It is extensible with JavaScript and is supported by many game development tools. | Un éditeur de cartes (map editor) générique, flexible, libre et multiplateforme, pour les jeux dont les décors sont basés sur des tuiles en 2D/2.5D. Il utilise un format spécifique - le TMX (dérivé du XML), disposant de nombreuses bibliothèques et framework, et prend en charge les plugins de lecture / écriture pour la compatibilité avec d'autres formats. Le format TMX permet à une carte d'utiliser plusieurs sets de tuiles sans restriction sur la taille de la carte, la taille de la tuile, le nombre de couches ou de tuiles. Il est extensible avec JavaScript et est supporté par de nombreux outils de développement de jeux. | 🦍️ Signific. vers. | Latest: 💥️ 1.12.1 // Dev: ac6461c | 2026-03-27 |
![]() |
Tomb Raider 1 (with TRX engine) | Adventure; Shooter; Platformer; Puzzle; 3D engine; Lara Croft; Decompilation; Female Protagonist; Retro; 1990s; Classic; Multi-platform; Keyboard; Controller | 🕊️💰 Libre with Commercial assets | Tomb Raider 1 is a 3D objective-view adventure game (published in 1996) starring Lara Croft, a British archaeologist. TRX is a mature, libre, multi-platform engine, enhancing the gaming experience in many ways. These include the Linux version, a myriad of bug fixes, a new user interface (with a health bar for enemies), better support for windowed mode, porting of various internal libraries to their open-source equivalent, increased engine limits, numerous gameplay enhancements, improved controls (and the ability to modify them), the addition of new stats and cheat modes. | Tomb Raider 1 est un jeu d'aventure (publié en 1996) en vue objective 3D mettant en scène Lara Croft, une archéologue britannique. TRX est un moteur mature, libre et multiplateforme, améliorant l'expérience de jeu sous de nombreux aspects. Il apporte notamment la version Linux, une myriade de corrections de bugs, une interface utilisateur (avec une barre de santé pour les ennemis), une meilleure prise en charge du mode fenêtré, le portage de divers bibliothèques internes vers leur équivalent libre, l'augmentation des limites du moteur, de nombreuses améliorations de gameplay, l'amélioration des contrôles (et la possibilité de les modifier), l'ajout de nouvelles statistiques et modes de triches. | 🍎️ (Stable) Major release | Latest: 💥️ 1.5 // Dev: f5f45d6 | 2026-04-22 |
![]() |
TrenchBroom | Level Editor; Development; Quake 1; FPS; Shooter; Multi-platform | 🕊️ Libre | A libre, multi-platform level editor for games based on the Quake engine (including Quake, Quake 2, Quake 3 in part, Hexen 2 and Daikatana). It's easy to use and provides a wide range of simple and advanced tools for easily creating complex and interesting levels. It notably features full support for 3D editing, high-performance rendering with support for gigantic maps, unlimited Undo/Redo, linked groups, issue browser with automatic quick fixes, support for external compiler execution with game engine launch, automatic save, entity browser with drag-and-drop support. | Un éditeur de niveau libre et multiplateforme pour les jeux basés sur le moteur Quake (notamment Quake, Quake 2, Quake 3 partiellement, Hexen 2 et Daikatana). Il est facile à utiliser et fournit de nombreux outils simples et avancés pour créer facilement des niveaux complexes et intéressants. Il offre notamment une prise en charge complète de l'édition en 3D, un rendu haute performance avec prise en charge de cartes gigantesques, un Undo/Redo illimité, les groupes liés, un navigateur de problèmes avec corrections rapides automatiques, le support de l'exécution de compilateurs externes avec lancement de moteurs de jeux, la sauvegarde automatique, un navigateur d'entités avec prise en charge du glisser-déposer. | 🦍️ Signific. vers. | Latest: 2025.4 // Dev: 💥️ 2026.1-RC2 / fb36718 | 2026-04-24 |
![]() |
TripleA | Strategy; Wargame; Military; Board Game; Grand Strategy; Tactical; On Maps; Axis & Allies; Historical; World War II; World War I & II; Fantasy; PvE; PvP; Local Multi; Online Multi; Asynchronous Multi; Level Editor; Flagship | 🕊️ Libre | A libre, multi-platform, single-player (AI) / multiplayer (hotseat, email / forum or online), turn-based grand strategy game and engine for playing different types of games such as Axis and Allies (with which it is delivered) and more than 170 others created by the community (separate downloads). If you like games in which you move small pieces, roll dice, and conquer enemy territories, TripleA is for you! | Un jeu et un moteur libre et multiplateforme de jeux de grande stratégie solo (IA) / multi (hotseat, par email/forum ou en ligne) au tour par tour sur plateau permettant de jouer à différents types de jeux tel que Axis and Allies (avec lequel il est livré) et plus de 170 autres créés par la communauté (téléchargements séparés). Si vous aimez les jeux dans lesquels vous déplacez de petites pièces, jetez des dés, et partez à la conquête de territoires ennemis, TripleA est fait pour vous ! | 😵💫️ Changelog too technical | Latest: 2.7 / 💥️ 2.7.15xxx-yyy // Dev: 9f5f86f | 2026-04-28 |
![]() |
Tuxemon | RPG; JRPG; Fighting; Action; Pokémon; Fantasy; PyGame; Retro; Pixel Art; Open World; PvE; Co-op; PvP; Competitive; Online Multi; Keyboard; Controller | 🕊️ Libre | A libre, multi-platform, turn-based, open-world, single-player / multi-player (co-op or PvP) monster-fighting RPG, reminiscent of the Pokémon series of games. The game (in development, alpha stage) offers 2 demo maps to test it, nevertheless it already has interesting features: 183 monsters, combining monsters to create new ones (inheriting their skills & attributes), 98 battle techniques, 221 NPCs, 18 items, support for multiple languages and controller. Its design is optimized for easy content development (json data, maps created with Tiled Map Editor, simple scripting, Python code, extensive documentation, debugging interface in CLI). | Un RPG libre et multiplateforme de combats de monstres au tour par tour, en monde ouvert, solo/multi (coop ou PvP), rappelant la série de jeux Pokémon. Le jeu (en développement, au stade alpha) propose 2 cartes de démo permettant de le tester, néanmoins il dispose déjà de fonctionnalités intéressantes : 183 monstres, la combinaison de monstres pour en créer de nouveaux (héritant de leurs compétences & attributs), 98 techniques de combat, 221 PNJ, 18 objets, le support de plusieurs langues et du contrôleur. Sa conception est optimisée pour faciliter le développement de contenu (données en json, cartes crées avec Tiled Map Editor, script simple, code en Python, documentation abondante, interface de débogage en CLI). | 🍏️ (Unstable) Major release | Latest: // Dev: 0.4.34 / 💥️ 0.5 rc1 / f430a80 | 2026-05-05 |
![]() |
Twine | Development; Interactive Fiction; Easy To Use; RAD; Prototyping; Multi-platform | 🕊️ Libre | A libre multi-platform interactive design tool / interface for interactive fiction (textual game files with different alternative scenarios that accept user interaction) in Web (HTML) format. It has a graphical interface and does not require special programming knowledge, a game consisting of text blocks linked together by hypertext links. Its content can later be extended with variables, conditional logic, images, CSS and JavaScript. | Un outil / une interface libre et multiplateforme de conception de fictions interactives (fichiers de jeux textuels comportant différentes alternatives de scénarios acceptant une interaction de l'utilisateur) au format Web (HTML). Il dispose d'une interface graphique et ne requiert pas de connaissance particulière en programmation, un jeu se composant de blocs de textes reliés entre eux par des liens hypertextes. Son contenu peut ultérieurement être étendu avec des variables, une logique conditionnelle, des images, CSS et JavaScript. | 🦍️ Signific. vers. | Latest: 💥️ 2.12.0 / Dev: 4f23ba2 | 2026-04-22 |
![]() |
UPBGE (by Blender) | 2D & 3D engine; IDE; UPBGE engine; Animation; Physics engine; Photorealistic Rendering; Dynamic Lighting System; Scripting support; Playback of Games System; 2D & 3D Audio system; Camera and Object Tracking System; Plugins system; Multi-platform; 3D VR | 🕊️ Libre | A libre, multi-platform game engine fully integrated with Blender, derived from its predecessor BGE engine, which it improves and complements. It benefits from Blender's advanced features (notably the Eevee engine for physics-based real-time rendering) and allows the development of a game from start to finish without leaving the interface. It uses advanced physics (Bullet engine) and has an audio engine (optimized by OpenAL and SDL) managing 3D sound and sound effects. | Un moteur de jeu libre et multiplateforme entièrement intégré à Blender, dérivé de son ancien moteur BGE, qu'il améliore et complète. Il bénéficie ainsi de fonctionnalités avancées de Blender (notamment le moteur Eevee pour le rendu en temps réel basé sur la physique) et permet le développement d'un jeu de bout en bout sans quitter l'interface. Il utilise une physique avancée (moteur Bullet) et dispose d'un moteur audio (optimisé par OpenAL et SDL) gérant le son 3D et les effets sonores. | 🍏️ (Unstable) Major release | Latest: - // Dev: 💥️ 0.50 / 2558357 | 2026-05-03 |
![]() |
Ultima VI: The False Prophet Remake (with the improved graphics of Ultima 7 & Exult engine) | RPG; Adventure; Exploration; Ultima; Exult engine; Fantasy; Pixel Art; Skill-Based; Open World | 🕊️💰 Libre with Commercial assets | Ultima VI: The False Prophet is the 6th opus in the series, and a 2.5D turn-based RPG released in 1990, 3rd in the Age of Light trilogy, in which the player is summoned to embody the Avatar. On his arrival, he narrowly escapes being put to death by the gargoyles that have invaded Britannia, thanks to his friends who have also seized the sacred text. His goal will be to achieve peace and understanding between the two races. Ultima VI: The False Prophet Remake is a faithful remake of the original and a mod of the Exult engine with the improved graphics of Ultima 7: The Black Gate, and a scenario reflecting the atmosphere of war, new NPCs, side quests, and other additions that were not possible with the original. | Ultima VI : The False Prophet est le 6ème opus de la série, et un RPG en 2.5D au tour par tour sorti en 1990, 3ème de la trilogie de l'âge de lumière, dans lequel le joueur est convoqué pour incarner l'Avatar. À son arrivée il échappe de peu à sa mise à mort par les gargouilles qui ont envahis Britannia, grâce à ses amis qui se sont aussi emparés du texte sacré. Son objectif sera de parvenir à la paix et à la compréhension entre les deux races. Ultima VI: The False Prophet Remake est un remake fidèle à l'original et un mod du moteur Exult avec les graphismes améliorés d'Ultima 7: The Black Gate, et un scénario reflétant l'atmosphère de guerre, de nouveaux PNJs, quêtes secondaires, et autres ajouts qui n'étaient pas possibles avec l'original. | 🍎️ (Stable) Major release | Latest: 💥️ 1.3 | 2026-04-24 |
![]() |
UltraStar Deluxe | Karaoke; Singing; Multimedia; Level Editor | 🕊️ Libre | A fork of Performous, and a libre, multi-platform Karaoke inspired by Singstar (Playstation only). Its features include real-time display of the difference between the pitch of your voice and that of the song, the ability to create karaoke from your own albums/CDs (unusual), and play for up to 12 players. Over 10,000 songs are available. | Un fork de Performous, et un Karaoké libre et multiplateforme inspiré de Singstar (Playstation uniquement). Il offre notamment la visualisation en temps réel de l'écart entre la tonalité de la voix et celle de la chanson, la création de Karaoké à partir d'albums / CD de l'utilisateur (peu courant), et le jeu jusqu'à 12 joueurs. Plus de 10.000 chansons sont disponibles. | 🦍️ Signific. vers. | Latest: 💥️ 2026.4.0 / Dev: 504e049 | 2026-04-16 |
![]() |
Unreal Tournament 2004 (with OldUnreal patches) | FPS; Arena Shooter; eSports; Unreal engine 2.5; Sci-fi; Gore; Vehicles; Atmospheric; Fast-Paced; Classic; 2000s; Competitive; PvP; Team-Based; Co-op; Moddable | 🕊️🎁 Libre with Free assets | Unreal Tournament 2004 (UT2004) is the sequel to UT2003 (and the predecessor to Unreal Tournament 3), and is a team-based & arena-based multiplayer sci-fi FPS with different objectives (depending on the game mode). Although it is naturally oriented towards multiplayer combat (up to 32 simultaneous players), it also supports single player play against AIs. It takes all the content of its predecessor, and adds the use of vehicles, 2 game modes and many additional characters and levels. | Unreal Tournament 2004 (UT2004) est la suite d'UT2003 (et le prédécesseur d'Unreal Tournament 3), et un FPS de science fiction multi-joueur en équipe et en arène avec différents objectifs (selon le mode de jeu). Bien qu'il soit naturellement orienté vers le combat multijoueur (jusqu'à 32 joueurs simultanés), il permet également de jouer en solo contre des IA. Il reprend tout le contenu de son prédécesseur, et ajoute l'utilisation de véhicules, 2 modes de jeu et de nombreux personnages et niveaux supplémentaires. | 🍏️ (Unstable) Major release | Latest: - // Dev: 💥️ 3374-preview-17 / d69a04c | 2026-03-31 |
![]() |
Unvanquished | Strategy; Tactical; FPS; Shooter; Resource Management; Fast-Paced; Aliens; Sci-fi; Space; Daemon engine; id Tech 3 engine; Class-Based; Team-Based; Competitive; Co-op; Atmospheric; Flagship | 🕊️ Libre | A libre, multi-platform FPS and RTS, with fast and tactical gameplay, oriented towards team-based multiplayer (single player with bots is nevertheless available), opposing humans and alien arachnids. Players choose one of the 2 camps, with each one having a different experience and field of action. The humans have the advantage of long range shooting, the aliens the advantage of speed and stealth. The objective is to destroy the enemy base, to prevent the opposing team from reappearing (on their pods; these can be moved) before the end of the game time. It uses the NetRadiant map editor. A very high quality libre game. | Un FPS et RTS libre et multiplateforme, au gameplay rapide et tactique, orienté vers le jeu multijoueur en équipe (le solo avec bots est néanmoins disponible), opposant humains et arachnides aliens. Les joueurs choisissent l'un des 2 camps, avec pour chacun, une expérience et un champ d'action différents. Les humains ont l'avantage du tir à distance, les aliens celui de la rapidité et de la furtivité. L'objectif est de détruire la base ennemie, pour empêcher l'équipe adverse de réapparaître (sur ses pods ; ceux-ci peuvent être déplacés) avant la fin du temps de jeu. Il utilise l'éditeur de carte NetRadiant. Un jeu libre de très grande qualité. | 🍏️ (Unstable) Major release | Latest: - // Dev: 💥️ 0.56.0/1 / 33db571 | 2026-03-29 |
![]() |
VSCodium | Development; IDE; No Telemetry | 🕊️ Libre | VSCodium is a telemetry-free fork (VSCodium=publishing Visual Studio Code binaries with "almost" no telemetry) of Visual Studio Code, the Microsoft libre, multi-platform code editor, combining the simplicity of a code editor with what developers need for their edit, build and debug cycle, and leaving more complex workflows to more comprehensive IDEs, such as Visual Studio IDE. It offers full support for editing, browsing and understanding code, as well as lightweight debugging, a rich extensibility model and lightweight integration with existing tools. | VSCodium est un fork sans télémétrie (VSCodium=publication de binaires Visual Studio Code "presque" sans télémétrie) de Visual Studio Code, l'éditeur de code libre et multiplateforme de Microsoft, combinant la simplicité d'un éditeur de code avec ce dont les développeurs ont besoin pour leur cycle d'édition, de construction et de débogage, et laisse les flux de travail plus complexes à des EDI plus complets, tels que Visual Studio IDE. Il offre un support complet pour l'édition, la navigation et la compréhension du code, ainsi qu'un débogage léger, un modèle d'extensibilité riche et une intégration légère avec les outils existants. | 🍎️ (Stable) Patch release | Latest: 💥️ 1.112.01907 (=vsc 1.112.0)/1.116.02821 (=vsc 1.116.0) / Dev: 83452e4 | 2026-05-01 |
![]() |
Veusz | Puzzle; E-learning; Mathematics | 🕊️ Libre | A libre, multi-platform, scientific plotting and graphics tool designed to produce publication-ready 2D and 3D plots. It is intended for both novices (tutorial) and advanced users. It allows import (text files, CSV, HDF5 and FITS), manual input, or calculation of data (mathematical expressions), supports vector and bitmap output (PDF, Postscript, SVG and EMF formats) and supports plugins and automation. | Un outil libre et multiplateforme de traçage et de représentation graphique scientifique en 2D et 3D, conçu pour produire des tracés prêts à être publiés. Il s'adresse aussi bien aux novices (tutoriel) qu'aux utilisateurs avancés. Il permet l'import (fichiers texte, CSV, HDF5 et FITS), la saisie manuelle, ou le calcul de données (expressions mathématiques), prend en charge les sorties vectorielles et bitmap (formats PDF, Postscript, SVG et EMF) et supporte les plugins et l'automatisation. | 🐁️ Minor vers. | Latest: 💥️ 4.2.1 / Dev: b637be1 | 2026-04-10 |
![]() |
Vita3K | Emulation; SONY; vita; BIOS ROM required; Multi-platform | 🕊️ Libre | A libre, multi-platform PlayStation Vita handheld emulator (SONY, released in 2011). It is at the experimental stage. In September 2022, more than 330 games are playable. | Un émulateur libre et multiplateforme de console portable PlayStation Vita (SONY, sortie en 2011). Il en est au stade expérimental. En Septembre 2022, plus de 330 jeux sont jouables. | 🎥️ New video | Latest: - // Dev: (Automatic CI builds) / 3a86f6d | 2026-04-25 |
![]() |
Warzone 2100 | Wargame; Strategy; Real Time Tactics; Military; War; Base-Building; Crafting; Sandbox; Tech tree; Gun Customization; Skill-Based; Sci-fi; Post-apocalyptic; Classic; Flagship; Weather; Level Editor; Campaigns; Gamepad | 🕊️ Libre | A libre multi-platform RTS game with solo (campaigns + skirmishes) / multiplayer modes, on a Sci-Fi theme where the player command the forces of The Project attempting to rebuild the world after a nuclear holocaust, when faced with 3 factions controlled by Nexus, a virus that it will also have to destroy. The focus is on technology (R & D), artillery (customizable, sandbox type) and detection (sensors, radars). The resources, weak and localized, limit the retrenchments and massive armies. | Un RTS solo (campagnes + escarmouches) / multi, libre et multiplateforme, sur un thème de science-fiction dans lequel le joueur dirige l'unité "The Project" tentant de rebâtir le monde après un holocauste nucléaire, alors qu'il est confronté à 3 factions contrôlées par Nexus, un virus qu'il devra aussi détruire. L'accent porte sur la technologie (R&D), l'artillerie (personnalisable, type Sandbox) et la détection (capteurs, radars). Les ressources, faibles & localisées, limitent les retranchements et armées massives. | 🍎️ (Stable) Major release | Latest: 💥️ 4.7.0 // Dev: 7d3d8e5 | 2026-04-10 |
![]() |
Wasted! | Vehicular Combat; Destruction; Racing; Derby; Local Multi; Online Multi; PvP; Competitive; Keyboard; Mouse; Controller; Force Feedback | 🕊️ Libre | A libre, multi-platform game featuring vehicle combat in arenas and online, inspired by the game GTA Derby Destruction. It is possible to train solo on the track. Currently (in development), it offers 3 tracks, 6 vehicles, several soundtracks (3 radio stations that players can tune into, broadcasting only royalty-free music), high-quality graphics, gamepad support, and force feedback. Each vehicle has its own characteristics (speed, handling thanks to a physics engine), a nitro mode (for lightning-fast acceleration), and can be customized (color). A very good game with great potential. | Un jeu libre et multi-plateforme de combats de véhicules en arènes et en ligne inspiré du jeu GTA Derby Destruction. Il est possible de s'entraîner en solo sur circuit. Il offre pour l'instant (en développement) 3 circuits, 6 véhicules, plusieurs bandes sonores (3 stations de radios sur lesquelles le joueur se connecte, diffusant uniquement de la musique libre de droits), des graphismes de très grande qualité, le support des gamepads et du retour de force. Les véhicules ont chacun leurs caractéristiques (vitesse, tenue de route grâce à un moteur physique), un mode nitro (pour des accélérations fulgurantes) et peuvent être personnalisés (couleur). Un très bon jeu, très prometteur. | 🎥️ New video | Latest: - // Dev: 0.8.0-alpha / d0e54ce0fc | 2026-03-22 |
![]() |
Wavetable | Development; Audio Production; Synthesizer; VST3; AU; LV2 | 🕊️ Libre | A libre, multi-platform wavetable synthesizer delivered as a VST3 and LV2 plugin. It offers 2 wavetables, 1 noise oscillator, 1 secondary oscillator, 1 filter, 3 mono & 3 poly LFOs, 17 LFO shapes, 3 envelopes, 5 effects, 1 visualization, 1 MPE, 150 wavetables and 100 presets. | Un synthétiseur à table d'ondes libre et multiplateforme livré sous forme de plugin VST3 et LV2. Il ofre 2 tables d'ondes, 1 oscillateur de bruit, 1 oscillateur secondaire, 1 filtre, 3 LFO mono & 3 LFO poly, 17 formes de LFO, 3 enveloppes, 5 effets, 1 visualisation, 1 MPE, 150 tables d'ondes et 100 presets. | 🐁️ Minor vers. | Latest: 💥️ 1.0.27-30 / Dev: be05233 | 2026-05-05 |
![]() |
Wine | Emulation; windows; dos; Flagship | 🕊️ Libre | A libre, multi-platform tool for running Windows applications (and DOS applications via a call to DOSBox) on Linux without requiring a copy of Microsoft's operating system. Wine is not an emulator, but an application that translates Windows API calls into POSIX calls on the fly, avoiding the memory overhead and performance losses inherent in other methods, and allowing you to cleanly integrate Windows applications (of all versions) into your desktop. | Un outil libre et multiplateforme permettant d'exécuter des applications Windows (et DOS via un appel à DOSBox) sous Linux sans nécessiter une copie du système d'exploitation de Microsoft. Wine n'est pas un émulateur, mais une application traduisant les appels de l'API Windows en appels POSIX à la volée, évitant la surconsommation de mémoire et les pertes de performance inhérentes aux autres méthodes, et permettant ainsi d'intégrer proprement les applications Windows (toutes versions confondues) à votre bureau. | 🦬️ Huge. vers. | Latest: 💥️ 11.8 // Dev: 71e7a2e8 | 2026-05-04 |
![]() |
World of Warcraft (with WoWee engine) | Adventure; Action RPG; MOBA; World-Of-Warcraft; Fantasy; Steampunk; Open World; PvP; PvE | 🕊️💰 Libre with Commercial assets | An MMORPG and the fourth installment (released in 2004) in the medieval fantasy universe of Warcraft, set in Azeroth (several islands), four years after the events of the previous installment (Warcraft III: The Frozen Throne, 2003), featuring two factions, the Alliance and the Horde. Eleven major expansions of the game have been released. Players explore its world and complete quests that earn them experience/levels (increasing their power) and money. Access to the game is paid, but a trial account allows players to reach level 20 with many features locked. WoWee (World of Warcraft Engine Experiment) is an unofficial, libre, multiplatform client that is compatible with, among other things, Vulkan support. It is in active development. | Un MMORPG, et le 4eme opus (sorti en 2004) dans l'univers médiéval-fantastique Warcraft, prenant place sur Azeroth (plusieurs îles), 4 ans après les évènements du précédent opus (Warcraft III: The Frozen Throne, 2003) mettant en scène 2 factions, l’Alliance et la Horde. 11 extensions majeures du jeu sont sorties. Les joueurs explorent son monde et effectuent des quêtes leur rapportant expérience / niveaux (augmente la puissance) et argent. L'accès au jeu est payant mais un compte d'essai permet d'atteindre le niveau 20 avec de nombreuses fonctionnalités verrouillées. WoWee (World of Warcraft Engine Experiment) est un client libre et multiplateforme non officiel compatible, avec notamment le support de Vulkan. Il est en développement actif. | 🍎️ (Stable) Major release | Latest: 💥️ 0.8.6➜1.9.0 // Dev: 2343b76 | 2026-04-06 |
![]() |
Wurm Online | MOBA; Adventure; Action RPG; Sandbox; Crafting; Building; Fantasy; Survival; PvP; PvE; Co-op; Open World | 🎁 Freemium | A free-to-play (freemium) 3D medieval fantasy Sandbox MMORPG, giving players great freedom: no character classes, no prefabricated quests or environments. Instead, players have the opportunity to choose their own direction and train to any level they wish in a world entirely built and maintained by the players who inhabit it. The paid version (100 skill levels vs. 20) leads to very significant advantages. The free version gives you a good idea of the gaming experience. | Un MMORPG 3D gratuit (freemium) médiéval fantastique de type Sandbox, laissant une grande liberté aux joueurs : pas de classes de personnages, pas d'avantage de quêtes ou d'environnements préfabriqués. À la place, les joueurs ont l'opportunité de choisir leur propre direction et de s'entraîner à tous les niveaux qu'ils souhaitent dans un monde entièrement construit et entretenu par les acteurs qui l'habitent. La version payante (100 niveaux de compétences vs 20) mène à des avantages très significatifs. La version gratuite permettant de se faire une bonne idée de l'expérience de jeu. | 🍎️ (Stable) Major release | Latest: Code : 💥️ 20260428 // Assets: 20251007 | 2026-05-05 |
![]() |
Wyrmsun | Strategy; Adventure; Building; Warcraft; Stratagus engine; Fantasy; Pixel Art; Retro; Classic; Campaigns; Open World; Fog of War; Moddable; Level Editor | 🕊️🎁 Libre with Free assets | A libre (with free content) and multi-platform RTS game mixing elements of mythology, history and fiction, and depicting the eponym universe of planets on which live independently of humans (on earth), dwarves (on Nidavellir), and elves (on Alfheim), fighting for their survival. This game provides 3 playable civilizations (and others not playable), several scenarios on a huge map, dozens of units, constructions and technologies. Units improve and heroes are persistent and develop themselves throughout scenarios. | Un jeu de stratégie libre (avec contenu gratuit) et multiplateforme mixant des éléments de mythologie, d'histoire et de fiction, et dépeignant l'univers éponyme constitué de planètes sur lesquelles vivent indépendamment des humains (sur terre), des nains (sur Nidavellir), et des elfes (sur Alfheim), luttant pour leur survie. Ce jeu fournit 3 civilisations jouables (et d'autres non jouables), plusieurs scénarios sur une grande carte, des dizaines d'unités, de constructions et de technologies. Les unités s'améliorent et les héros sont persistants et se développent au fil des scénarios. | 🎥️ New video | Latest: 5.3.6 / Dev: f0330d2 | 2026-04-28 |
![]() |
X-COM: Apocalypse (with OpenApoc engine) | Strategy; Tactical; Turn-Based Strategy; Real Time Tactics; X-COM; Squad-based; Sci-fi; Aliens; Perma Death; Moddable; Level Editor | 🕊️💰 Libre with Commercial assets | X-COM: Apocalypse is a turn-based strategy game (3rd opus, released in 1997) with real-time combat options, 3rd part of the X-COM series. It takes place in 2084, 40 years after the 2nd, in MegaPrimus, a megalopolis built on the ruins of Toronto. Dimensional portals appearing above MegaPrimus are the access point of a new alien race... OpenApoc is a libre and multi-platform compatible and improved engine (support of modern hardware, modding, removal of limitations, ...). | X-COM: Apocalypse est un jeu de stratégie (3eme opus, sorti en 1997) au tour par tour avec option de combats temps réel, 3ème volet de la série X-COM. Il prend place en 2084, 40 ans après le 2nd, dans MegaPrimus, une mégalopole construite sur les ruines de Toronto. Des portails dimensionnels apparus au-dessus de MegaPrimus sont le point d'accès d'une nouvelle race alien... OpenApoc est un moteur libre et multiplateforme compatible et amélioré (support du matériel moderne, modding, suppression de limitations, ...). | 🐁️ Minor vers. | Latest: 💥️ 20260408 / Dev: c6d9c8f | 2026-05-01 |
![]() |
Xenia Canary & Xenia Edge | Emulation; MICROSOFT; xbox360; Multi-platform; Controller | 🕊️ Libre | A fork of Xenia, and an experimental libre, multiplatform solo/multi (split-screen) emulator for the Xbox 360. It requires Vulkan, supports vibrating controllers and state saving, and is compatible with a growing number of games (several dozen are already playable). | Xenia Canary est un fork de Xenia, un émulateur solo/multi (en écran partagé) libre et multiplateforme expérimental pour la Xbox 360. Il nécessite Vulkan, supporte les contrôleurs avec vibration, la sauvegarde d'état, et est compatible avec un nombre grandissant de jeux (plusieurs dizaines sont déjà jouables). | 😵💫️ Changelog too technical | Latest: - / Dev: 💥️ 8911a3b...e2200e8 | 2026-04-25 |
![]() |
XoDos | Emulation; ANDROID; LINUX; MICROSOFT; windows | 🕊️ Libre | A libre Windows and Linux emulator for Android. It's a complete X server with termux and winlator touch controls in a single application. It's built with Android NDK. There are a lot of Windows emulators these days and few are customizable, but this one is fully customizable and has more than just an emulator, from Linux OS to wine to both glibc and bionic, it also supports proot and Kali chroot, for now it has all the elements needed to run Linux applications and Windows games, it has Turnip drivers, VirGl drivers, Vulkan DXVK wineD3D box64 wrappers and everything else needed to run what you want and where you want. | Un émulateur libre Windows et Linux pour Android. Il s'agit d'un serveur X complet avec termux et des contrôles tactiles winlator réunis dans une seule application. Il est construit avec Android NDK. Il y a beaucoup d'émulateurs Windows de nos jours et peu sont personnalisables, mais celui-ci est entièrement personnalisable et a plus qu'un simple émulateur, du système d'exploitation Linux à wine à la fois glibc et bionic, il supporte également proot et Kali chroot, pour l'instant il a tous les éléments nécessaires pour exécuter des applications Linux et des jeux Windows, il a des pilotes Turnip, des pilotes VirGl, des wrappers Vulkan DXVK wineD3D box64 et tout ce qui est nécessaire pour exécuter ce que vous voulez et où vous voulez. | 🍎️ (Stable) Major release | Latest: 💥️ 1.0.6➜1.0.8.t3 // Dev: 70b7884 | 2026-05-05 |
![]() |
YouTD 2 | Strategy; Tower Defense; Godot engine; Mouse; Online Multi; Co-op; Local Multi; Local Co-op | 🕊️ Libre | A libre, multi-platform single player/multiplayer (coming soon) tower defense game inspired by an eponymous WarCraft 3 map. The aim of the project is to retain the parameters and functionalities of the original in a stand-alone game, and to implement its 227 towers (676 per upgrade) of different rarity (common, uncommon, rare, unique), based on 7 elements (Ice, Nature, Fire, Astral, Darkness, Iron, Storm) with unique characteristics and weaknesses. Players start by setting their objective (80 to 240 waves to overcome), difficulty (5 levels), and game mode (3 modes), and at the end of each wave perceive and improve their towers (via potions and items) in a wise manner to build their defense against waves of creatures testing their weak points. These waves are defined by 0 to 2 modifiers (from a total of 40) and the type of creatures that make them up (normal, champion, flying, mass, boss, each equipped with 5 types of armor). A game of the highest quality! | Un jeu libre et multiplateforme de défense de tours solo/multi (à venir) inspiré d'une carte éponyme sous WarCraft 3. L'objectif du projet est de conserver les paramètres et fonctionnalités de l'original dans un jeu autonome et d'implémenter ses 227 tours (676 par amélioration) de rareté différente (commune, peu commune, rare, unique), basées sur 7 éléments (Glace, Nature, Feu, Astral, Ténèbres, Fer, Tempête) aux caractéristiques et faiblesses uniques. Le joueur commence en fixant son objectif (80 à 240 vagues à franchir), la difficulté (5 niveaux), et le mode de jeu (3 modes), et à l'issue de chaque vague perçoit et améliore ses tours (via des potions et pièces) de manière avisée pour construire sa défense devant des vagues de créatures testant ses points faibles. Ces vagues sont définies par 0 à 2 modificateurs (parmi 40 au total) et le type de créatures qui la compose (normales, championnes, volantes, de masse, boss, chacune équipées de 5 types d'armures). Un jeu de très grande qualité ! | 🙈️🙉️🙊️ No changelog | Latest: 💥️ 1.4.4 / Dev: 5471b4b | 2026-05-04 |
![]() |
ZQuest Classic | Action RPG; Zelda; 2D engine; Allegro; Flagship; Level Editor; Scripting support; Retro; Remake; 8-bit; Pixel Art; Cinematic; Keyboard; Mouse; Controller | 🕊️🥴️ Libre with fairuse assets | A libre, multi-platform, mature action-RPG engine, that comes with a clone of the NES version of The Legend of Zelda (1986, Nintendo). It lets you play numerous games (700 quests as of June 2023, mostly Zelda-like) designed by the community, and easily develop them thanks to its comprehensive, intuitive editor, which requires no programming (apart from the optional scripting language for extended functions), and also delivers data sets (traditional/improved). The project has brought together a community that has developed significant content, and its development is sustained. | Un moteur d'action-RPG libre, multiplateforme et mature, livré avec un clone de la version NES de The Legend of Zelda (1986, Nintendo). Il permet de jouer à de nombreux jeux (700 quêtes en Juin 2023, majoritairement des Zelda-like) conçus par la communauté et d'en développer facilement grâce à son éditeur complet et intuitif, sans programmation (si ce n'est le langage de script optionnel pour des fonctions étendues), livrant aussi des sets de données (traditionnels / améliorés). Le projet a su rassembler une communauté qui a développé un contenu important, et son développement est soutenu. | 🍎️ (Stable) Major release | Latest: 💥️ 2.55.14 // Dev: 💥️ 3.0 PR 175➜180 / b92f87e | 2026-05-05 |
![]() |
Zed (code editor) | Development; IDE; Flagship | 🕊️ Libre | A libre, multi-platform IDE written in Rust by the authors of the Atom IDE. It is designed to be extremely fast and powerful (using all CPU cores and the GPU), stable (developers experienced in this type of tool, deliverables fully tested), and collaborative (low-latency collaborative editing in shared space, including on code not yet saved, virtual desktop, shared document for note-taking, audio and text chat). It also features assisted editing (Copilot, GPT-4), autocompletion and syntax highlighting with diagnostics and refactoring, an integrated terminal, a Vim mode with assistance, and themes. | Un EDI libre et multiplateforme écrit en Rust par les auteurs de l'EDI Atom. Il est conçu pour être extrêmement rapide et performant (utilise tous les coeurs du CPU et le GPU), stable (concepteurs expérimentés dans ce type d'outil, livrable éprouvé par des batteries de tests), et collaboratif (édition collaborative à faible latence en espace partagé y compris sur le code encore non enregistré, bureau virtuel, document partagé pour prise de note, chat audio et textuel). Il propose aussi l'édition assistée (Copilot, GPT-4), l'autocomplétion et coloration syntaxique avec diagnostics et remaniements, un terminal intégré, un mode Vim avec assistance, et des thèmes. | 🍎️ (Stable) Major release | Latest: 💥️ 1.0.0 // Dev: db5a9be | 2026-05-04 |
![]() |
Zero-K | Strategy; Real Time Tactics; Wargame; Large-Scale Combat; Conquest; Military; Building; Tower Defense; Macromanagement; Spring engine; Sci-fi; Mecha; Robots; Vehicles; Tanks; Planes; Ships; Naval battles; Physics; Open World; Flagship; Replay Value; Fog of War; Campaigns; Local Multi; Online Multi; Local Co-op; Co-op; Co-op vs AI; Competitive; PvP; PvE; Keyboard; Mouse; Chat; 3D Sound | 🕊️🎁 Libre with Free assets | A (partially, see Wikipedia for the sound: CC BY-NC-ND) libre, multi-platform, single-player / multi-player RTS game with a sci-fi theme, a simple economy based on metal & energy, and featuring classic gameplay (4X for map supremacy) or tower defense (vs. increasingly powerful waves of monsters). The player starts with a mecha, extracts resources, builds his army and faces adversity on land, air & sea. A mature game designed by and for gamers, with 70+ missions, 100+ units, a clear interface, and an accomplished lobby client (solo/multi up to 32 players, co-op vs. other players and/or AIs, PVP, campaigns, content & player rating, content loading, fine tuning, ...). Fantastic! | Un RTS libre (partiellement, voir Wikipedia pour le son : CC BY-NC-ND) et multiplateforme, solo/multi sur un thème sci-fi, à l'économie simple basée sur le métal et l'énergie, et proposant un gameplay classique (4X pour la suprématie sur la carte) ou de défense de tour (vs des vagues de + en + puissantes de monstres). Le joueur démarre avec un Mecha, puise des ressources, bâti son armée et affronte l'adversité sur terre, air & mer. Un jeu mature conçu par et pour des joueurs, avec + de 70 missions, 100 unités, une interface claire, et un client lobby abouti (solo/multi jusqu'à 32 joueurs, coop vs d'autres joueurs et/ou IAs, PVP, campagnes, rating des contenus & joueurs, chargement de contenu, réglages fins, ...). Fantastique ! | 🦍️ Signific. vers. | Latest: 💥️ 1.14.5.0 / Dev: 5d9998a | 2026-05-05 |
![]() |
Zsnes 2 (Zsnes fork) | Emulation; NINTENDO; snes; Controller | 🕊️ Libre | A libre and multi-platform Super Nintendo (SNES or Super NES) emulator, offering a very high hardware compatibility and very high accuracy of emulation. In addition it works on small hardware configurations. He has been the forerunner of support for anti-aliasing, saving state of games, rewind in games, support for screenshots and cheat codes. It emulates the Super FX, DSP-1, C4, DSP-4, SDD-1, and ST010 chips. The project is maintained via a fork. Note that two of the former developers are rewriting the old project (since early 2026; see Super Zsnes). | Un émulateur libre et multiplateforme de console Super Nintendo (SNES ou Super NES) offrant une très grande compatibilité matérielle et une très grande précision d'émulation. De plus il fonctionne sur de petites configurations matérielles. Il a été le précurseur notamment du support de l'anticrénelage, de la sauvegarde de parties, du "rembobinage" / retour en arrière dans les jeux, du support de la copie d'écran et des codes de triche. Il émule les puces Super FX, DSP-1, C4, DSP-4, SDD-1, et ST010. Le projet est maintenu via un fork. A noter que 2 des anciens développeurs ré-écrivent l'ancien projet (depuis début 2026, voir Super Zsnes). | 🙈️🙉️🙊️ No changelog | Latest: 💥️ 2.1.0 // Dev: 1d42497 | 2026-05-04 |
![]() |
ct.js | Development; 2D engine; Framework; Web Publishing; Javascript; TypeScript; IDE; Editor; Prototyping; Easy To Use; Multi-platform; HTML5 | 🕊️ Libre | A libre, multi-platform, WebGL-based game engine. It aims to make learning programming fun and developing games easy, thanks to its visual editors and flexible, modular, well-documented code library. It features a wide range of tools (tile-based room/level editor, integrated code editor with error handling, frame and skeleton animations, collision handling, sound management, etc.) and offers good performance on PC and mobile. The list of features is impressive, as is the editor. | Un moteur de jeu libre et multiplateforme, basé sur WebGL. Il a pour objectif de rendre l'apprentissage de la programmation amusant et le développement de jeux faciles grâce à ses éditeurs visuels et à une bibliothèque de codes flexible, modulaire, et bien documentée. Il dispose de nombreux outils (éditeur de salle / de niveau basé sur des tuiles, éditeur de code intégré avec traitement des erreurs, animations par trame et squelette, traitement des collisions, gestion du son, ...) et offre de bonnes performances sur PC et mobiles. La liste de ses fonctionnalités est impressionnante ainsi que son éditeur. | 🐁️ Minor vers. | Latest: 💥️ 5.3.1 / Dev: 63791a0 | 2026-03-26 |
![]() |
dhewm3 | FPS; 3D engine; id Tech 4 engine; Doom 3; libretro compatible; Level Editor; Moddable; 3D Sound; Co-op vs AI; Flagship; Keyboard; Mouse; Controller | 🕊️ Libre | A libre, multi-platform, and improved engine for Doom 3 (his engine - named id Tech 4, was freed by id Software / John Carmack on November 22, 2011), its Doom 3: Resurrection of Evil DLC and other compatible Mods. It brings notably bug fixes, support for 64-bit processors, SDL and OpenGL graphics, OpenAL and OpenAL EFX audio (for reverb effects), High DPI screens (and exotic resolutions), and the gamepad. | Un moteur libre, multiplateforme, et amélioré pour Doom 3 (son moteur - dénommé id Tech 4, avait été libéré par id Software / John Carmack le 22 Novembre 2011), son DLC "Doom 3: Resurrection of Evil" et d'autres Mods compatibles. Il apporte notamment des corrections de bugs, le support des processeurs 64 bits, du graphisme SDL et OpenGL, de l'audio OpenAL et OpenAL EFX (pour les effets de réverbération), des écrans High DPI (et résolutions exotiques), du gamepad. | 🦍️ Signific. vers. | Latest: 1.5.4 // Dev: 💥️ 1.5.5 RC3 / 562f41d | 2026-03-20 |
![]() |
drumkv1 | Development; Audio Production; Drum; LV2; JACK | 🕊️ Libre | A libre, old-school, all-digital, libre drum sampler synthesizer with stereo effects. It allows to emulate different percussion instruments from sound samples provided or downloaded from the web. It provides a simple and user-friendly interface behaving like a Jack server client or LV2 plugin, with which the user associates sound samples (.WAV format) with MIDI keys, allowing him to play them from a sequencer or a MIDI keyboard. It also allows to apply some effects (reverb, chorus, compressor, ...) to the whole. | Un synthétiseur échantillonneur de batterie entièrement numérique à l'ancienne avec effets stéréo, et libre. Il permet d'émuler différents instruments de percussion à partir d'échantillons sonores fournis ou téléchargés sur le web. Il fournit une interface simple et conviviale se comportant comme un client pour serveur Jack ou un plugin LV2, avec laquelle l'utilisateur associe des échantillons sonores (au format .WAV) à des touches MIDI, lui permettant ensuite de les jouer à partir d'un séquenceur ou d'un clavier MIDI. Il permet aussi d'appliquer à l'ensemble quelques effets (réverb, chorus, compresseur, ...). | 🐁️ Minor vers. | Latest: 💥️ 1.4.2 / Dev: 418023f | 2026-05-03 |
![]() |
felix86 | Emulation; LINUX | 🕊️ Libre | A libre Linux user space emulator that allows x86 and x86-64 programs to run on RISC-V processors. | Un émulateur libre d'espace utilisateur Linux permettant d'exécuter des programmes x86 et x86-64 sur des processeurs RISC-V. | 🍎️ (Stable) Patch release | Latest: 💥️ 26.05 / Dev: bd88088 | 2026-05-05 |
![]() |
gbe-plus (GB Enhanced+ | GBE+) | Emulation; Multi Emulation; Multi-platform; NINTENDO; nds; gb; gba; gbc; pokémon mini; HLE BIOS; Keyboard; Controller | 🕊️ Libre | A libre, multiplatform emulator of NINTENDO Game Boy, Game Boy Color, Game Boy Advance, NDS and Pokemon Mini consoles that aims to be at the forefront of video game preservation by emulating a wide range of Game Boy's many accessories. From the famous Game Boy camera and printer to the exotic and obscure Barcode Boy, one of the main aims of GBE+ is to recreate all these devices through software. It features support for numerous graphics filters, several audio systems, drag-and-drop window resizing, multiplayer LAN gaming, state saving, HLE BIOS (no external BIOS required), and the gamepad. An excellent emulator! | Un émulateur libre et multiplateforme de consoles NINTENDO Game Boy, Game Boy Color, Game Boy Advance, NDS et Pokemon Mini qui vise à être à la pointe de la préservation des jeux vidéo en émulant une vaste gamme des nombreux accessoires de la Game Boy. De la célèbre caméra et imprimante Game Boy à l'exotique et obscure Barcode Boy, l'un des principaux objectifs de GBE+ est de recréer tous ces appareils par le biais d'un logiciel. Il offre notamment le support de nombreux filtres graphiques, de plusieurs systèmes audio, du redimensionnement de sa fenêtre par glisser-déposer, du jeu multi-joueur en réseau local, de la sauvegarde d'état, du BIOS HLE (pas de BIOS externe requis), et du gamepad. Un excellent émulateur ! | 🍎️ (Stable) Major release | Latest: 💥️ 1.10 / Dev: f4c6e1f | 2026-04-05 |
![]() |
gopher64 | Emulation; Multi-platform; NINTENDO; n64; HLE BIOS; Local Multi; Online Multi; Keyboard; Controller; Force Feedback | 🕊️ Libre | A libre, multi-platform Nintendo 64 emulator focused on performance and ease of use. It features an HLE BIOS (requires no external BIOS to run), and supports gamepads (4 simultaneous). | Un émulateur libre et multiplateforme de Nintendo 64 axé sur la performance et la facilité d'utilisation. Il dispose d'un BIOS HLE (ne nécessite pas de BIOS externe pour fonctionner), et supporte les gamepads (4 simultanés). | 🦬️ Huge. vers. | Latest: 💥️ 1.1.16-18 // Dev: 6c2ae4d | 2026-04-28 |
![]() |
jMonkeyEngine (jME) | Development; 2D & 3D engine; Framework; No UI; Java; jMonkeyEngine; LWJGL; Multi-platform; Code library; 3D Sound | 🕊️ Libre | A libre, multi-platform Java framework/engine that makes it easy to design games in Java. This modular, minimalist and flexible tool is aimed at experienced Java programmers looking for performance. Its low level of abstraction enables precise control and high graphics performance. In particular, it offers several solutions for user interface development, support for numerous rendering types, post-processing with filters (Bloom, Volumetric Light, Tone Mapping, ...), particle management, physics (via the Bullet engine), network functionalities, 3D audio, terrain generation, and a libre code library for accelerated development. | Un framework / moteur Java libre et multiplateforme facilitant la conception de jeux en Java. Cet outil modulaire, minimaliste et flexible se destine aux programmeurs expérimentés en Java qui recherchent la performance. Son faible niveau d'abstraction permet un contrôle précis et des performance graphiques élevées. Il offre notamment plusieurs solutions pour le développement d'interfaces utilisateur, le support de nombreux type de rendu, le post-traitement avec filtres (Bloom, Volumetric Light, Tone Mapping, ...), la gestion des particules, de la physique (via le moteur Bullet), des fonctionnalités réseau, l'audio 3D, la génération de terrains, et propose une bibliothèque de code libre permettant l'accélération des développements. | 🦬️ Huge. vers. | Latest: 3.9.0-stable // Dev: 💥️ 3.10.0-alpha3 / 251db01 | 2026-03-27 |
![]() |
jgenesis | Emulation; Multi Emulation; SEGA; megadrive; sms; game gear; sg-1000; NINTENDO; nes; snes; gb; gbc; gba; Multi-platform | 🕊️ Libre | A libre, multi-platform emulator (in Rust) of several game consoles (Sega, Nintendo). In particular, it provides GPU-based rendering with optional integer scaling and linear interpolation, configurable pixel aspect ratio, controller support (including 3- and 6-button Genesis), state saving, fast forward and rewind, some simple horizontal blur and naive anti-dither shaders for blending dithered pixel patterns (commonly used on these consoles), optional CPU overclocking (2x) and GPU overclocking. | Un émulateur libre et multiplateforme (en Rust) de plusieurs consoles de jeux (Sega, Nintendo). Il fournit notamment un rendu utilisant le GPU avec mise à l'échelle des nombres entiers et interpolation linéaire optionnelle, un rapport d'aspect des pixels configurable, supporte les contrôleurs (dont le Genesis à 3 et 6 boutons), la sauvegarde d'état, l'avance rapide et le retour en arrière, quelques shaders simples de flou horizontal et d'anti-dither naïf pour le mélange des motifs de pixels dithered (couramment utilisé sur ces consoles), le surcadençage CPU (2x) et l'overclocking GPU optionnels. | 🍏️ (Unstable) Major release | Latest: - / Dev: 💥️ 0.12.0 / f73f3df | 2026-05-05 |
![]() |
nsmb MARIO Vs LUIGI online | Arcade; Platformer; Shooter; Smash Bros; Unity engine; Family Friendly; Mario; Pixel Art; Colorful; Cute; PvP; Competitive; Online Multi; Casual; Moddable; 3D Positional Audio; Dynamic Music; Controller; Force Feedback | 🎁🥴️ Free with fairuse assets | A free, standalone remake of New Super Mario Bros DS, a multiplayer platform game (2 to 10 players) in which the series' protagonists compete in superb animated side-scrolling arenas, collecting coins and bonuses with different objectives to achieve depending on the game mode selected (star chase - classic, or coin race). It offers the 5 default levels (Plains, Underground, Fortress, Pipes, and Ice), as well as custom levels (Jungle, Bonus, Sky, Volcano, Desert, Beach, Haunted Mansion). All bonuses are implemented and faithful to their original versions, with the addition of the propeller suit and ice flower from NSMBWii. It supports 3D sound, dynamic sound, and force feedback. A very high-quality game! | Un remake gratuit et autonome du jeu New Super Mario Bros DS, un jeu de plateforme multi-joueurs (2 à 10 joueurs), dans lequel s'affrontent les protagonistes de la série dans de superbes arènes animées à défilement horizontal en collectant pièces et bonus avec différents objectifs à atteindre en fonction du mode de jeu retenu (chasse à l'étoile - classique, ou course aux pièces). Il offre les 5 niveaux par défaut (Plaines, Souterrain, Forteresse, Tuyaux et Glace), et des niveaux personnalisés (Jungle, Bonus, Ciel, Volcan, Désert, Plage, Manoir hanté). Tous les bonus sont implémentés et fidèles à leurs versions originales, avec en plus l'ajout de la combinaison à hélices et de la fleur de glace issues de NSMBWii. Il supporte notamment le son 3D, le son dynamique et le retour de force. Un jeu de très grande qualité ! | 🦍️ Signific. vers. | Latest: 💥️ 2.1.1.0 / Dev: e58cea1 | 2026-05-05 |
![]() |
ossia score | Development; Audio Production; Sequencer; Digital-Art; Plugins system | 🕊️ Libre | A libre, multiplatform intermedia sequencer (OSC, MIDI, DMX, sound, video, ...) enabling the creation of interactive shows, museum installations, multimedia digital artworks, interactive music and much more, in an intuitive user interface. It enables the creation of interactive and intermedia scores, scripts and live code with JavaScript, ISF Shaders, Faust, PureData or C++. In particular, it offers support for IoT protocols (such as CoAP or MQTT), interaction with peripherals (joysticks, Wiimotes, Leapmotions, BLE sensors) and Web APIs, integration with creative programming languages (Structure Synth, Context-Free Art, Bytebeat), loading of any audio or video format and processing of visuals (thanks to Spout, Syphon, NDI, Shmdata or Sh4lt), and sonification of large data sets thanks to support for CSV and HDF5 formats. | Un séquenceur libre et multiplateforme intermédia (OSC, MIDI, DMX, son, vidéo, ...) permettant la création de spectacles interactifs, d'installations muséales, d'œuvres d'art numériques multimédias, de musiques interactives et bien d'autres choses encore, dans une interface utilisateur intuitive. Il permet la création de partitions interactives et intermédias, des scripts et du live-code avec JavaScript, ISF Shaders, Faust, PureData ou C++. Il offre notamment le support des protocoles IoT (tels que CoAP ou MQTT), de l'interaction avec des périphériques (manettes, Wiimotes, Leapmotions, capteurs BLE) et des API Web, la possibilité d'intégration avec des langages de programmation créatifs (Structure Synth, Context-Free Art, Bytebeat), le chargement de n'importe quel format audio ou vidéo et le traitement de visuels (grâce à Spout, Syphon, NDI, Shmdata ou Sh4lt), et la sonification de grands ensembles de données grâce à la prise en charge des formats CSV et HDF5. | 🍎️ (Stable) Major release | Latest: 💥️ 3.8.1-2 / Dev: 473cd61 | 2026-04-28 |
![]() |
padthv1 | Development; Audio Production; Synthesizer; LV2; JACK | 🕊️ Libre | A libre, additive and polyphonic synthesizer with stereo effects. It can be used via the JACK server or as an LV2 instrument plug-in. | Un synthétiseur libre, additif et polyphonique, avec effets stéréo. Il peut être utilisé via le serveur JACK ou sous forme de plug-in d'instrument LV2. | 🐁️ Minor vers. | Latest: 💥️ 1.4.2 / Dev: a579958 | 2026-05-03 |
![]() |
play.it | Emulation; Content Distribution; Packager; Local Games | 🕊️ Libre | A collection of hundreds of (constantly evolving) libre scripts enabling users to easily build packages for their distribution (Debian, Ubuntu, Gentoo, Arch and derivatives - Manjaro, Linux Mint, ...) from commercial DRM-free Linux or Windows games (via tools such as Wine, DOSBox or ScummVM). These games can then be cleanly installed or uninstalled with their (built-in) dependencies. | Une collection de centaines (en constante évolution) de scripts libres permettant à l'utilisateur de construire très facilement des paquets pour sa distribution (Debian, Ubuntu, Gentoo, Arch et dérivées - Manjaro, Linux Mint, ...) à partir de jeux commerciaux sans DRM Linux ou Windows (via des outils tels que Wine, DOSBox ou ScummVM). Ces jeux pourront ensuite être installés ou désinstallés proprement avec leurs dépendances (intégrées). | 🦍️ Signific. vers. | UI: Latest: 💥️ 2.35.1 / Dev: 6fde71af // Scripts: Latest: - / Dev: 6d918c13 | 2026-04-25 |
![]() |
raylib | Development; Library; raylib; 2D & 3D engine; Prototyping; RAD; 3D VR; Controller; Force Feedback | 🕊️ Libre | A libre, multi-platform library for game prototyping. It was strongly inspired by the Borland BGI graphics library and the XNA framework. It has no interface or debugging tools, as it is intended to be integrated directly into the code. It has no external dependencies, and supports more than 60 programming languages, OpenGL hardware acceleration, 3D, shaders, VR stereo rendering, sound (load/playback) and has powerful font and math modules. It does not provide typical API documentation or a lot of tutorials, the best way to learn to code is to read code. | Une bibliothèque libre et multiplateforme destinée au prototypage de jeux. Elle a été fortement inspirée par la bibliothèque graphique Borland BGI et le framework XNA. Elle ne dispose ni d'interface ni d'outils de débogage, car elle est destinée à être intégrée directement dans le code. Elle ne comporte aucune dépendance externe, et supporte notamment plus de 60 langages de programmation, l'accélération matérielle OpenGL, le 3D, les shaders, le rendu stéréo VR, le son (chargement/lecture) et dispose de puissants modules de polices et de mathématique. Elle ne fournit pas de documentation typique de l'API ou d'un grand nombre de tutoriels, la meilleure façon d'apprendre à coder est de lire du code. | 🍎️ (Stable) Major release | Latest: 💥️ 6.0 / Dev: e9caf5a | 2026-04-25 |
![]() |
samplv1 | Development; Audio Production; Sampler; JACK; LV2 | 🕊️ Libre | An old-school digital sampler, libre, polyphonic with stereo effects, that can work as a standalone Jack client or as an LV2 plugin. Its advantage: it is simple and allows a very fast learning. | Un sampler numérique à l'ancienne, libre, polyphonique avec effets stéréo, pouvant fonctionner en client Jack autonome ou en plugin LV2. Son avantage : il est simple et permet une prise en main très rapide. | 🐁️ Minor vers. | Latest: 💥️ 1.4.2 / Dev: d88b4f0 | 2026-05-03 |
![]() |
shadPS4 | Emulation; SONY; ps4; Multi-platform; BIOS ROM required; Controller | 🕊️ Libre | A libre, multi-platform PS4 emulator. In July 2024, it is in early development, with a few games starting to run, with varying degrees of graphical glitching. | Un émulateur libre et multiplateforme de PS4. En Juillet 2024, il est en développement précoce, quelques jeux commencent à fonctionner, avec plus ou moins de glitchs graphiques. | 🎩️ Enrichment of this entry | Latest: - // Dev: 0.15.0 / 7755e98 | 2026-05-01 |
![]() |
synthv1 | Development; Audio Production; Synthesizer; JACK; LV2 | 🕊️ Libre | A libre, old-school, subtractive polyphonic synthesizer with 4 oscillators and stereo effects. | Un synthétiseur polyphonique soustractif à l'ancienne et libre avec 4 oscillateurs et des effets stéréos. | 🐁️ Minor vers. | Latest: 💥️ 1.4.2 / Dev: e1f57c0 | 2026-05-03 |
![]() |
uMap | Tool; Puzzle; E-learning; Geography & History | 🕊️ Libre | A libre, multi-platform tool to customize maps with OpenStreetMap layers in a minute and integrate them into a site. The user selects the type of map desired and enters points of interest (markers, lines, polygons, links, images, ...), chooses the license of his data, save his map online (prior registration required), then shares his dynamic online map on the site of his choice. The editor allows many customizations (colors, icons, minimap, ...). Excellent and libre! | Un outil libre et multiplateforme permettant de personnaliser des cartes avec des couches OpenStreetMap en une minute et de les intégrer à un site. L'utilisateur sélectionne le type de carte souhaité et y inscrit des centres d'intérêt (marqueurs, lignes, polygones, liens, images, ...), choisi la licence de ses données, sauvegarde sa carte en ligne (inscription préalable nécessaire), puis partage sa carte dynamique en ligne sur le site de son choix. L'éditeur permet de nombreuses personnalisations (couleurs, icônes, minimap, ...). Excellent et libre ! | 🦍️ Signific. vers. | Latest: 💥️ 3.6.2➜3.7.1 // Dev: 05f4f09 | 2026-04-06 |
![]() |
uNav | Tool; Puzzle; E-learning; Geography & History | 🕊️ Libre | A libre, multi-platform, simple and easy to use map viewer and GPS navigator for nomadic use (with a cell phone) or with a desktop PC. Based on OpenStreetMap data, it enables online and offline navigation (if powered by the OSM Scout Server application), by car, bicycle or on foot, allowing for route simulation, searching and visualization of points of interest near places. | Une visionneuse de cartes et un navigateur GPS libres, multiplateformes, simples et faciles pour une utilisation nomade (avec un mobile) ou avec un PC de bureau. À partir des données OpenStreetMap, il permet une navigation en ligne et hors ligne (si alimenté par l'application OSM Scout Server), en voiture, à vélo ou à pied, permettant notamment la simulation d'itinéraires, la recherche et la visualisation de centres d'intérêt à proximité de lieux. | 🍎️ (Stable) Major release | Latest: 💥️ 3.20/22 / Dev: f60aaeb | 2026-04-25 |
![]() |
vengi VoxEdit | Development; Content Creation; Voxel graphics editor | 🕊️ Libre | A libre, multi-platform voxel editor with animation support and load/save in many voxel volume formats. It is built around 256-color palettes and offers support for animation of layers and keyframes (start/end frames of a movement), multiple windows and monitors, Undo/Redo, Copy/Cut/Paste, scene layers and graphs, custom color palettes, import of images as height maps, palettes or planes, mesh import and voxelization, import of entire folders, export of single models or entire scenes, voxelization of true type fonts, procedural content generation, level-of-detail (LOD) volume generation, and volume cropping. | Un éditeur libre et multiplateforme de voxels avec support d'animation et chargement/sauvegarde dans de nombreux formats de volumes de voxels. Il est construit autour de palettes de 256 couleurs et offre notamment le support de l'animation des calques et des images clés (images de début/fin d'un mouvement), des fenêtres et moniteurs multiples, de l'Undo/Redo, du Copier/Couper/Coller, des couches et graphes de scène, des palettes de couleurs personnalisées, de l'import d'images en tant que cartes de hauteur, palettes ou plans, de l'import de maillages et de leur voxélisation, de l'import de dossiers entiers, de l'export de modèles simples ou de scènes entières, de la voxelisation de polices true type, de la génération procédurale de contenu, de la génération de volumes de niveau de détail (LOD), et du recadrage de volumes. | 🍏️ (Unstable) Major release | Latest: - // Dev: 💥️ 0.5.0 / d629be2 | 2026-04-25 |
![]() |
vokoscreenNG | Tool; Screencast; Video Recording; Multimedia | 🕊️ Libre | A libre, multi-platform and mature screen video capture tool (aka Screencast; for software demonstration for example). It allows recording (in several video formats and codecs, with adjustable stream and quality) of the whole screen, an area or a window, supports a camera (with choice of resolution and some basic effects), audio from several sound sources (in several audio formats), can be called from the systray, provides various tools (magnifying glass, countdown timer, halo around the mouse cursor to make it easier to find it on the screen and to identify the click, redefinition of the call keys), and is translated into 41 languages. | Un outil libre, multiplateforme et mature de capture vidéo de l'écran (aka Screencast ; pour la démonstration d'un logiciel par exemple). Il permet notamment l'enregistrement (sous plusieurs formats et codecs vidéos, avec un flux et une qualité réglable) de l'écran complet, d'une zone ou d'une fenêtre, supporte une caméra (avec le choix de la résolution et quelques effets basiques), l'audio depuis plusieurs sources sonores (sous plusieurs formats audio), peut être appelé depuis le systray, fourni divers outils (loupe, compte à rebours, timer, halo autour du curseur de la souris pour faciliter son repérage à l'écran et identifier le clic, redéfinition des touches d'appel), et est traduit en 41 langues. | 🦍️ Signific. vers. | Latest: 💥️ 4.9.0 / Dev: 4abde5e | 2026-04-16 |
[New] [LightsOn] [Last entries] [0-C] [D-J] [K-O] [P-Q] [R-S] [T-Z]